文库 机械管理与电气自动化 机器人工程

AnalysisofInfluenceofAGVQuantityConfigurationbasedonPlantSimulationonDockside Operation Efficiency-3826字.docx

2022及前全 DOCX   9页   下载0   2026-01-12   浏览2   收藏0   点赞0   评分-   22329字   20.00
AnalysisofInfluenceofAGVQuantityConfigurationbasedonPlantSimulationonDockside Operation Efficiency-3826字.docx 第1页
AnalysisofInfluenceofAGVQuantityConfigurationbasedonPlantSimulationonDockside Operation Efficiency-3826字.docx 第2页
AnalysisofInfluenceofAGVQuantityConfigurationbasedonPlantSimulationonDockside Operation Efficiency-3826字.docx 第3页
AnalysisofInfluenceofAGVQuantityConfigurationbasedonPlantSimulationonDockside Operation Efficiency-3826字.docx 第4页
AnalysisofInfluenceofAGVQuantityConfigurationbasedonPlantSimulationonDockside Operation Efficiency-3826字.docx 第5页
AnalysisofInfluenceofAGVQuantityConfigurationbasedonPlantSimulationonDockside Operation Efficiency-3826字.docx 第6页
AnalysisofInfluenceofAGVQuantityConfigurationbasedonPlantSimulationonDockside Operation Efficiency-3826字.docx 第7页
AnalysisofInfluenceofAGVQuantityConfigurationbasedonPlantSimulationonDockside Operation Efficiency-3826字.docx 第8页
AnalysisofInfluenceofAGVQuantityConfigurationbasedonPlantSimulationonDockside Operation Efficiency-3826字.docx 第9页
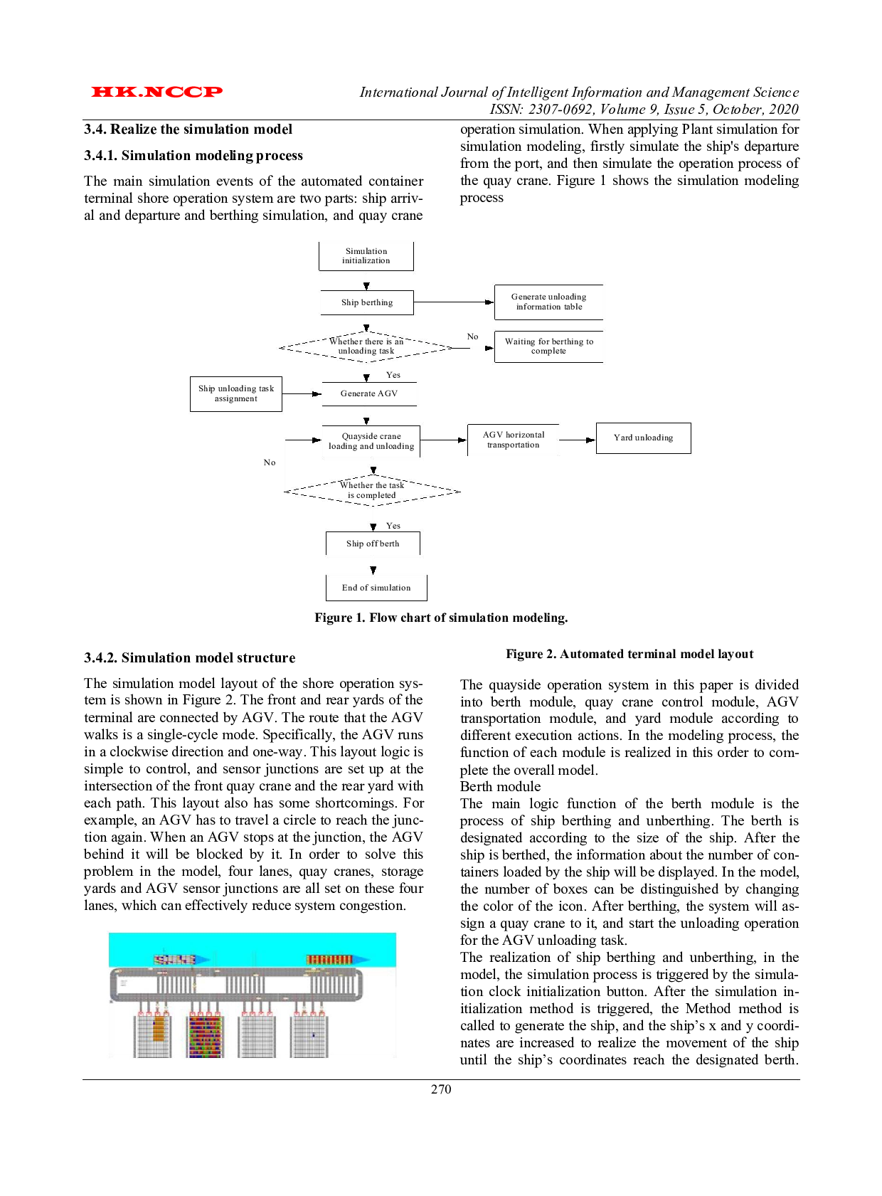
HK.NCCP International Journal of Intelligent Information and Management Science ISSN: 2307-0692, Volume 9, Issue 5, October, 2020 3.4. Realize the simulation model 3.4.1. Simulation modeling process operation simulation. When applying Plant simulation for simulation modeling, firstly simulate the ship's departure from the port, and then simulate the operation process of The main simulation events of t
AnalysisofInfluenceofAGVQuantityConfigurationbasedonPlantSimulationonDockside Operation Efficiency-3826字.docx