文库 机械管理与电气自动化 机器人工程

基于视觉识别的捡球机器人——结构设计-14887字.docx

2022及前全 DOCX   40页   下载0   2026-01-12   浏览2   收藏0   点赞0   评分-   17563字   20.00
温馨提示:当前文档最多只能预览 10 页,若文档总页数超出了 10 页,请下载原文档以浏览全部内容。
基于视觉识别的捡球机器人——结构设计-14887字.docx 第1页
基于视觉识别的捡球机器人——结构设计-14887字.docx 第2页
基于视觉识别的捡球机器人——结构设计-14887字.docx 第3页
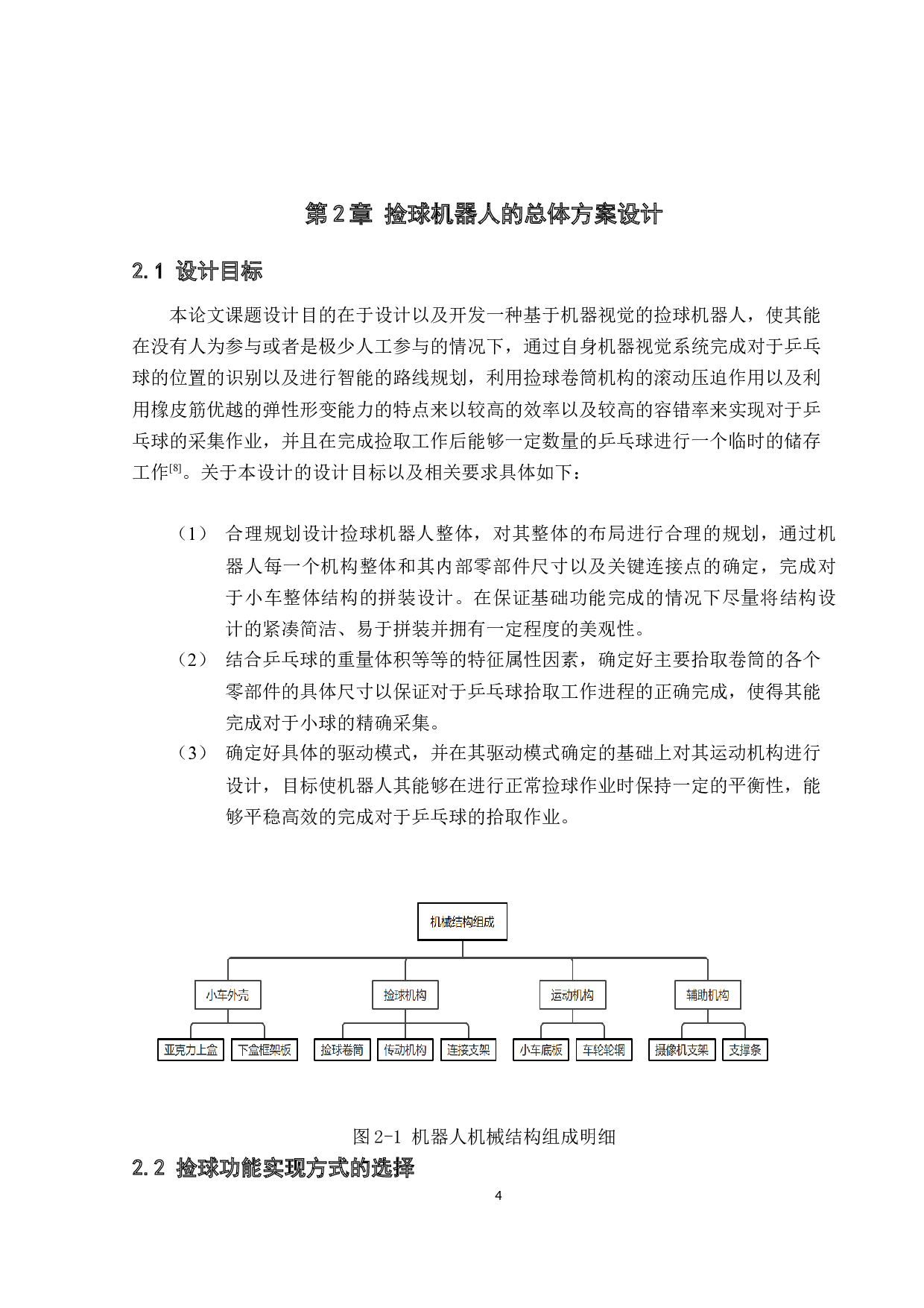
基于视觉识别的捡球机器人——结构设计-14887字.docx 第4页
基于视觉识别的捡球机器人——结构设计-14887字.docx 第5页
基于视觉识别的捡球机器人——结构设计-14887字.docx 第6页
基于视觉识别的捡球机器人——结构设计-14887字.docx 第7页
基于视觉识别的捡球机器人——结构设计-14887字.docx 第8页
基于视觉识别的捡球机器人——结构设计-14887字.docx 第9页
基于视觉识别的捡球机器人——结构设计-14887字.docx 第10页
剩余30页未读, 下载浏览全部
关于使用授权的声明 本人完全了解北京理工大学珠海学院有关保管、使用毕业设计(论文)的规定,其中包括:①学校有权保管、并向有关部门送交本毕业设计(论文)的原件与复印件;②学校可以采用影印、缩印或其它复制手段复制并保存本毕业设计(论文);③学校可允许本毕业设计(论文)被查阅或借阅;④学校可以学术交流为目的,复制赠送和交换本毕业设计(论文);⑤学校可以公布本毕业设计(论文)的全部或部分内容。 本人签名: 日期: 年 月 日 指导老师签名: 日期: 年 月 日 基于 视觉识别 的 捡球 机器人 —结构设计 摘要 乒
基于视觉识别的捡球机器人——结构设计-14887字.docx