文库 管理学 财务管理

三河市强力风动机械公司营运资金管理问题及对策研究-19608字.docx

2022及前全 DOCX   34页   下载0   2026-01-09   浏览2   收藏0   点赞0   评分-   25994字   20.00
温馨提示:当前文档最多只能预览 10 页,若文档总页数超出了 10 页,请下载原文档以浏览全部内容。
三河市强力风动机械公司营运资金管理问题及对策研究-19608字.docx 第1页
三河市强力风动机械公司营运资金管理问题及对策研究-19608字.docx 第2页
三河市强力风动机械公司营运资金管理问题及对策研究-19608字.docx 第3页
三河市强力风动机械公司营运资金管理问题及对策研究-19608字.docx 第4页
三河市强力风动机械公司营运资金管理问题及对策研究-19608字.docx 第5页
三河市强力风动机械公司营运资金管理问题及对策研究-19608字.docx 第6页
三河市强力风动机械公司营运资金管理问题及对策研究-19608字.docx 第7页
三河市强力风动机械公司营运资金管理问题及对策研究-19608字.docx 第8页
三河市强力风动机械公司营运资金管理问题及对策研究-19608字.docx 第9页
三河市强力风动机械公司营运资金管理问题及对策研究-19608字.docx 第10页
剩余24页未读, 下载浏览全部
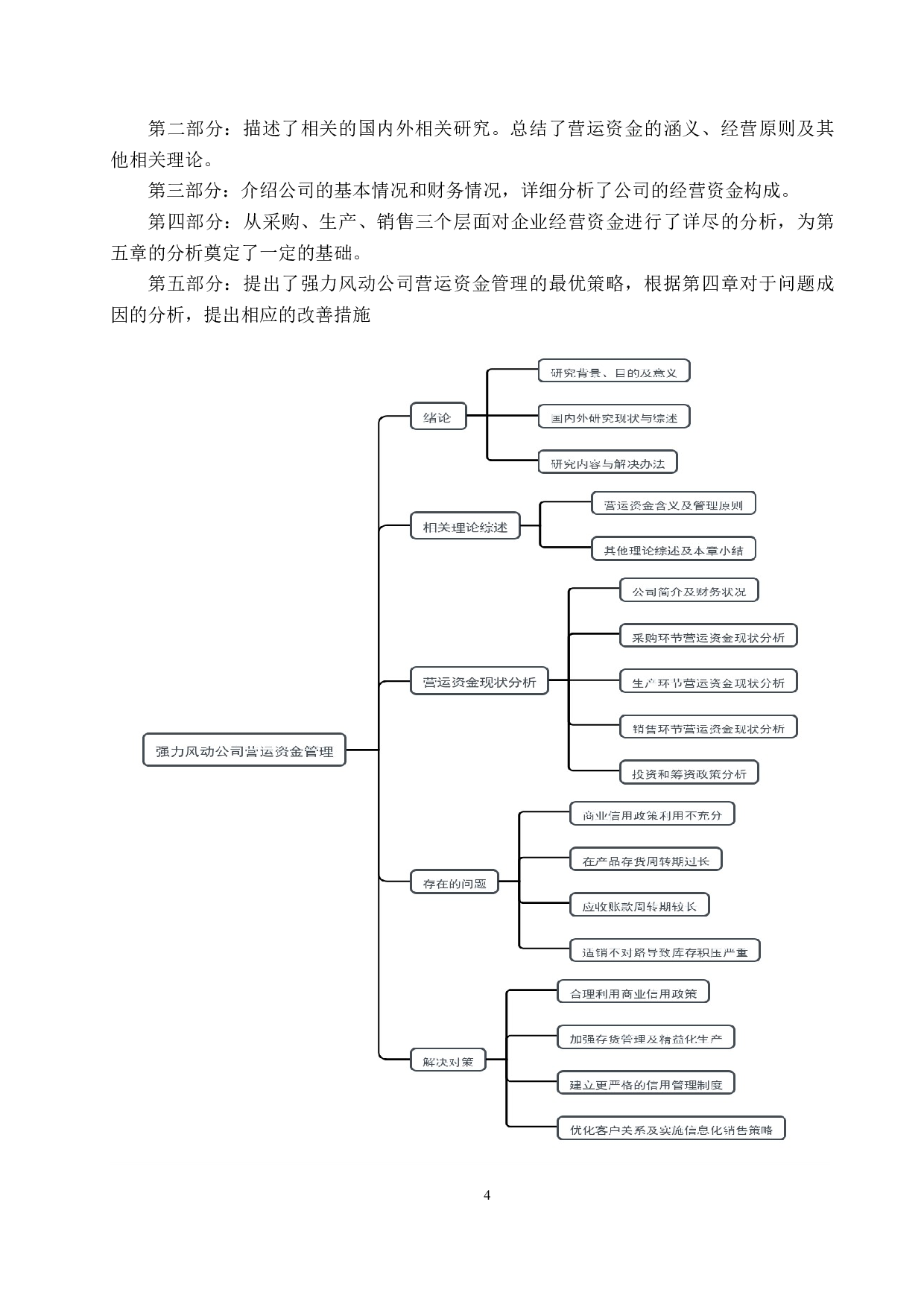
摘 要 随着时间的推移,各行各业都发生了变化,如今的世界经济越来越融合,公司的顾客越来越多,行业也越来越多样化,为了适应国际市场的激烈竞争,他们必须要不断的扩张自己的产能,还要不断的维持自己的资金来源。所以,要从整体上对公司的运营资本进行全面的会计和经营。 目前,公司的营运资金管理由单一的、孤立的经营管理转变为对公司的生产经营和销售的全产业链的所有要素进行整体规划,形成一种新型管理模式,改变营运资金的应收模式,采购模式以及存货的有序流转。因此,公司必须要学会运用营运资金,才能更好的适应现代社会
三河市强力风动机械公司营运资金管理问题及对策研究-19608字.docx