文库 计算机 软件系统设计

自动化测试工具UFT在车辆管理系统中的应用-10320字.docx

2022及前全 DOCX   36页   下载0   2026-01-13   浏览2   收藏0   点赞0   评分-   13442字   20.00
温馨提示:当前文档最多只能预览 10 页,若文档总页数超出了 10 页,请下载原文档以浏览全部内容。
自动化测试工具UFT在车辆管理系统中的应用-10320字.docx 第1页
自动化测试工具UFT在车辆管理系统中的应用-10320字.docx 第2页
自动化测试工具UFT在车辆管理系统中的应用-10320字.docx 第3页
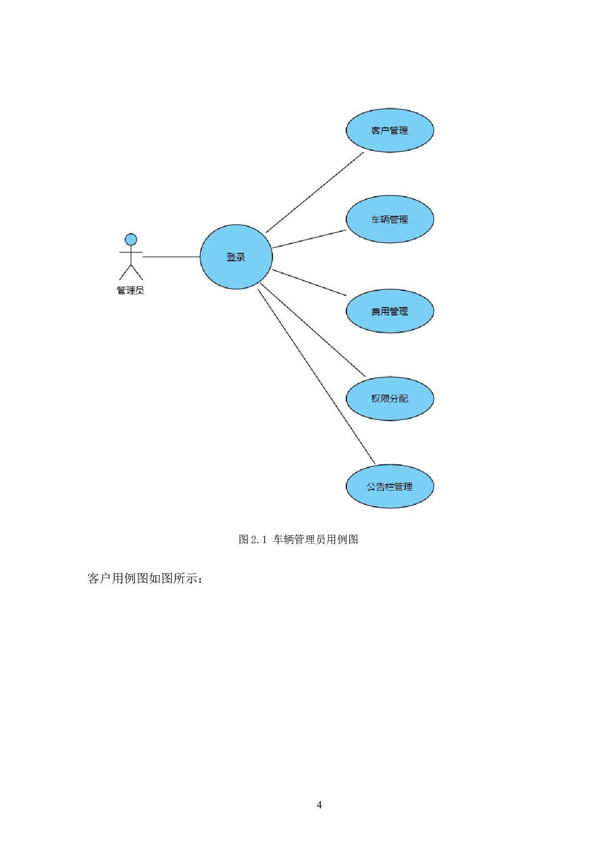
自动化测试工具UFT在车辆管理系统中的应用-10320字.docx 第4页
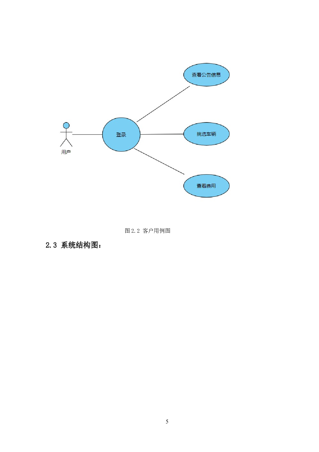
自动化测试工具UFT在车辆管理系统中的应用-10320字.docx 第5页
自动化测试工具UFT在车辆管理系统中的应用-10320字.docx 第6页
自动化测试工具UFT在车辆管理系统中的应用-10320字.docx 第7页
自动化测试工具UFT在车辆管理系统中的应用-10320字.docx 第8页
自动化测试工具UFT在车辆管理系统中的应用-10320字.docx 第9页
自动化测试工具UFT在车辆管理系统中的应用-10320字.docx 第10页
剩余26页未读, 下载浏览全部
《 Application of Automated Test Tool UFT in Vehicle Management System 》 Abstract UFT is currently a kind of automated test tool commonly used in the computer testing industry and applications, its predecessor is the QTP test tool, and later HP upgraded the QTP to a modern UFT, making it more complete and powerful. It works by providing built-in VBScirpt scripts and debugging environments to define their own script code to execute the testing process, its purpose can be to automate functional
自动化测试工具UFT在车辆管理系统中的应用-10320字.docx