文库 计算机 电子信息工程

信号发生器的FPGA实现-10010字.docx

2022及前全 DOCX   36页   下载0   2026-01-10   浏览6   收藏0   点赞0   评分-   24314字   20.00
温馨提示:当前文档最多只能预览 10 页,若文档总页数超出了 10 页,请下载原文档以浏览全部内容。
信号发生器的FPGA实现-10010字.docx 第1页
信号发生器的FPGA实现-10010字.docx 第2页
信号发生器的FPGA实现-10010字.docx 第3页
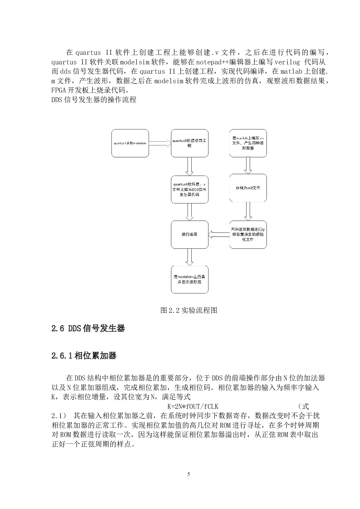
信号发生器的FPGA实现-10010字.docx 第4页
信号发生器的FPGA实现-10010字.docx 第5页
信号发生器的FPGA实现-10010字.docx 第6页
信号发生器的FPGA实现-10010字.docx 第7页
信号发生器的FPGA实现-10010字.docx 第8页
信号发生器的FPGA实现-10010字.docx 第9页
信号发生器的FPGA实现-10010字.docx 第10页
剩余26页未读, 下载浏览全部
信号发生器的FPGA实现 摘 要 cyclone IV系列的开发板是本次所使用的开发板,使用已有的电路开发板电路上来进行编译和实现DDS信号发生器的仿真,DDS的中文名称为直接频率合成, FPGA 功能实现是通过采用 逻辑单元 阵列LCA(Logic Cell Array), 其中的 内部 组成为 配置逻辑模块CLB(Configurable Logic Block)、输入输出模块IOB(Input Output Block) 以及 内部连线(Interconnect) 三个部分共同组成的 。 这几个基本模块的组合在一起是能够完成所有的功能。 FPGA 开发板中能够通过对程序的烧录以及去除,不会改变原有的功能,从而实
信号发生器的FPGA实现-10010字.docx