添加到电脑桌面
添加到电脑桌面,以后点击桌面图标一键打开,无需搜索,非常快捷!
立即添加
资源篮
0
普通会员
限时优惠
登录
文档分类
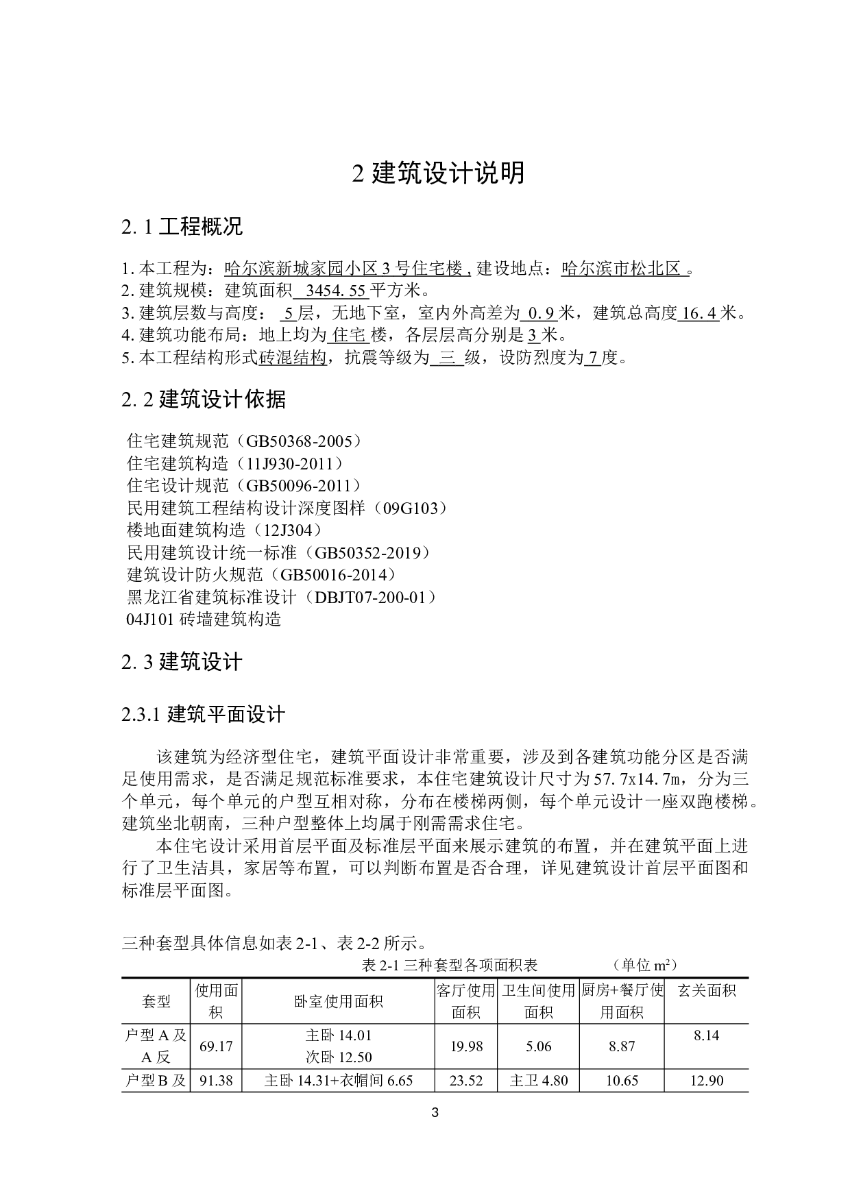
计算机
金融/投资/证券
医药卫生
汽车/机械
外语学习
法律/法规/法学
研究生考试
电子工程
经济/贸易/财会
建筑/施工
幼儿/小学教育
文学/历史
教师资格考试
学术论文
上传下载
我要上传
上传规定
关于下载
下载须知
上传说明
投稿帮助
关于积分
关于提现
新手攻略
文档认领
特殊渠道特权
VIP收益说明
协议条款
用户协议
隐私政策
商户服务协议
上传积分文档协议
会员服务协议
文库
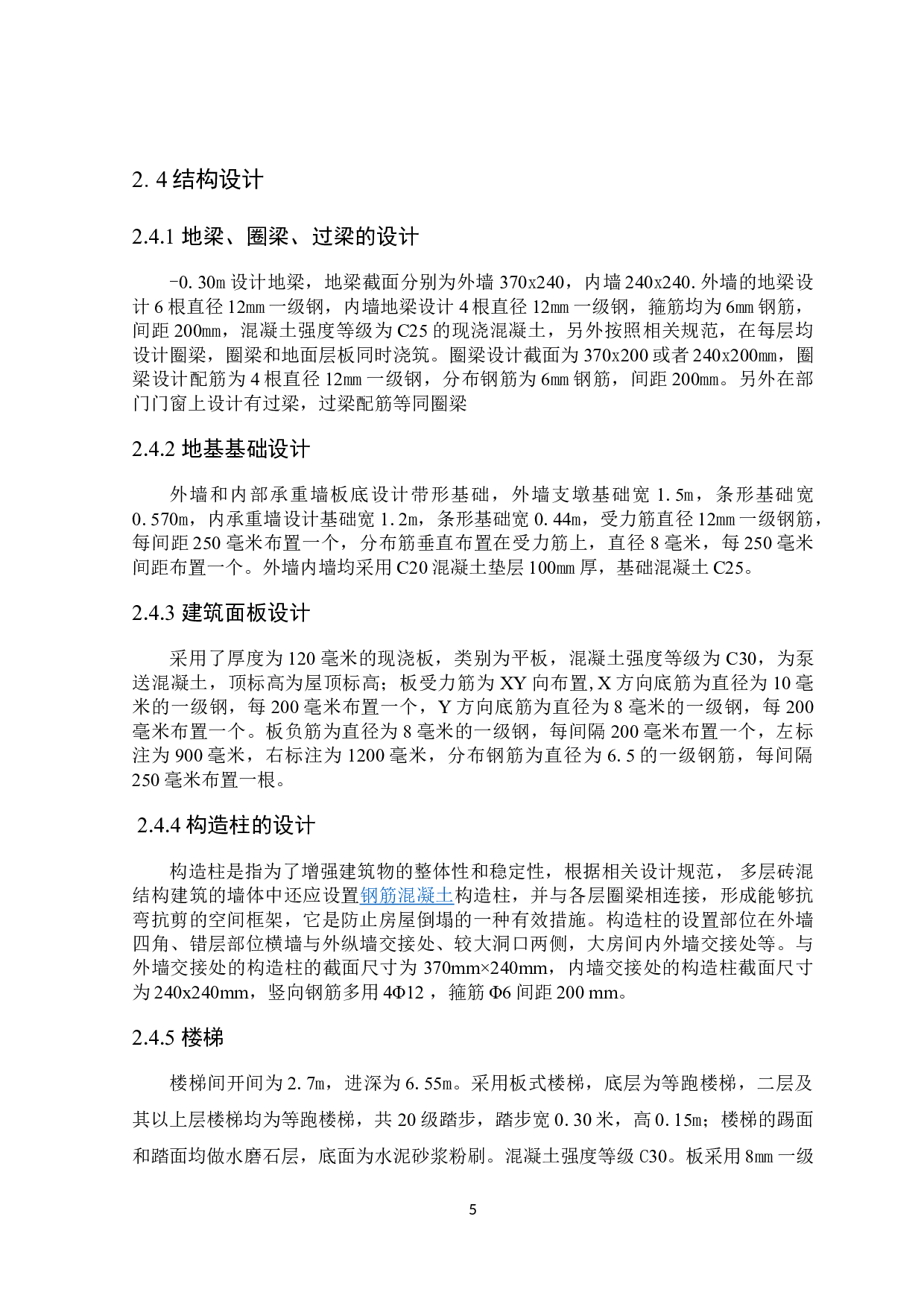
建筑与工程管理
工程管理
哈尔滨新城家园小区3号楼招标控制价编制-21503字.doc
2022及前全
DOC
80页
下载0
2026-01-15
浏览0
收藏0
点赞0
评分-
20.00
温馨提示:当前文档最多只能预览 10 页,若文档总页数超出了 10 页,请下载原文档以浏览全部内容。
剩余70页未读,
下载浏览全部
收藏
已收藏
喜欢
已喜欢
文档描述
哈尔滨新城家园小区3号楼招标控制价编制-21503字.doc
ruan
这个人很懒,什么都没留下
个人认证
查看用户
该文档于
上传
推荐文档
最新文档
碟形水下机器人流体动力仿真分析-9360字.pdf
鑫焱.凤凰城(7#楼)施工招标-87526字.doc
三江县县城易地扶贫搬迁五期项目2#楼施工图预算-2413字.docx
丽水中学宿舍楼施工图预算-16039字.docx
丽水中学宿舍楼施工图预算.zip
亚艺公园慢跑道、滨水步道及配套设施改造项目可行性研究报告-55835字.docx
交通学院13#~14#学生公寓施工招标文件-84457字.doc
八步新城实验幼儿园项目2#楼施工图预算-27751字.docx
兴安县高尚镇第三中心幼儿园综合楼施工图预算-2234字.docx
李筱奕毕业设计终稿.zip