文库 计算机 软件系统设计

自动化测试工具sahi在船运系统中的应用-18295字.docx

2022及前全 DOCX   78页   下载0   2026-01-13   浏览2   收藏0   点赞0   评分-   67044字   20.00
温馨提示:当前文档最多只能预览 10 页,若文档总页数超出了 10 页,请下载原文档以浏览全部内容。
自动化测试工具sahi在船运系统中的应用-18295字.docx 第1页
自动化测试工具sahi在船运系统中的应用-18295字.docx 第2页
自动化测试工具sahi在船运系统中的应用-18295字.docx 第3页
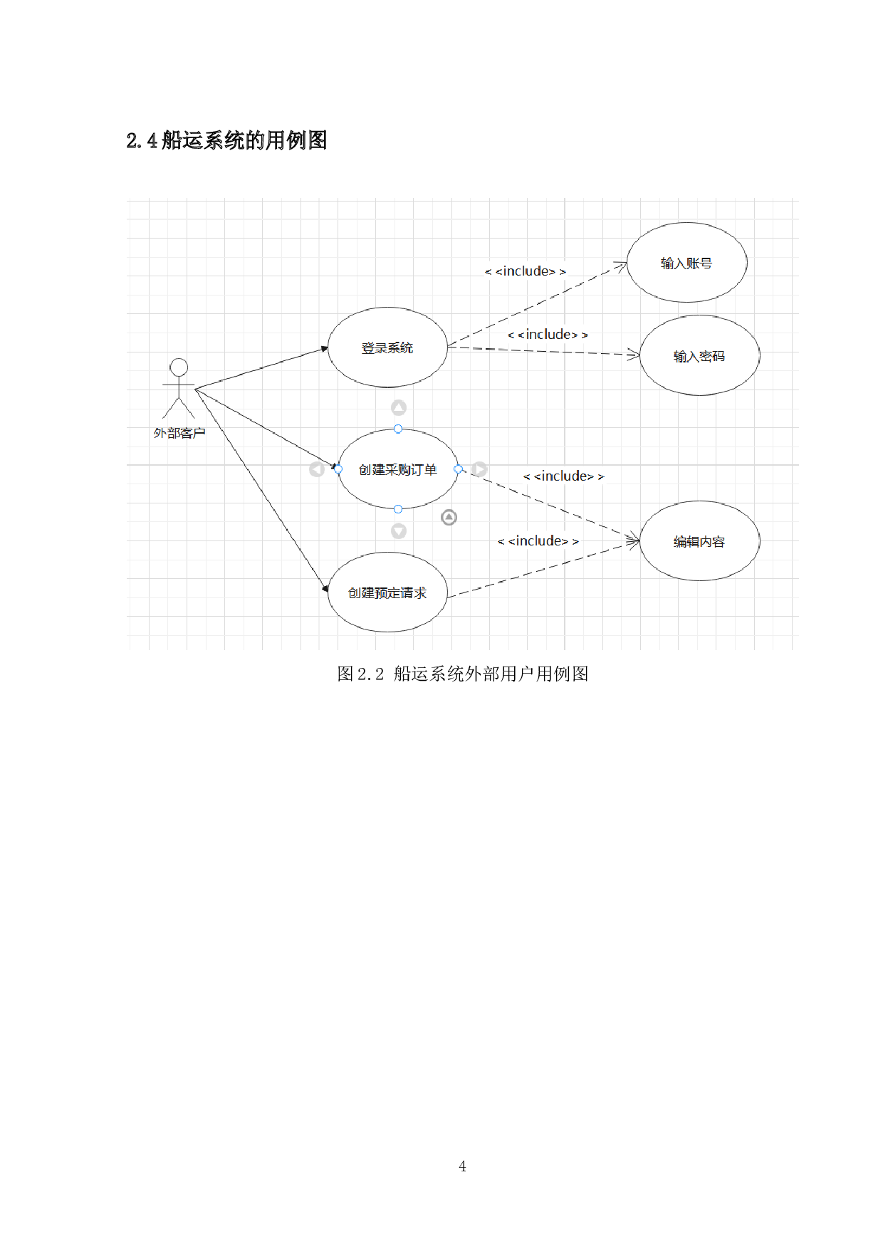
自动化测试工具sahi在船运系统中的应用-18295字.docx 第4页
自动化测试工具sahi在船运系统中的应用-18295字.docx 第5页
自动化测试工具sahi在船运系统中的应用-18295字.docx 第6页
自动化测试工具sahi在船运系统中的应用-18295字.docx 第7页
自动化测试工具sahi在船运系统中的应用-18295字.docx 第8页
自动化测试工具sahi在船运系统中的应用-18295字.docx 第9页
自动化测试工具sahi在船运系统中的应用-18295字.docx 第10页
剩余68页未读, 下载浏览全部
Application of automatic testing tool sahi in shipping system Abstract sahi is an open source automated function testing tool developed by An Indian company named Tyto Software for testing enterprises after business development. sahi as a testing tool, it is a proxy server, although simple and small but very powerful, such as dynamic ID element search and implicit page wait processing than other automated testing tools have advantages, and sahi through Java injection to access the elements in
自动化测试工具sahi在船运系统中的应用-18295字.docx