文库 机械管理与电气自动化 电气工程

万套电动自行车电池工厂设计-2661字.pdf

PDF   73页   下载0   2025-10-28   浏览29   收藏0   点赞0   评分-   29879字   6积分
温馨提示:当前文档最多只能预览 10 页,若文档总页数超出了 10 页,请下载原文档以浏览全部内容。
万套电动自行车电池工厂设计-2661字.pdf 第1页
万套电动自行车电池工厂设计-2661字.pdf 第2页
万套电动自行车电池工厂设计-2661字.pdf 第3页
万套电动自行车电池工厂设计-2661字.pdf 第4页
万套电动自行车电池工厂设计-2661字.pdf 第5页
万套电动自行车电池工厂设计-2661字.pdf 第6页
万套电动自行车电池工厂设计-2661字.pdf 第7页
万套电动自行车电池工厂设计-2661字.pdf 第8页
万套电动自行车电池工厂设计-2661字.pdf 第9页
万套电动自行车电池工厂设计-2661字.pdf 第10页
剩余63页未读, 下载浏览全部
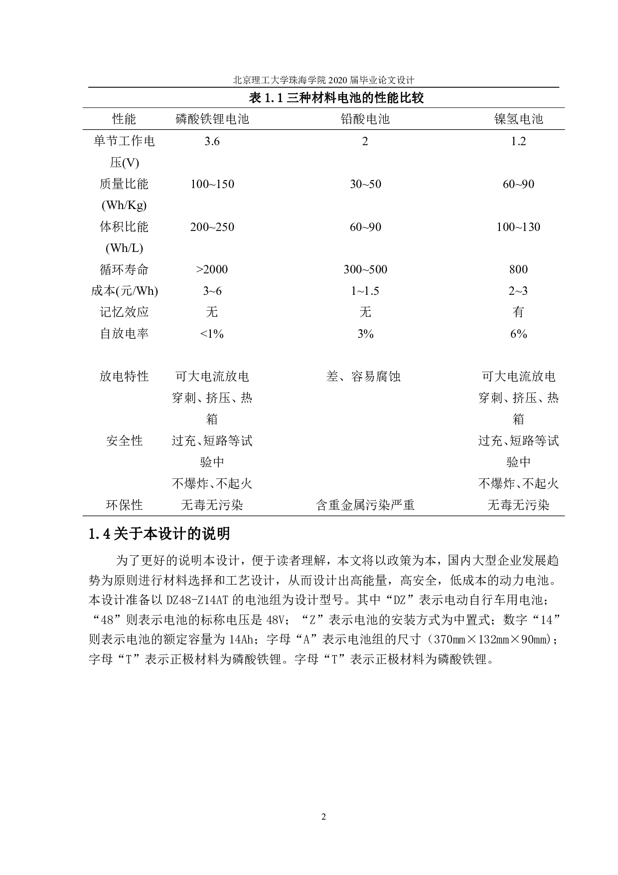
北京理工大学珠海学院2020届毕业论文设计 年产80万套电动自行车电池工厂设计 摘要 随着传统能源的不断减少以及环境污染的不断加剧,发展新型能源成为了当前重中 之重的事情,而磷酸铁锂动力电池由于其优秀的性能和良好的环保性,从而成为当前人 们所青睐的新型能源之一。 本设计以磷酸铁锂材料作为正极活性物质来进行工艺设计,经过正负极材料制作、 极片制作、电芯卷绕等优秀工序来进行制作电池。本文根据电池的特性设计合适的工艺 参数,确定单体电池的相关工艺参数,然后制定电池的生产工艺流程。在工艺设计、计 算、车间布局的基础上
万套电动自行车电池工厂设计-2661字.pdf