文库 机械管理与电气自动化 电气工程

盆花自动浇水控制系统的设计与实现-8427字.pdf

2022及前全 PDF   27页   下载0   2026-01-15   浏览6   收藏0   点赞0   评分-   12875字   20.00
温馨提示:当前文档最多只能预览 10 页,若文档总页数超出了 10 页,请下载原文档以浏览全部内容。
盆花自动浇水控制系统的设计与实现-8427字.pdf 第1页
盆花自动浇水控制系统的设计与实现-8427字.pdf 第2页
盆花自动浇水控制系统的设计与实现-8427字.pdf 第3页
盆花自动浇水控制系统的设计与实现-8427字.pdf 第4页
盆花自动浇水控制系统的设计与实现-8427字.pdf 第5页
盆花自动浇水控制系统的设计与实现-8427字.pdf 第6页
盆花自动浇水控制系统的设计与实现-8427字.pdf 第7页
盆花自动浇水控制系统的设计与实现-8427字.pdf 第8页
盆花自动浇水控制系统的设计与实现-8427字.pdf 第9页
盆花自动浇水控制系统的设计与实现-8427字.pdf 第10页
剩余17页未读, 下载浏览全部
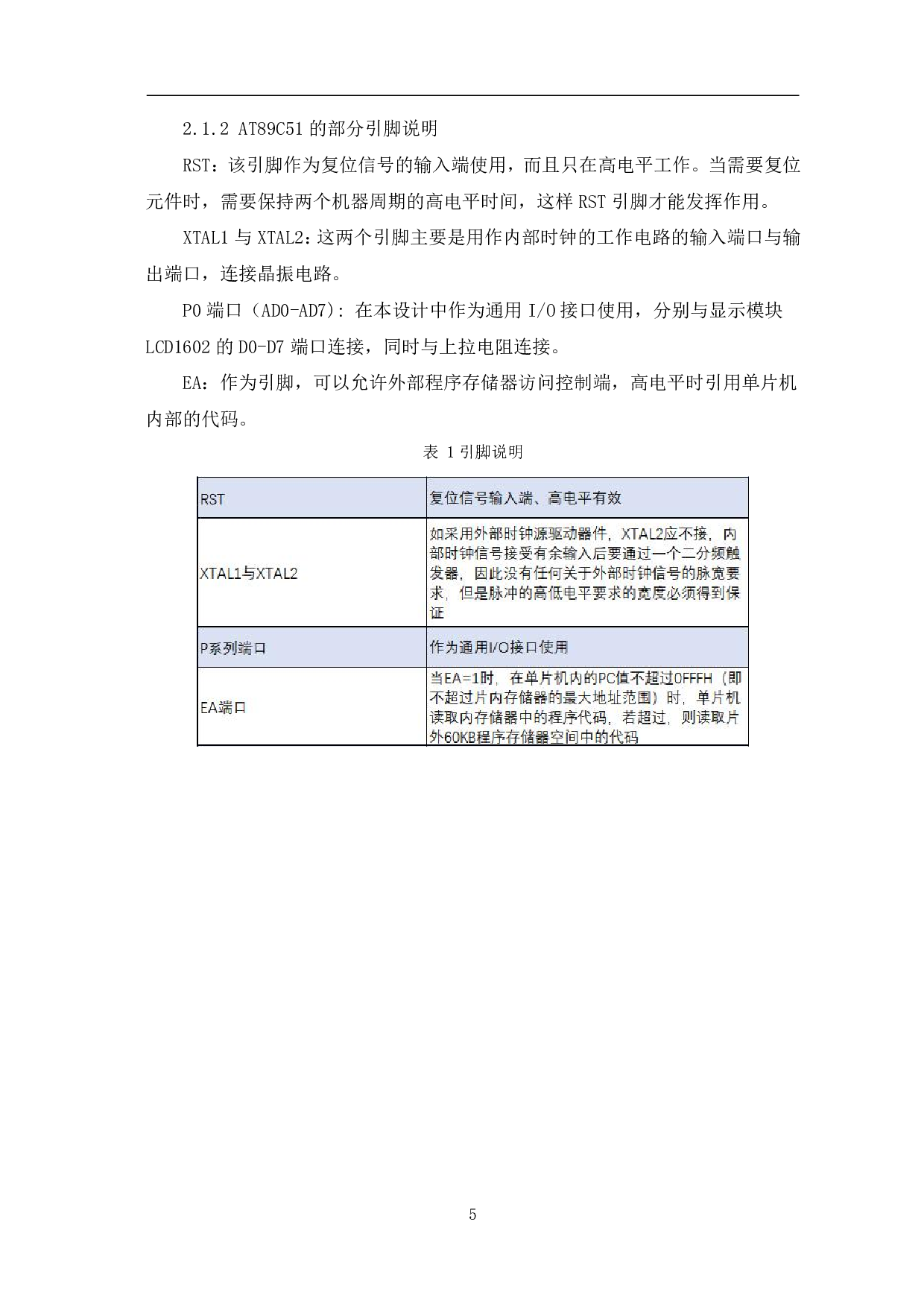
1 目录 前言....................................................1 1.盆栽浇灌设备的整体框架与流程设计.......................1 1.1功能设计....................................................1 1.2盆栽灌溉设备整体框架........................................2 1.2.1具体流程..............................................2 1.2.2控制方案..............................................2 1.3盆栽灌溉设备流程设计........................................3 2.盆栽浇灌设备的电路设计...........................
盆花自动浇水控制系统的设计与实现-8427字.pdf