文库 机械管理与电气自动化 工业工程

物流配送中心仿真-16423字.pdf

2022及前全 PDF   32页   下载0   2026-01-15   浏览2   收藏0   点赞0   评分-   25904字   20.00
温馨提示:当前文档最多只能预览 10 页,若文档总页数超出了 10 页,请下载原文档以浏览全部内容。
物流配送中心仿真-16423字.pdf 第1页
物流配送中心仿真-16423字.pdf 第2页
物流配送中心仿真-16423字.pdf 第3页
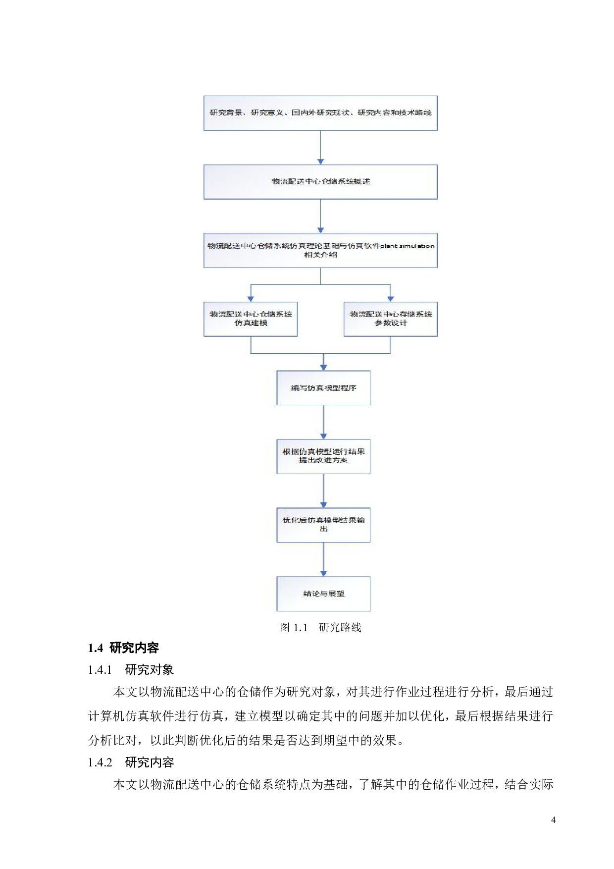
物流配送中心仿真-16423字.pdf 第4页
物流配送中心仿真-16423字.pdf 第5页
物流配送中心仿真-16423字.pdf 第6页
物流配送中心仿真-16423字.pdf 第7页
物流配送中心仿真-16423字.pdf 第8页
物流配送中心仿真-16423字.pdf 第9页
物流配送中心仿真-16423字.pdf 第10页
剩余22页未读, 下载浏览全部
本科毕业设计(论文) 物流配送中心仿真 学 院 机电工程学院 专 业 工业工程 年级班别 2018级(2)班 学 号 3118000061 学生姓名 李德铭 指导教师 周金平 2022年6月 IV Abstract Thedevelopmenttrendofmodernmanufacturingisfromtraditionalmanufacturingto intelligentmanufacturing,themostobviousfeatureofwhichistheincreasingdegreeof automation.Inthiscontext,notonlytheautomationoftheproductionprocess,butalsothe automationofthelogisticsprocessshouldbeimprovedaccordingly.Inthemanufacturing industry,inadditiontodistrib
物流配送中心仿真-16423字.pdf