文库 计算机 软件系统设计

自动化测试工具UFT在博物馆文物管理系统中的应用-9976字.docx

2022及前全 DOCX   48页   下载0   2026-01-13   浏览2   收藏0   点赞0   评分-   13977字   20.00
温馨提示:当前文档最多只能预览 10 页,若文档总页数超出了 10 页,请下载原文档以浏览全部内容。
自动化测试工具UFT在博物馆文物管理系统中的应用-9976字.docx 第1页
自动化测试工具UFT在博物馆文物管理系统中的应用-9976字.docx 第2页
自动化测试工具UFT在博物馆文物管理系统中的应用-9976字.docx 第3页
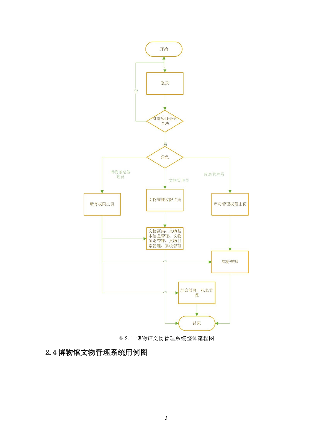
自动化测试工具UFT在博物馆文物管理系统中的应用-9976字.docx 第4页
自动化测试工具UFT在博物馆文物管理系统中的应用-9976字.docx 第5页
自动化测试工具UFT在博物馆文物管理系统中的应用-9976字.docx 第6页
自动化测试工具UFT在博物馆文物管理系统中的应用-9976字.docx 第7页
自动化测试工具UFT在博物馆文物管理系统中的应用-9976字.docx 第8页
自动化测试工具UFT在博物馆文物管理系统中的应用-9976字.docx 第9页
自动化测试工具UFT在博物馆文物管理系统中的应用-9976字.docx 第10页
剩余38页未读, 下载浏览全部
《 The application of automated testing tools UFT in the Museum Cultural Relics Management System 》 Abstract Nowadays, the computer industry tends to be diversified. With the rapid development of computer technology, there is an urgent need for the software that can improve the testing efficiency and replace the traditional manual testing. Automated testing tool UFT is a testing tool that can hand over the repeated testing to the computer in order to speed up the testing speed and improve th
自动化测试工具UFT在博物馆文物管理系统中的应用-9976字.docx