文库 化学与材料工程 材料工程

装配序列规划与基于离散粒子群算法的优化研究-14837字.docx

2022及前全 DOCX   36页   下载0   2026-01-15   浏览2   收藏0   点赞0   评分-   16060字   20.00
温馨提示:当前文档最多只能预览 10 页,若文档总页数超出了 10 页,请下载原文档以浏览全部内容。
装配序列规划与基于离散粒子群算法的优化研究-14837字.docx 第1页
装配序列规划与基于离散粒子群算法的优化研究-14837字.docx 第2页
装配序列规划与基于离散粒子群算法的优化研究-14837字.docx 第3页
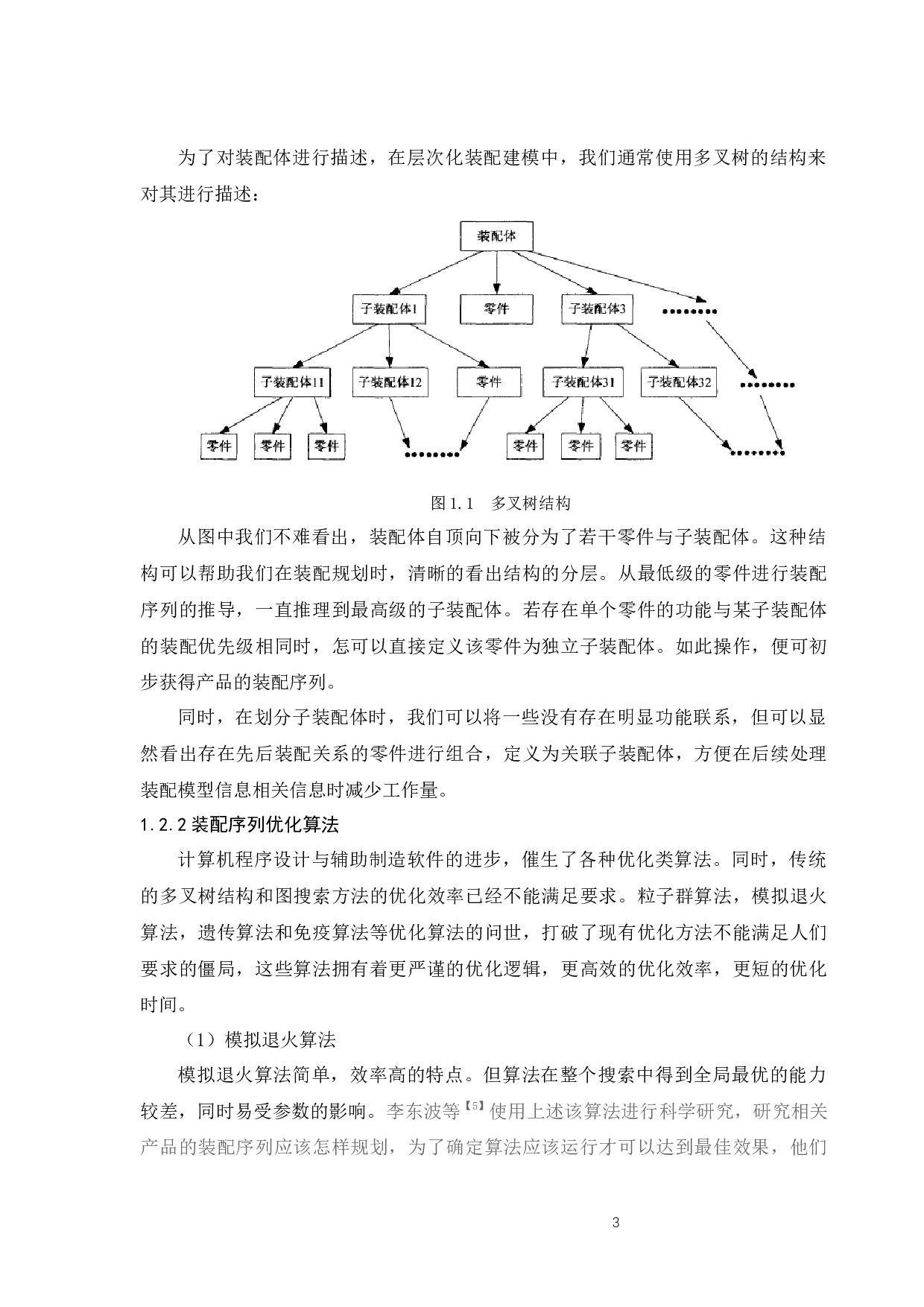
装配序列规划与基于离散粒子群算法的优化研究-14837字.docx 第4页
装配序列规划与基于离散粒子群算法的优化研究-14837字.docx 第5页
装配序列规划与基于离散粒子群算法的优化研究-14837字.docx 第6页
装配序列规划与基于离散粒子群算法的优化研究-14837字.docx 第7页
装配序列规划与基于离散粒子群算法的优化研究-14837字.docx 第8页
装配序列规划与基于离散粒子群算法的优化研究-14837字.docx 第9页
装配序列规划与基于离散粒子群算法的优化研究-14837字.docx 第10页
剩余26页未读, 下载浏览全部
目录 1. 绪论 1 1.1 课题的研究背景及意义 1 1.2 装配序列规划的研究现状 2 1.2.1 装配模型的分类 2 1.2.2装配序列优化算法 3 1.3 本章小结 6 2. 装配信息模型的建立以及相关信息的提取 7 2.1 面向装配序列的信息模型的建立 7 2.2 虚拟装配建模工具的选用 8 2.3 装配体装配模型信息的提取 9 2.4 装配模型信息的简化 10 2.5 本章小结 11 3. 装配评价指标与装配关系矩阵 12 3.1 装配关系矩阵的生成 12 3.1.1 干涉矩阵 12 3.1.2 连接矩阵 12 3.1.3 支撑矩阵 13 3.1.4 工具矩阵 13 3.2 装配序列评价指标 13 3.3 评价函数 16 3.4 本章小结 17
装配序列规划与基于离散粒子群算法的优化研究-14837字.docx