文库 管理学 财务管理

合肥百货财务指标分析初探-11329字.pdf

2022及前全 PDF   17页   下载0   2026-01-15   浏览2   收藏0   点赞0   评分-   18965字   20.00
温馨提示:当前文档最多只能预览 10 页,若文档总页数超出了 10 页,请下载原文档以浏览全部内容。
合肥百货财务指标分析初探-11329字.pdf 第1页
合肥百货财务指标分析初探-11329字.pdf 第2页
合肥百货财务指标分析初探-11329字.pdf 第3页
合肥百货财务指标分析初探-11329字.pdf 第4页
合肥百货财务指标分析初探-11329字.pdf 第5页
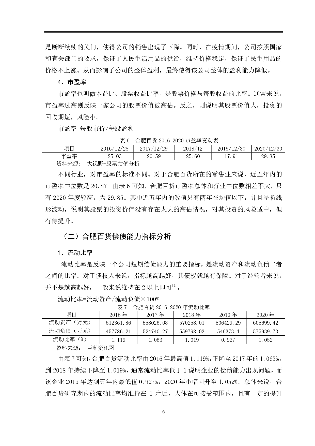
合肥百货财务指标分析初探-11329字.pdf 第6页
合肥百货财务指标分析初探-11329字.pdf 第7页
合肥百货财务指标分析初探-11329字.pdf 第8页
合肥百货财务指标分析初探-11329字.pdf 第9页
合肥百货财务指标分析初探-11329字.pdf 第10页
剩余7页未读, 下载浏览全部
目 录 摘 要 ············································································ Ⅰ Abstract ············································································· Ⅱ 一、基本理论 ········································································ 1 (一)财务指标分析的含义 ······················································ 1 (二)财务指标分析的目的 ······················································ 1 (三)财务指标分析的内容 ·································
合肥百货财务指标分析初探-11329字.pdf