文库 机械管理与电气自动化 机械工程

基于单片机的办公辅助机械臂——机械结构设计与运动仿真-12947字.docx

2022及前全 DOCX   33页   下载0   2026-01-12   浏览2   收藏0   点赞0   评分-   20894字   20.00
温馨提示:当前文档最多只能预览 10 页,若文档总页数超出了 10 页,请下载原文档以浏览全部内容。
基于单片机的办公辅助机械臂——机械结构设计与运动仿真-12947字.docx 第1页
基于单片机的办公辅助机械臂——机械结构设计与运动仿真-12947字.docx 第2页
基于单片机的办公辅助机械臂——机械结构设计与运动仿真-12947字.docx 第3页
基于单片机的办公辅助机械臂——机械结构设计与运动仿真-12947字.docx 第4页
基于单片机的办公辅助机械臂——机械结构设计与运动仿真-12947字.docx 第5页
基于单片机的办公辅助机械臂——机械结构设计与运动仿真-12947字.docx 第6页
基于单片机的办公辅助机械臂——机械结构设计与运动仿真-12947字.docx 第7页
基于单片机的办公辅助机械臂——机械结构设计与运动仿真-12947字.docx 第8页
基于单片机的办公辅助机械臂——机械结构设计与运动仿真-12947字.docx 第9页
基于单片机的办公辅助机械臂——机械结构设计与运动仿真-12947字.docx 第10页
剩余23页未读, 下载浏览全部
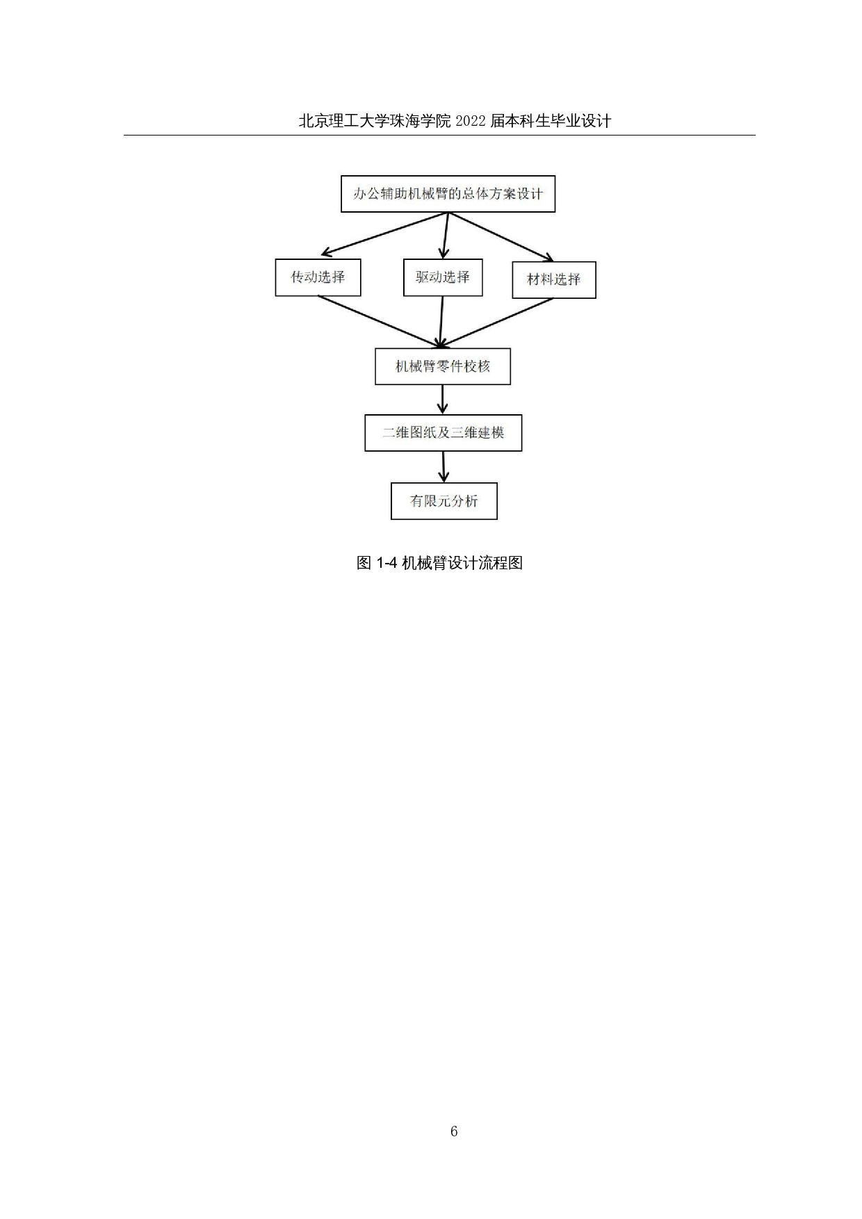
北京理工大学珠海学院本科生毕业设计(论文) 基于单片机的办公辅助机械臂——机械结构设计与运动仿真 摘要 本文结合当前国内外机械臂的发展状况,设计了一种办公辅助机械臂机械臂。 本文简要地阐述了机械臂的基本概念、机械臂的设计方案、机械臂的力学特性、机 械臂模型的建立、有限元计算等。 首先,总结了课题研究的重要意义,总结了国内外机器人手臂的特征及发展趋 势,并给出了论文研究的主要内容。明确了抓取机械臂的设计需求,对其进行了功 能和结构的分析,并给出了初步的设计方案。其次,根据关于机械臂的书记资料和 一些文献给
基于单片机的办公辅助机械臂——机械结构设计与运动仿真-12947字.docx