文库 化学与材料工程 材料工程

聚丙烯SiO2纳米复合材料表面微结构的制备及润湿性能-16193字.docx

2022及前全 DOCX   30页   下载0   2026-01-15   浏览1   收藏0   点赞0   评分-   20760字   20.00
温馨提示:当前文档最多只能预览 10 页,若文档总页数超出了 10 页,请下载原文档以浏览全部内容。
聚丙烯SiO2纳米复合材料表面微结构的制备及润湿性能-16193字.docx 第1页
聚丙烯SiO2纳米复合材料表面微结构的制备及润湿性能-16193字.docx 第2页
聚丙烯SiO2纳米复合材料表面微结构的制备及润湿性能-16193字.docx 第3页
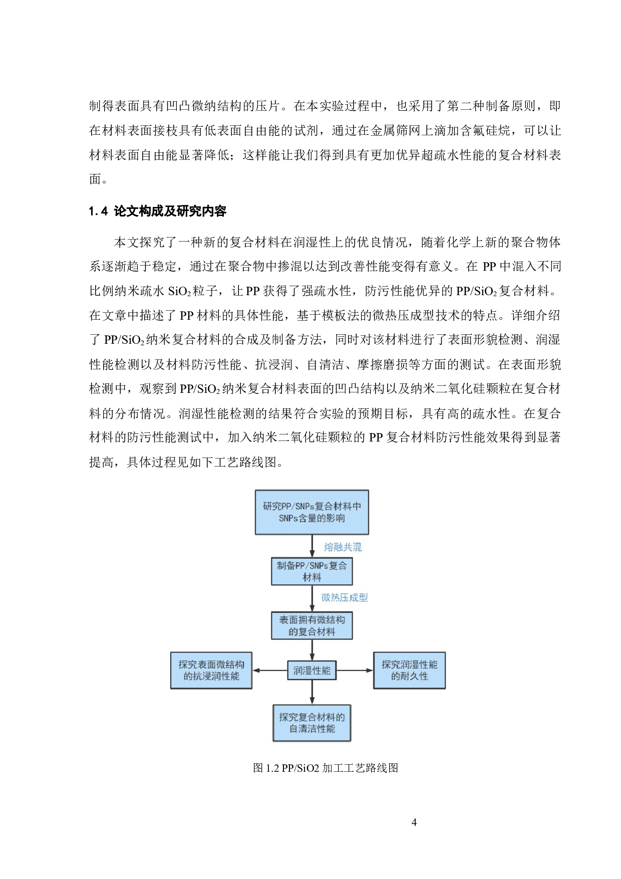
聚丙烯SiO2纳米复合材料表面微结构的制备及润湿性能-16193字.docx 第4页
聚丙烯SiO2纳米复合材料表面微结构的制备及润湿性能-16193字.docx 第5页
聚丙烯SiO2纳米复合材料表面微结构的制备及润湿性能-16193字.docx 第6页
聚丙烯SiO2纳米复合材料表面微结构的制备及润湿性能-16193字.docx 第7页
聚丙烯SiO2纳米复合材料表面微结构的制备及润湿性能-16193字.docx 第8页
聚丙烯SiO2纳米复合材料表面微结构的制备及润湿性能-16193字.docx 第9页
聚丙烯SiO2纳米复合材料表面微结构的制备及润湿性能-16193字.docx 第10页
剩余20页未读, 下载浏览全部
Abstract With the continuous progress and development of modern social industry, environmental pollution is becoming more and more serious, and the wettability of materials has attracted more and more attention. This superhydrophobic self-cleaning property enables it to be widely used in waterpr oo f, antifouling, self-cleaning, friction reduction, fluid drag reduction, antibacterial and other fields. Polypropylene (PP), as the largest production of general plastics, has excellent mechanical pro
聚丙烯SiO2纳米复合材料表面微结构的制备及润湿性能-16193字.docx