文库 计算机 软件系统设计

基于Django的个人博客系统的设计与实现-14570字.docx

2022及前全 DOCX   52页   下载0   2026-01-13   浏览3   收藏0   点赞0   评分-   20481字   20.00
温馨提示:当前文档最多只能预览 10 页,若文档总页数超出了 10 页,请下载原文档以浏览全部内容。
基于Django的个人博客系统的设计与实现-14570字.docx 第1页
基于Django的个人博客系统的设计与实现-14570字.docx 第2页
基于Django的个人博客系统的设计与实现-14570字.docx 第3页
基于Django的个人博客系统的设计与实现-14570字.docx 第4页
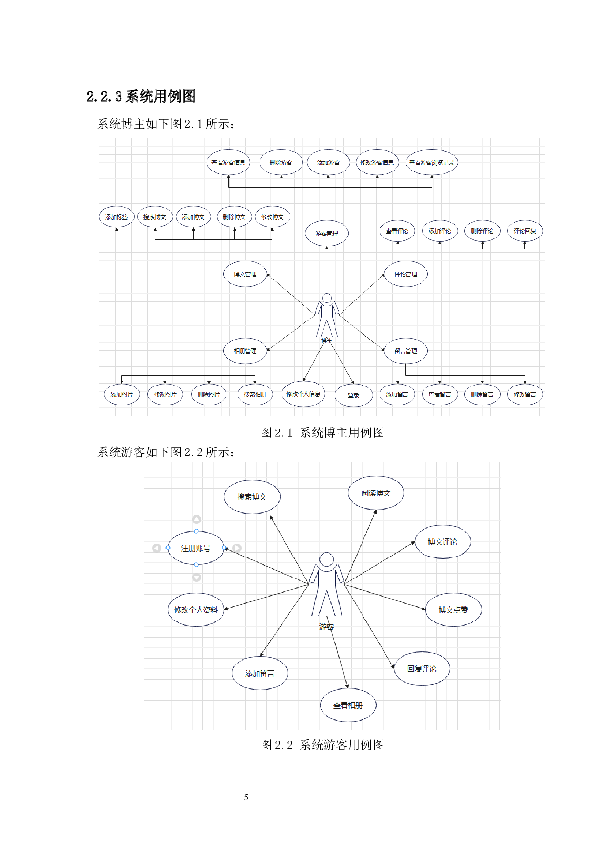
基于Django的个人博客系统的设计与实现-14570字.docx 第5页
基于Django的个人博客系统的设计与实现-14570字.docx 第6页
基于Django的个人博客系统的设计与实现-14570字.docx 第7页
基于Django的个人博客系统的设计与实现-14570字.docx 第8页
基于Django的个人博客系统的设计与实现-14570字.docx 第9页
基于Django的个人博客系统的设计与实现-14570字.docx 第10页
剩余42页未读, 下载浏览全部
基于Django的个人博客系统的设计与实现 摘 要 随着信息技术的高速发展,信息的传递方式逐渐变得多样化,人们获取信息的方式来到了一个崭新的阶段,越来越多的大型社交平台出现。然而诸如此类的第三方网站的模式都是一成不变的,很多人在使用时并没有归属感。因此开发一个属于自己的博客,只由自己发文,自己管理,真正做到自己的博客自己做主,具有十分重大的意义。个人博客系统能很好得将私人和公共结合起来,在更新独创的内容文章的同时也能与前来进行阅读的用户进行交流互动。该系统不仅适用于个人,在日后也能开发出应用于各种企业当
基于Django的个人博客系统的设计与实现-14570字.docx