文库 机械管理与电气自动化 自动化

南平站计算机联锁工程设计-12349字.pdf

2022及前全 PDF   28页   下载0   2026-01-06   浏览2   收藏0   点赞0   评分-   20182字   20.00
温馨提示:当前文档最多只能预览 10 页,若文档总页数超出了 10 页,请下载原文档以浏览全部内容。
南平站计算机联锁工程设计-12349字.pdf 第1页
南平站计算机联锁工程设计-12349字.pdf 第2页
南平站计算机联锁工程设计-12349字.pdf 第3页
南平站计算机联锁工程设计-12349字.pdf 第4页
南平站计算机联锁工程设计-12349字.pdf 第5页
南平站计算机联锁工程设计-12349字.pdf 第6页
南平站计算机联锁工程设计-12349字.pdf 第7页
南平站计算机联锁工程设计-12349字.pdf 第8页
南平站计算机联锁工程设计-12349字.pdf 第9页
南平站计算机联锁工程设计-12349字.pdf 第10页
剩余18页未读, 下载浏览全部
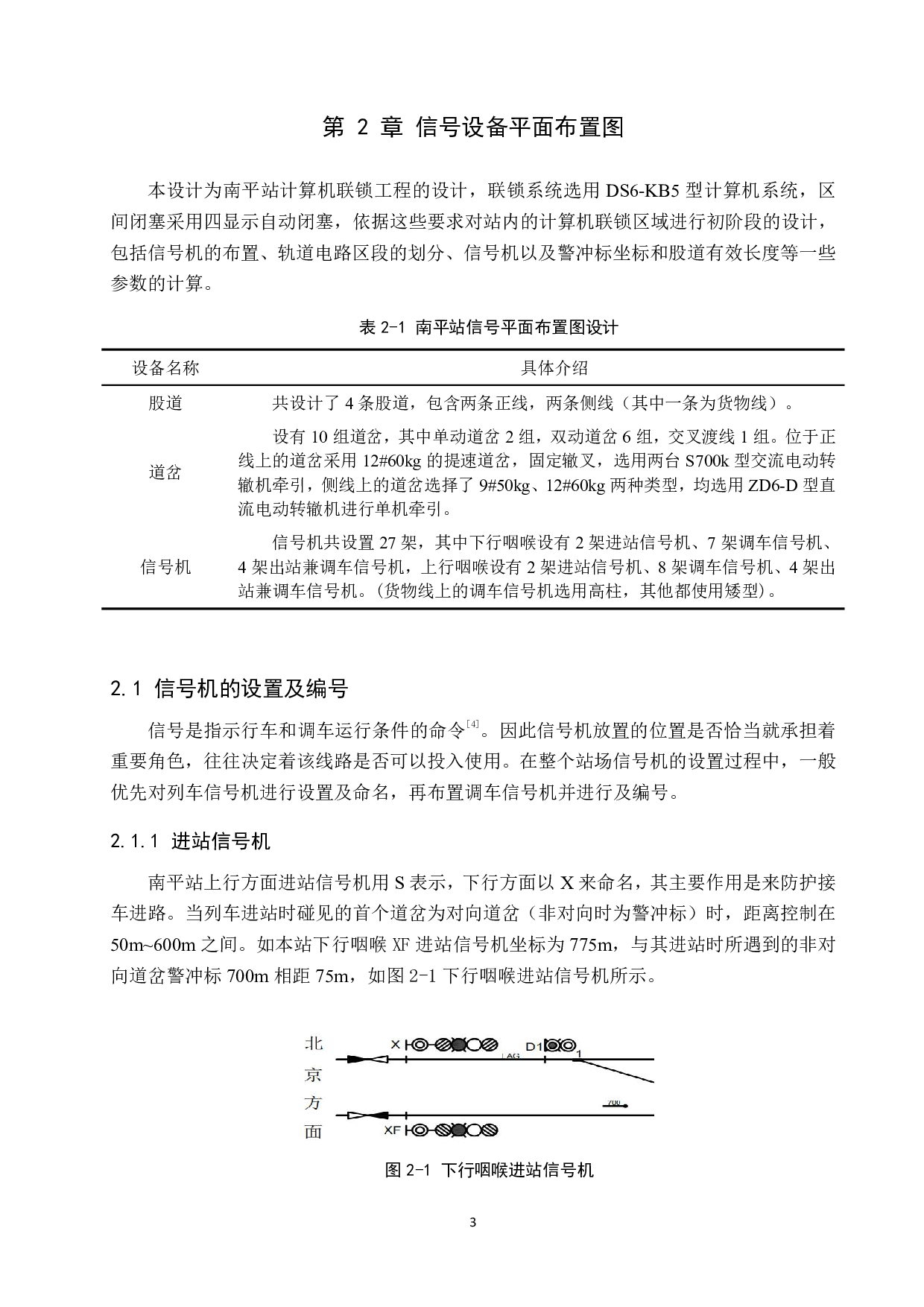
I 摘要 随着铁路事业的不断发展,计算机联锁系统的广泛应用标志着我国铁路事业进入了一 个新的发展阶段,其良好的功能拓展性、结构模块标准化以及经济性、兼容性相比于电气 集中联锁都具有明显的优势。本次南平站计算机联锁工程设计中,选用了北京全路通信信 号研究设计院有限公司与日本京三公司联合研发的DS6-K5B型计算机联锁系统 [1] ,符合 “故障-安全”原则。 本次设计以老师给出的南平站空场缩尺图为基础,结合AutoCAD软件按照任务书的 要求完成了与计算机联锁工程设计等二十余张图纸的设计及绘制,并对其设计思路、方法 以及原理在本
南平站计算机联锁工程设计-12349字.pdf