添加到电脑桌面
添加到电脑桌面,以后点击桌面图标一键打开,无需搜索,非常快捷!
立即添加
资源篮
0
普通会员
限时优惠
登录
文档分类
计算机
金融/投资/证券
医药卫生
汽车/机械
外语学习
法律/法规/法学
研究生考试
电子工程
经济/贸易/财会
建筑/施工
幼儿/小学教育
文学/历史
教师资格考试
学术论文
上传下载
我要上传
上传规定
关于下载
下载须知
上传说明
投稿帮助
关于积分
关于提现
新手攻略
文档认领
特殊渠道特权
VIP收益说明
协议条款
用户协议
隐私政策
商户服务协议
上传积分文档协议
会员服务协议
文库
公务员考试
公共基础知识
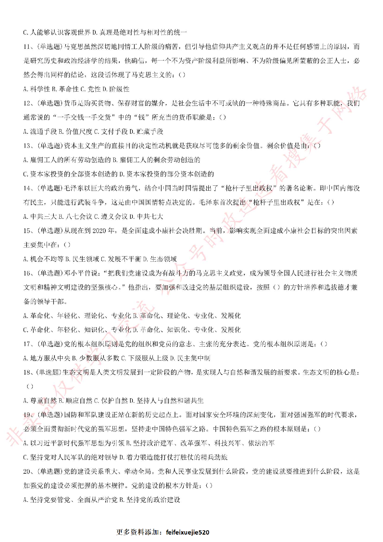
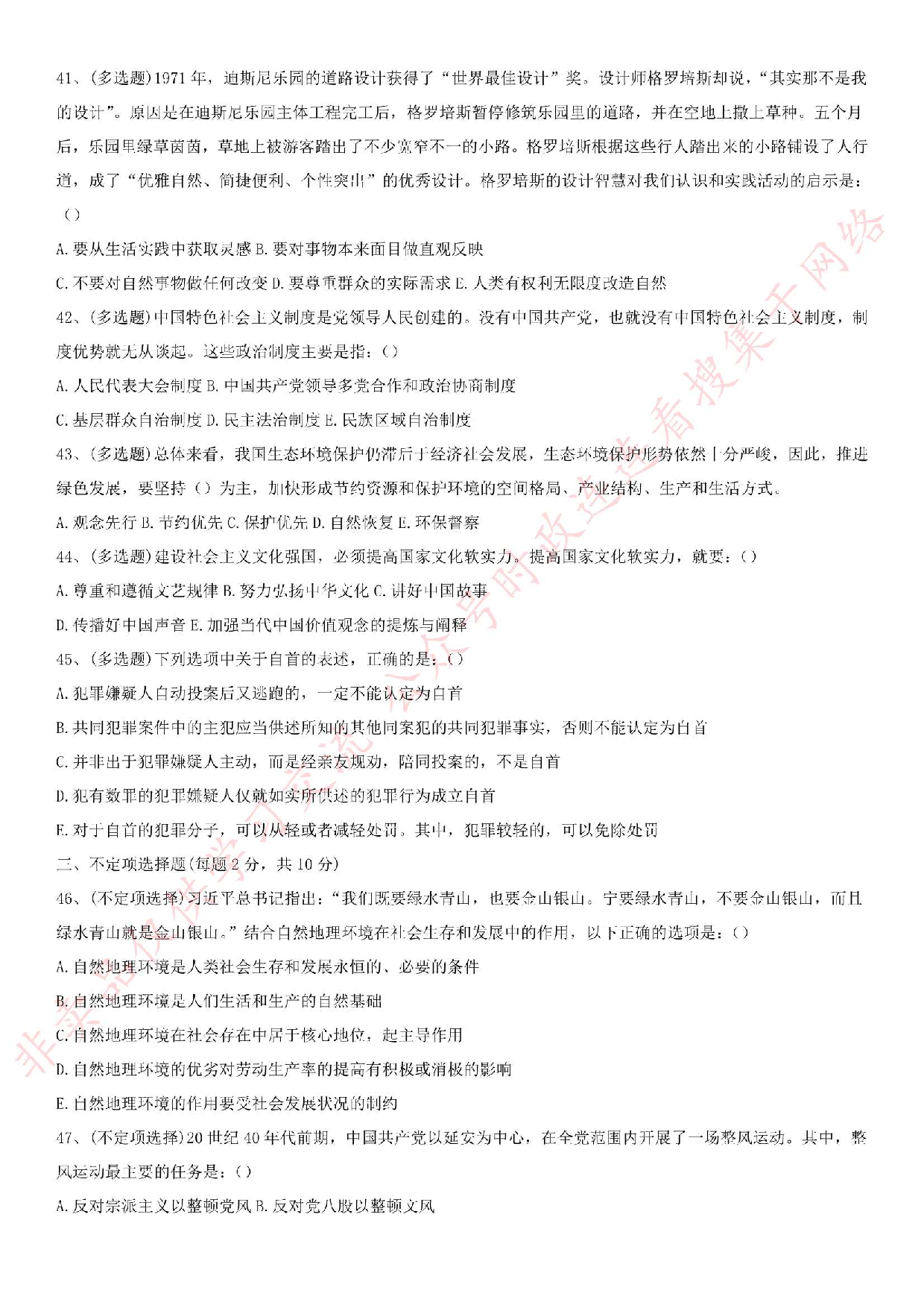
2019.10.20河南省直二批事业单位招录考试《公共基础知识》真题.pdf
PDF
18页
下载0
2025-10-23
浏览44
收藏0
点赞0
评分-
6积分
温馨提示:当前文档最多只能预览 10 页,若文档总页数超出了 10 页,请下载原文档以浏览全部内容。
剩余8页未读,
下载浏览全部
收藏
已收藏
喜欢
已喜欢
文档描述
2019.10.20河南省直二批事业单位招录考试《公共基础知识》真题.pdf
zijunshi
这个人很懒,什么都没留下
个人认证
查看用户
该文档于
上传
推荐文档
最新文档
决战公基6000题(第五册)答案解析.pdf
决战公基6000题(第三册)答案解析.pdf
决战公基6000题(第一册)答案解析.pdf
公基笔记25页.pdf
事业单位考试《公共基础知识》决战6000题3试题.pdf
事业单位考试《公共基础知识》决战6000题2试题.pdf
2020年甘肃省选拔普通高校毕业生到基层从事“三支一扶”工作《公共基础知识》试题.pdf
2020年河南省“三支一扶”考试《公共基础知识》试题(精选).pdf
2020年9月5日贵州省黔南州事业单位考试《公共基础知识》试题(精选).pdf
2020年9月5日贵州省凯里市事业单位考试《公共基础知识》试题.pdf