文库 经济学 会计学

碳中和背景下碳交易会计研究——以SHDL为例-24126字.docx

2022及前全 DOCX   37页   下载0   2026-01-14   浏览2   收藏0   点赞0   评分-   27021字   20.00
温馨提示:当前文档最多只能预览 10 页,若文档总页数超出了 10 页,请下载原文档以浏览全部内容。
碳中和背景下碳交易会计研究——以SHDL为例-24126字.docx 第1页
碳中和背景下碳交易会计研究——以SHDL为例-24126字.docx 第2页
碳中和背景下碳交易会计研究——以SHDL为例-24126字.docx 第3页
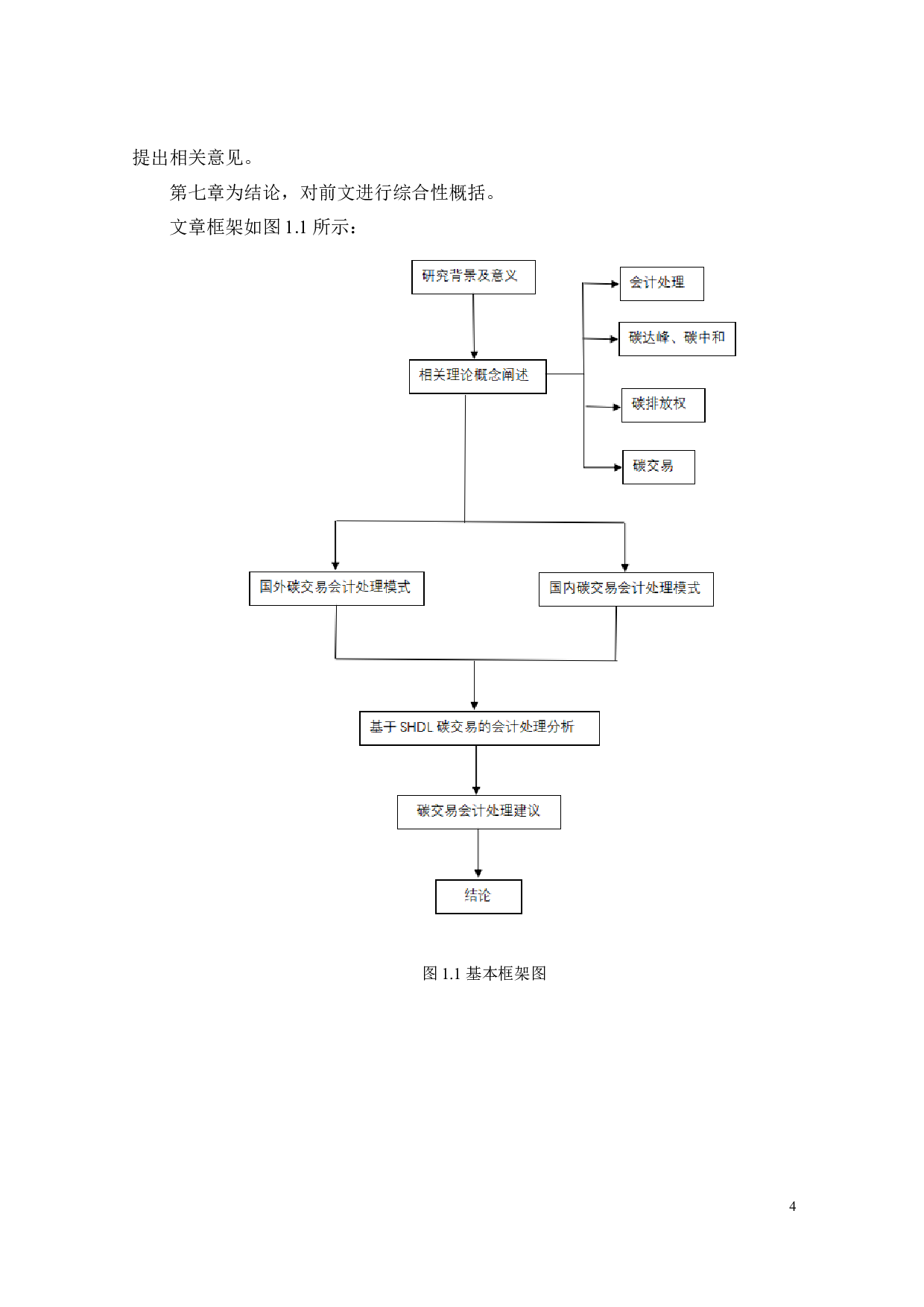
碳中和背景下碳交易会计研究——以SHDL为例-24126字.docx 第4页
碳中和背景下碳交易会计研究——以SHDL为例-24126字.docx 第5页
碳中和背景下碳交易会计研究——以SHDL为例-24126字.docx 第6页
碳中和背景下碳交易会计研究——以SHDL为例-24126字.docx 第7页
碳中和背景下碳交易会计研究——以SHDL为例-24126字.docx 第8页
碳中和背景下碳交易会计研究——以SHDL为例-24126字.docx 第9页
碳中和背景下碳交易会计研究——以SHDL为例-24126字.docx 第10页
剩余27页未读, 下载浏览全部
本科生毕业设计(论文) 碳中和背景 下碳交易 会计研究 —— 以 SHDL 为例 学 院: 管理学院 专 业: 会计学 年级班别: 2018 级( 7 )班 学 号: 3218004520 学生姓名: 陈芷茵 指导教师: 赖新锋、温宇冬 2022 年 6 月 Abstract With the continuous growth of global population and economic scale, climate has long become a social problem, and countries around the world are facing the challenge of emission reduction. Carbon trading is
碳中和背景下碳交易会计研究——以SHDL为例-24126字.docx