文库 机械管理与电气自动化 能源与动力工程

600MW萍乡无烟煤锅炉设计-22536字.docx

DOCX   55页   下载0   2025-10-28   浏览63   收藏0   点赞0   评分-   44118字   6积分
温馨提示:当前文档最多只能预览 10 页,若文档总页数超出了 10 页,请下载原文档以浏览全部内容。
600MW萍乡无烟煤锅炉设计-22536字.docx 第1页
600MW萍乡无烟煤锅炉设计-22536字.docx 第2页
600MW萍乡无烟煤锅炉设计-22536字.docx 第3页
600MW萍乡无烟煤锅炉设计-22536字.docx 第4页
600MW萍乡无烟煤锅炉设计-22536字.docx 第5页
600MW萍乡无烟煤锅炉设计-22536字.docx 第6页
600MW萍乡无烟煤锅炉设计-22536字.docx 第7页
600MW萍乡无烟煤锅炉设计-22536字.docx 第8页
600MW萍乡无烟煤锅炉设计-22536字.docx 第9页
600MW萍乡无烟煤锅炉设计-22536字.docx 第10页
剩余45页未读, 下载浏览全部
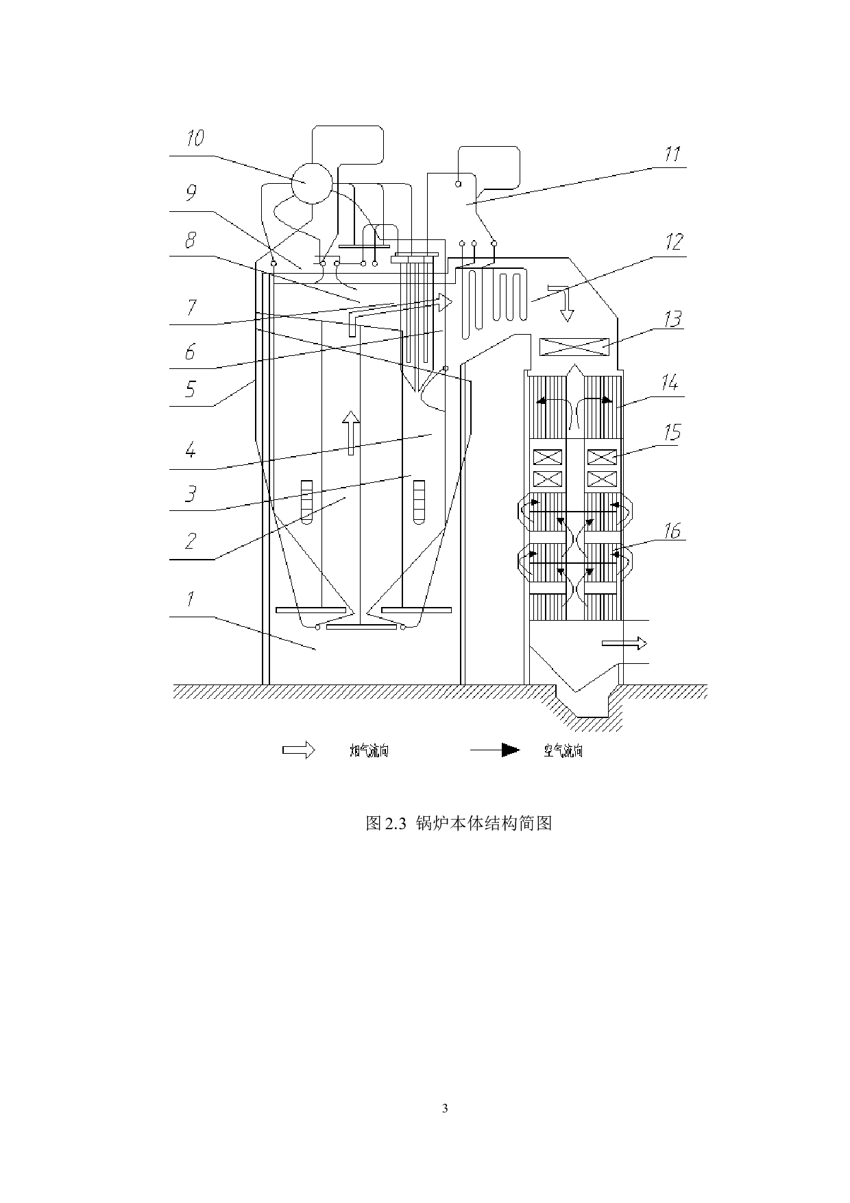
6 00MW 萍乡无烟煤锅炉设计 摘 要 我国燃料燃烧大多使用锅炉机组,本次锅炉设计针对已知的煤种以及锅炉功率,对机组进行选型,已知锅炉的容量以及各项参数,同时结合煤种的燃烧性质以及对锅炉的结构,计算出各个受热面边界处的风、烟、水以及蒸汽的速度,从而计算出最后的锅炉效率,校核计算可以为实际的运行带来更好的经济效益以及提高锅炉的安全运转水平。 关键词: 受热面计算;萍乡无烟煤;烟气计算;锅炉 Design of 600MW Pingxiang Anthracite Boiler Abstract Most of the fuel combustion in China uses a boiler unit. This boil
600MW萍乡无烟煤锅炉设计-22536字.docx