文库 军队文职 公共科目

法律-军队文职三色笔记.pdf

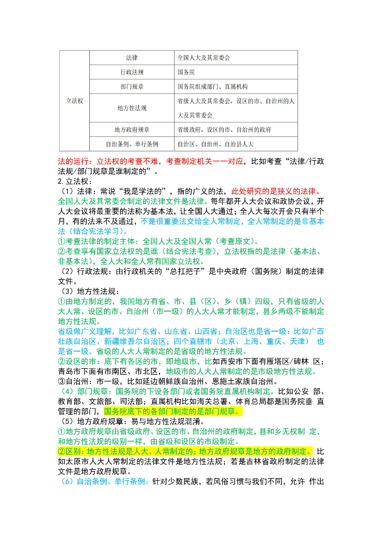
PDF   0页   下载0   2025-10-31   浏览29   收藏0   点赞0   评分-   11538字   6积分
法律-军队文职三色笔记.pdf 第1页
法律-军队文职三色笔记.pdf 第2页
法律-军队文职三色笔记.pdf 第3页
法律-军队文职三色笔记.pdf 第4页
法律-军队文职三色笔记.pdf 第5页
法律-军队文职三色笔记.pdf 第6页
法律-军队文职三色笔记.pdf 第7页
法律-军队文职三色笔记.pdf 第8页
法律-军队文职三色笔记.pdf 第9页
法律-军队文职三色笔记.pdf 第10页
    ￾yq￾GR3PkÄ@Z￾GR`35#ÚQvŸà=x￾—P–È›￾ †,PŸ´Ž×°hdà…1E6J¥à¦Ä #pE>W´Ž×° l￾Ÿ§)®E§©\¡ŸŸ¿½ ®  ￾Ÿ—bã ¾f GRhef zÎf `4f ª]f @Æf  á￾Ÿ-­ã #& )* !( "!# /# #' , +#$ # #&-% ## #.& #(# #& #0# G
法律-军队文职三色笔记.pdf