文库 管理学 工商管理

新冠疫情环境下赣南脐橙营销策略研究-19200字.docx

2022及前全 DOCX   31页   下载0   2026-01-09   浏览2   收藏0   点赞0   评分-   22364字   20.00
温馨提示:当前文档最多只能预览 10 页,若文档总页数超出了 10 页,请下载原文档以浏览全部内容。
新冠疫情环境下赣南脐橙营销策略研究-19200字.docx 第1页
新冠疫情环境下赣南脐橙营销策略研究-19200字.docx 第2页
新冠疫情环境下赣南脐橙营销策略研究-19200字.docx 第3页
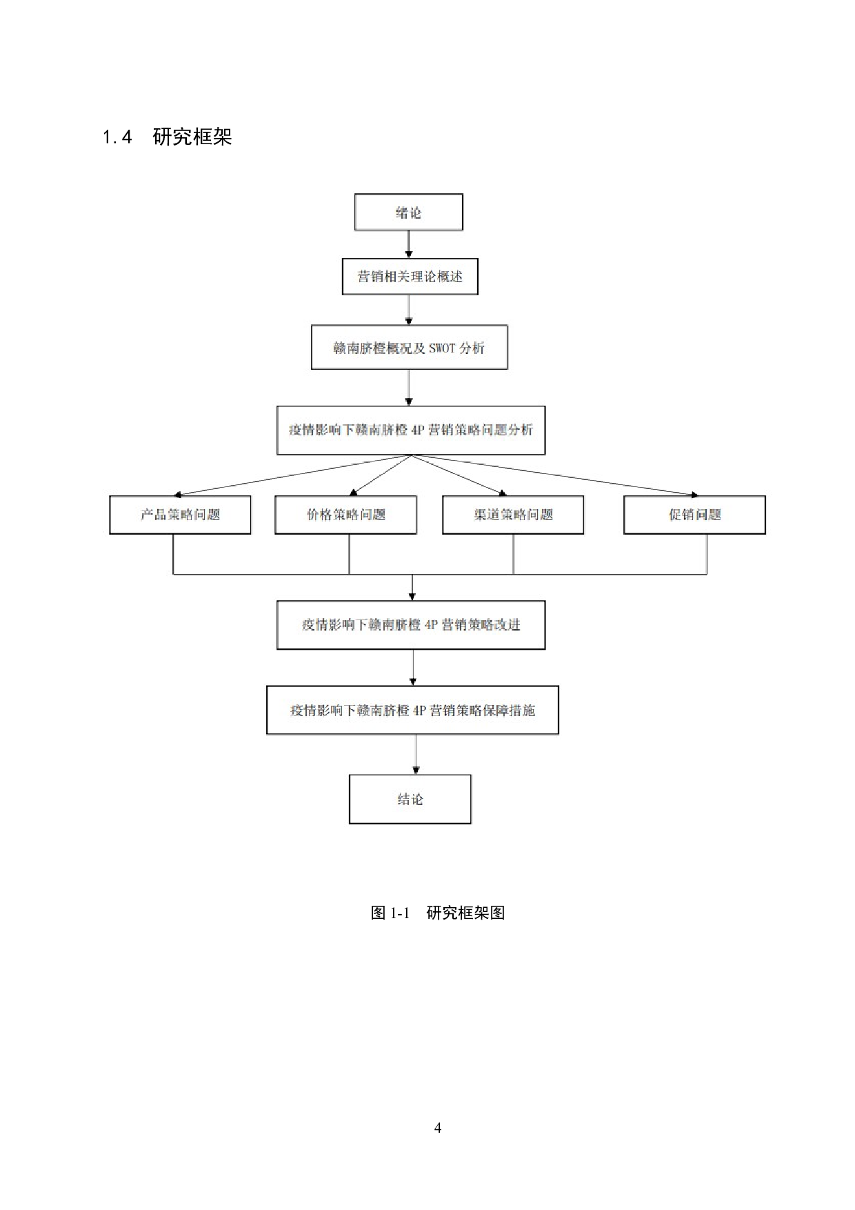
新冠疫情环境下赣南脐橙营销策略研究-19200字.docx 第4页
新冠疫情环境下赣南脐橙营销策略研究-19200字.docx 第5页
新冠疫情环境下赣南脐橙营销策略研究-19200字.docx 第6页
新冠疫情环境下赣南脐橙营销策略研究-19200字.docx 第7页
新冠疫情环境下赣南脐橙营销策略研究-19200字.docx 第8页
新冠疫情环境下赣南脐橙营销策略研究-19200字.docx 第9页
新冠疫情环境下赣南脐橙营销策略研究-19200字.docx 第10页
剩余21页未读, 下载浏览全部
摘 要 自从 新冠肺炎疫情发生以 后 , 各 个 行业 都 受 到了 不同程度的影响。新冠疫情对水果的流通与消费产生了消极的影响,其行业的交易量下降。 虽然 我国防控疫情措施不断落实与完善,但由于病毒的变异性,疫情在后期可能反复出现,在相当长的一段时间内持续影响脐橙产业的发展,加速脐橙产业的竞争。 本文以赣南脐橙 4P 营销策略为研究对象,探讨赣南脐橙在疫情影响下如何调整 4P 营销策略以应对市场 变化。本 文通过文献分析与实地调研 ,结 合 SWOT 分析模型,从 4P 维度对赣南脐橙的营销策略现状和问题进行分析并提出相应
新冠疫情环境下赣南脐橙营销策略研究-19200字.docx