添加到电脑桌面
添加到电脑桌面,以后点击桌面图标一键打开,无需搜索,非常快捷!
立即添加
资源篮
0
普通会员
限时优惠
登录
文档分类
计算机
金融/投资/证券
医药卫生
汽车/机械
外语学习
法律/法规/法学
研究生考试
电子工程
经济/贸易/财会
建筑/施工
幼儿/小学教育
文学/历史
教师资格考试
学术论文
上传下载
我要上传
上传规定
关于下载
下载须知
上传说明
投稿帮助
关于积分
关于提现
新手攻略
文档认领
特殊渠道特权
VIP收益说明
协议条款
用户协议
隐私政策
商户服务协议
上传积分文档协议
会员服务协议
文库
军队文职
政治学
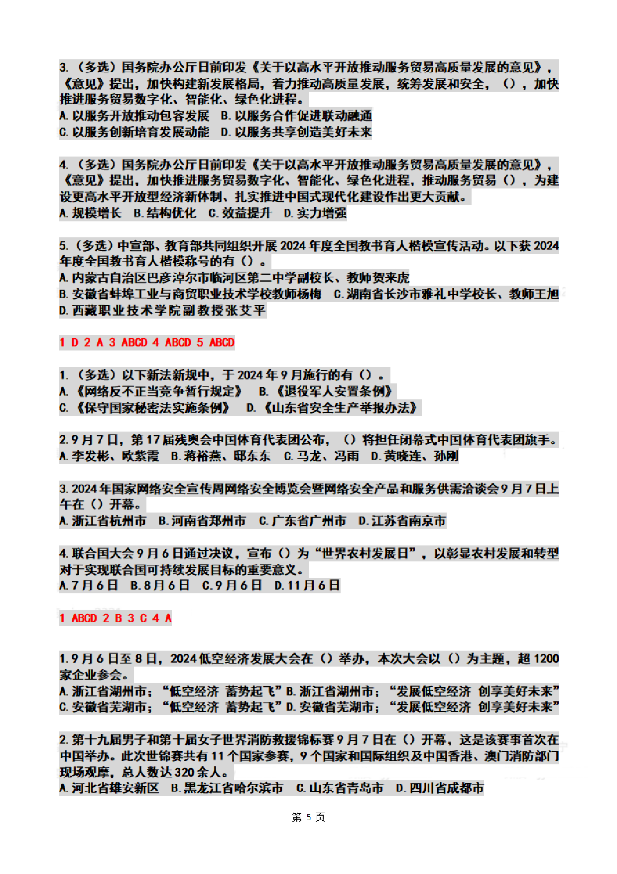
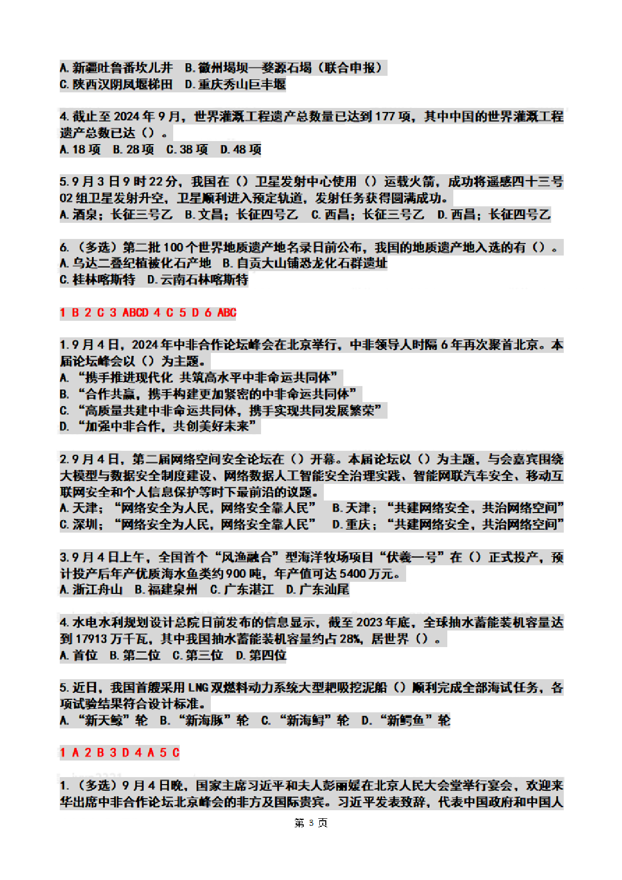
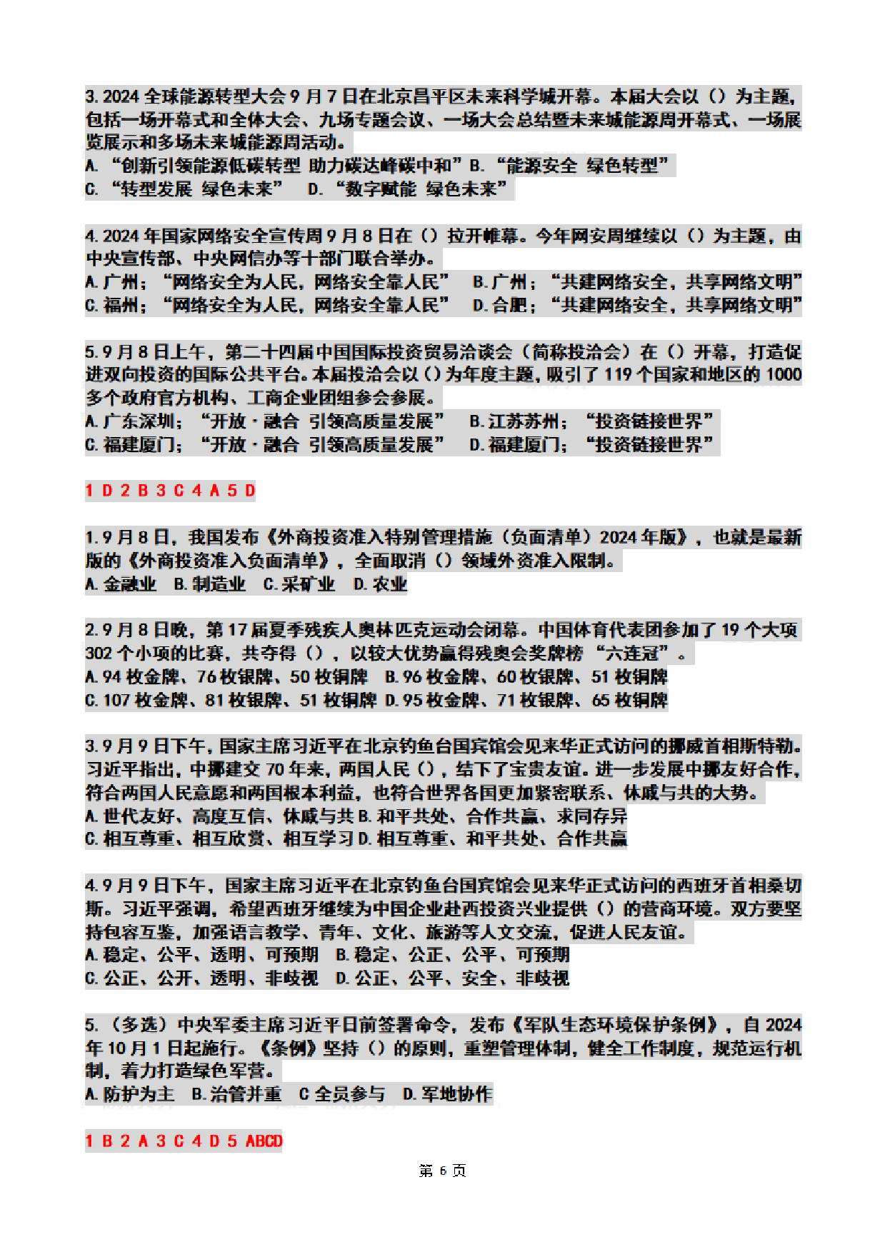
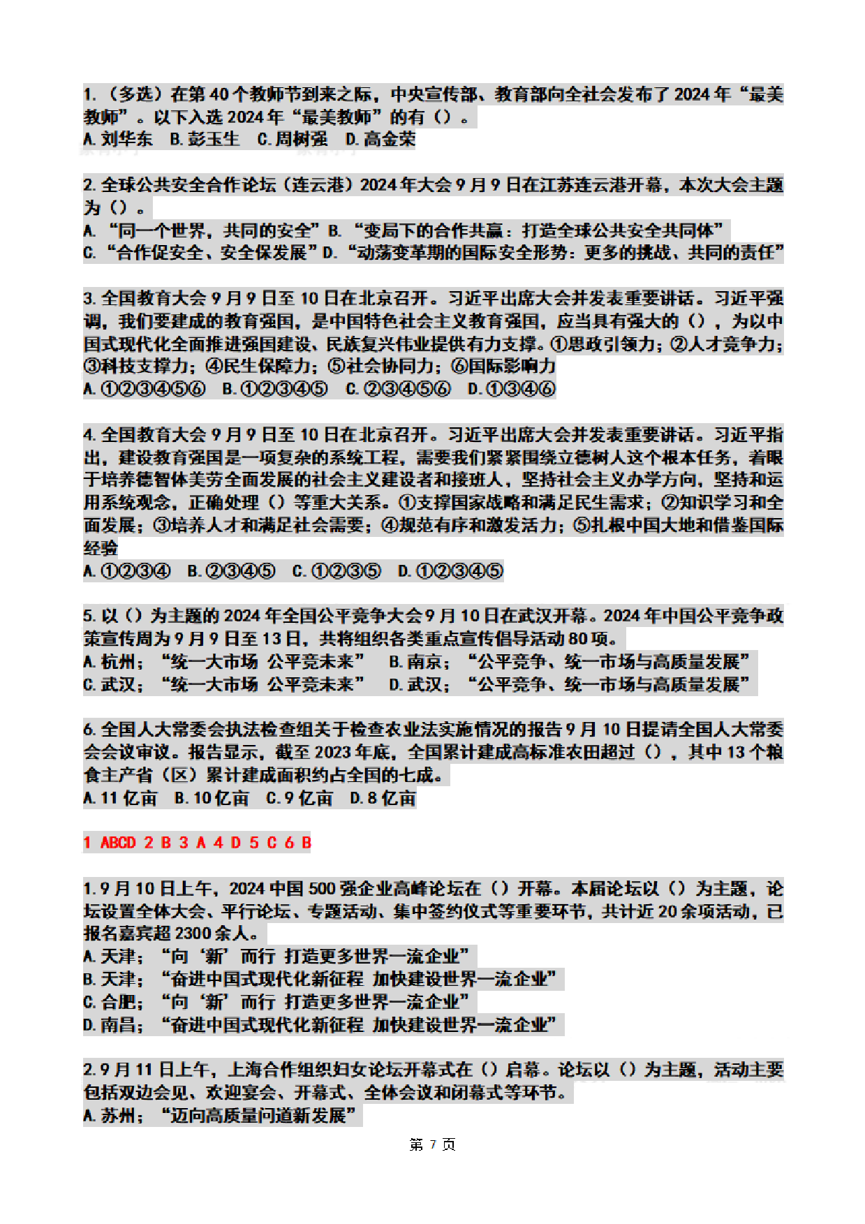
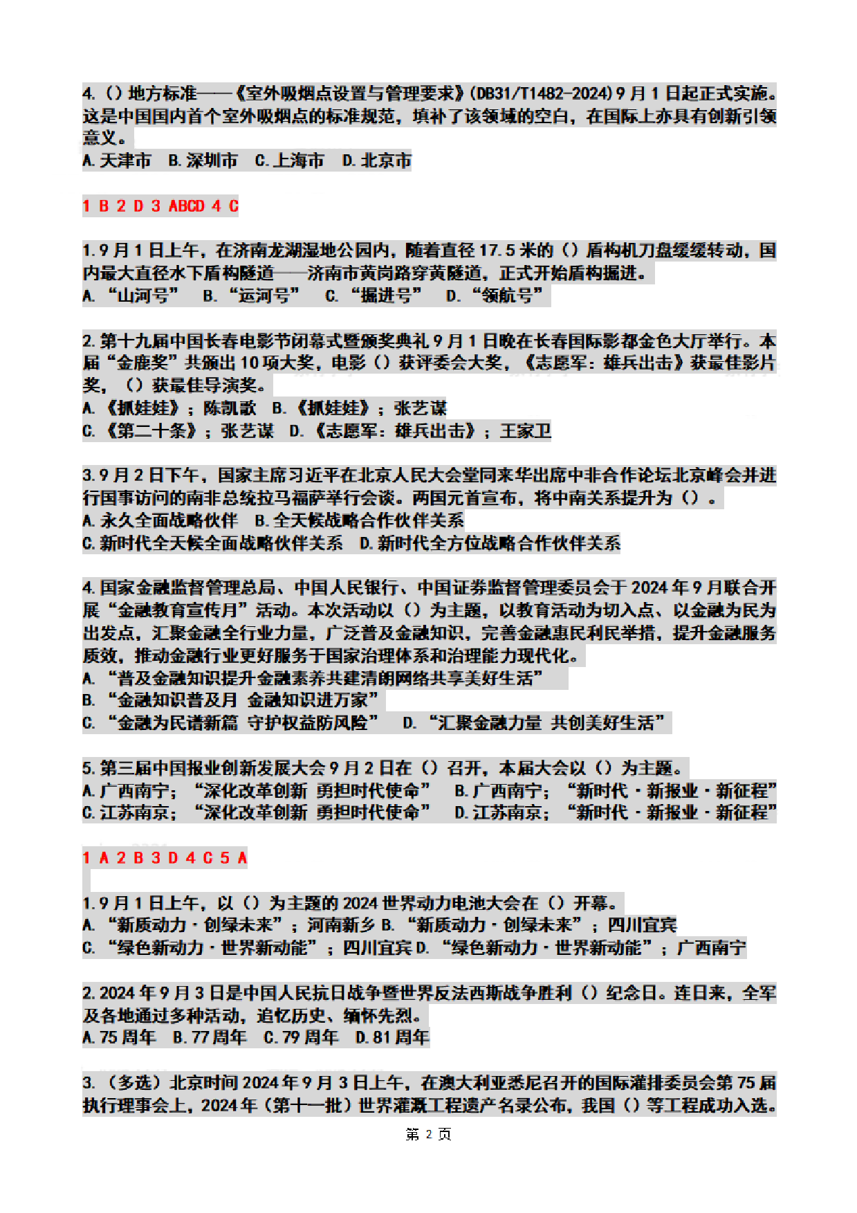
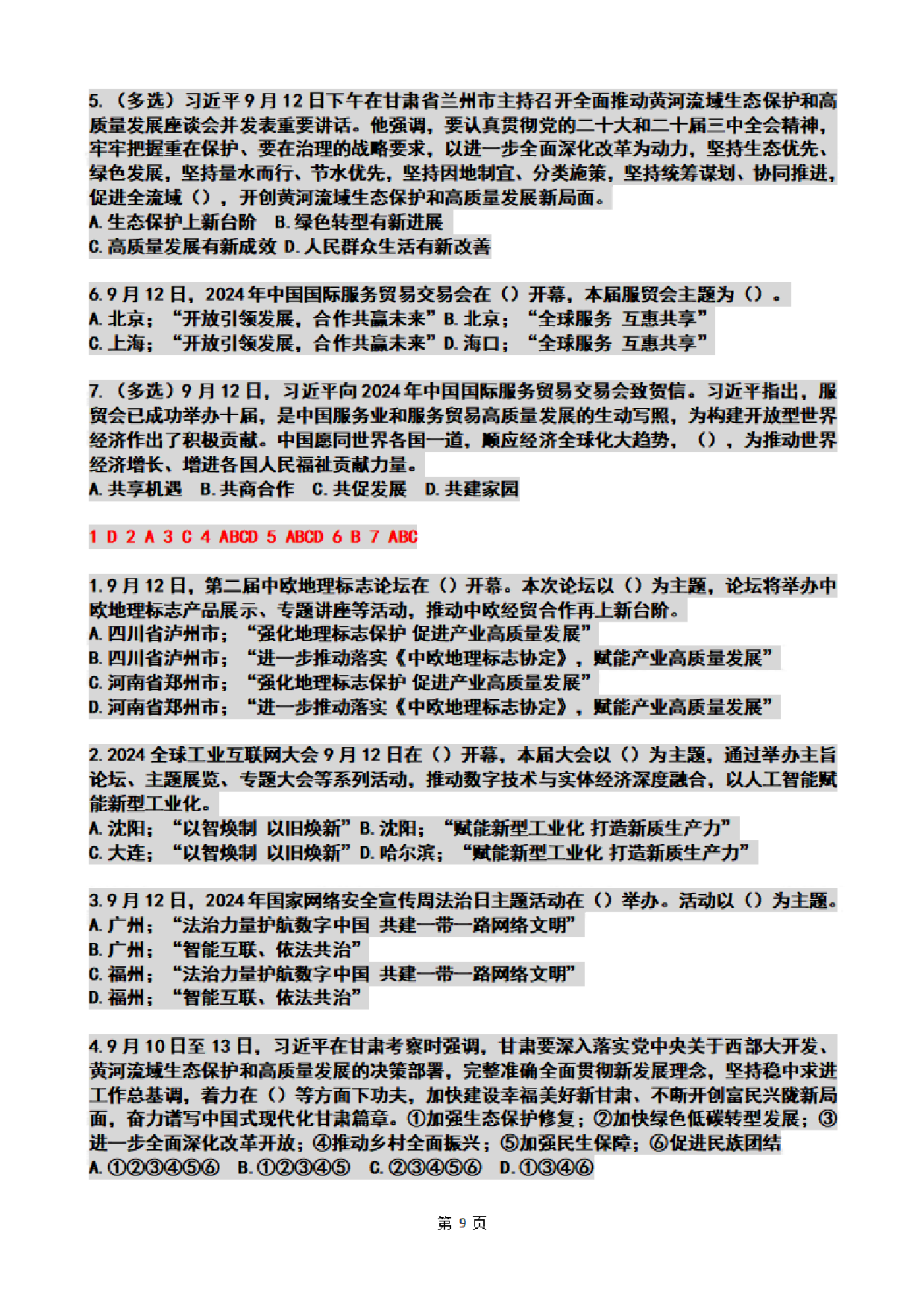
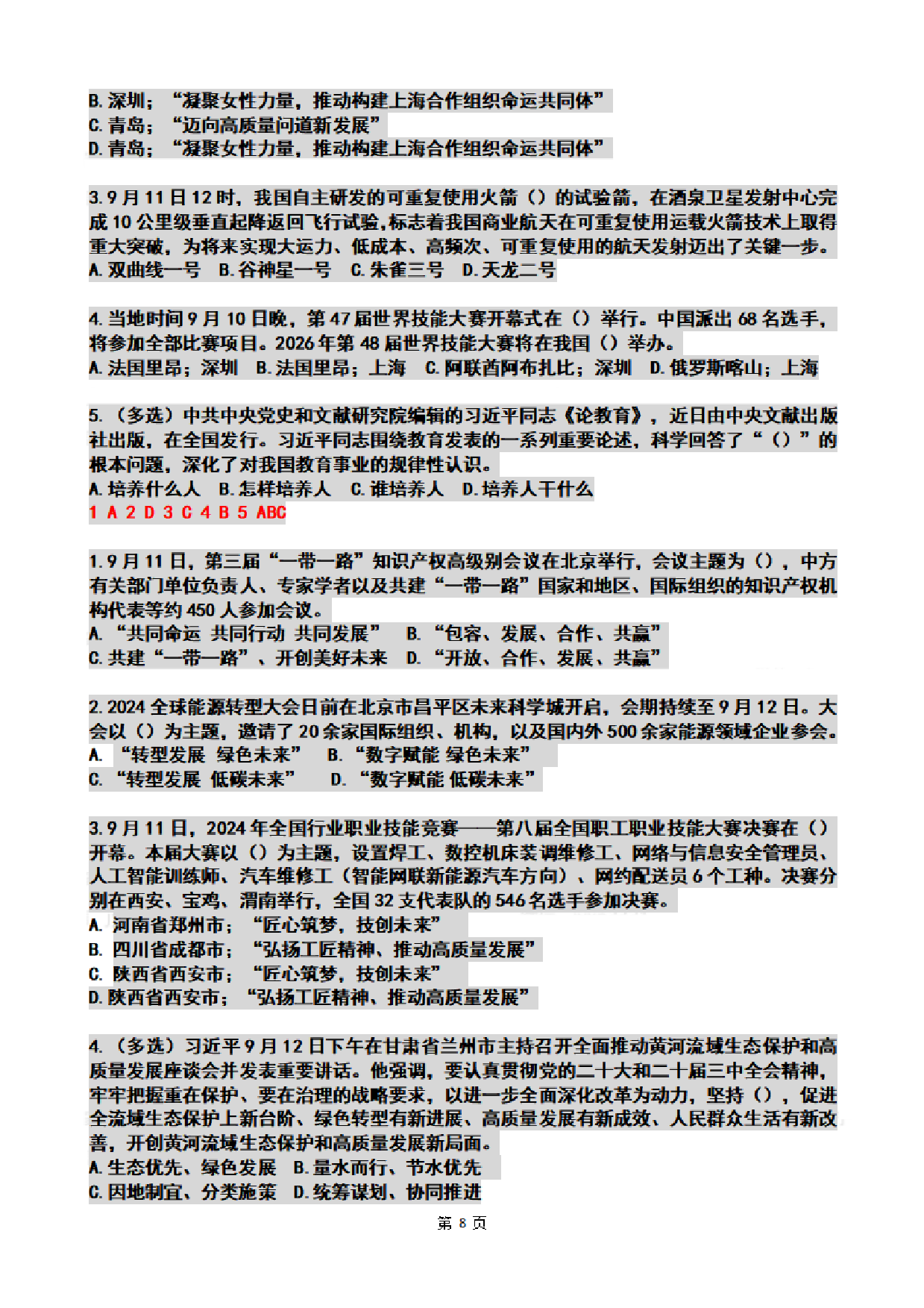
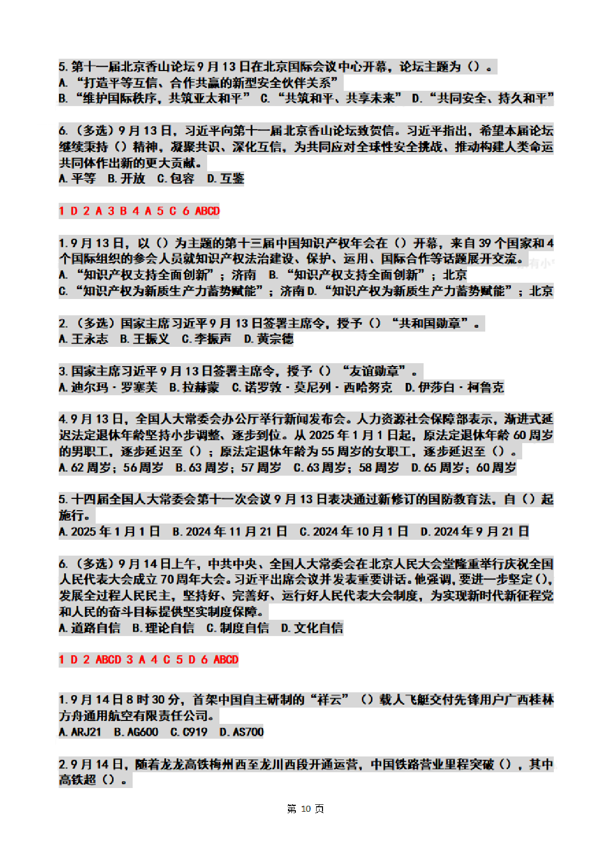
2024年09月时政热点试题及答案.pdf
PDF
19页
下载0
2025-10-31
浏览10
收藏0
点赞0
评分-
6积分
温馨提示:当前文档最多只能预览 10 页,若文档总页数超出了 10 页,请下载原文档以浏览全部内容。
剩余9页未读,
下载浏览全部
收藏
已收藏
喜欢
已喜欢
文档描述
2024年09月时政热点试题及答案.pdf
ruan
这个人很懒,什么都没留下
个人认证
查看用户
该文档于
上传
推荐文档
最新文档
2023年1月时政热点(国内+国际).pdf
2023年1月时政热点试题及答案.pdf
2023年2月时政热点(国内+国际).pdf
2023年2月时政热点试题及答案.pdf
2023年03月时政热点(国内+国际).pdf
2023年03月时政热点试题及答案.pdf
2023年4月时政试题及答案.pdf
2023年4月时政.pdf
2023年5月时事政治考点汇总.pdf
2023年5月时事政治模拟题及答案.pdf