文库 机械管理与电气自动化 自动化

吸附式玻璃清洁机器人——机身结构设计-12301字.docx

2022及前全 DOCX   47页   下载0   2026-01-12   浏览2   收藏0   点赞0   评分-   16277字   20.00
温馨提示:当前文档最多只能预览 10 页,若文档总页数超出了 10 页,请下载原文档以浏览全部内容。
吸附式玻璃清洁机器人——机身结构设计-12301字.docx 第1页
吸附式玻璃清洁机器人——机身结构设计-12301字.docx 第2页
吸附式玻璃清洁机器人——机身结构设计-12301字.docx 第3页
吸附式玻璃清洁机器人——机身结构设计-12301字.docx 第4页
吸附式玻璃清洁机器人——机身结构设计-12301字.docx 第5页
吸附式玻璃清洁机器人——机身结构设计-12301字.docx 第6页
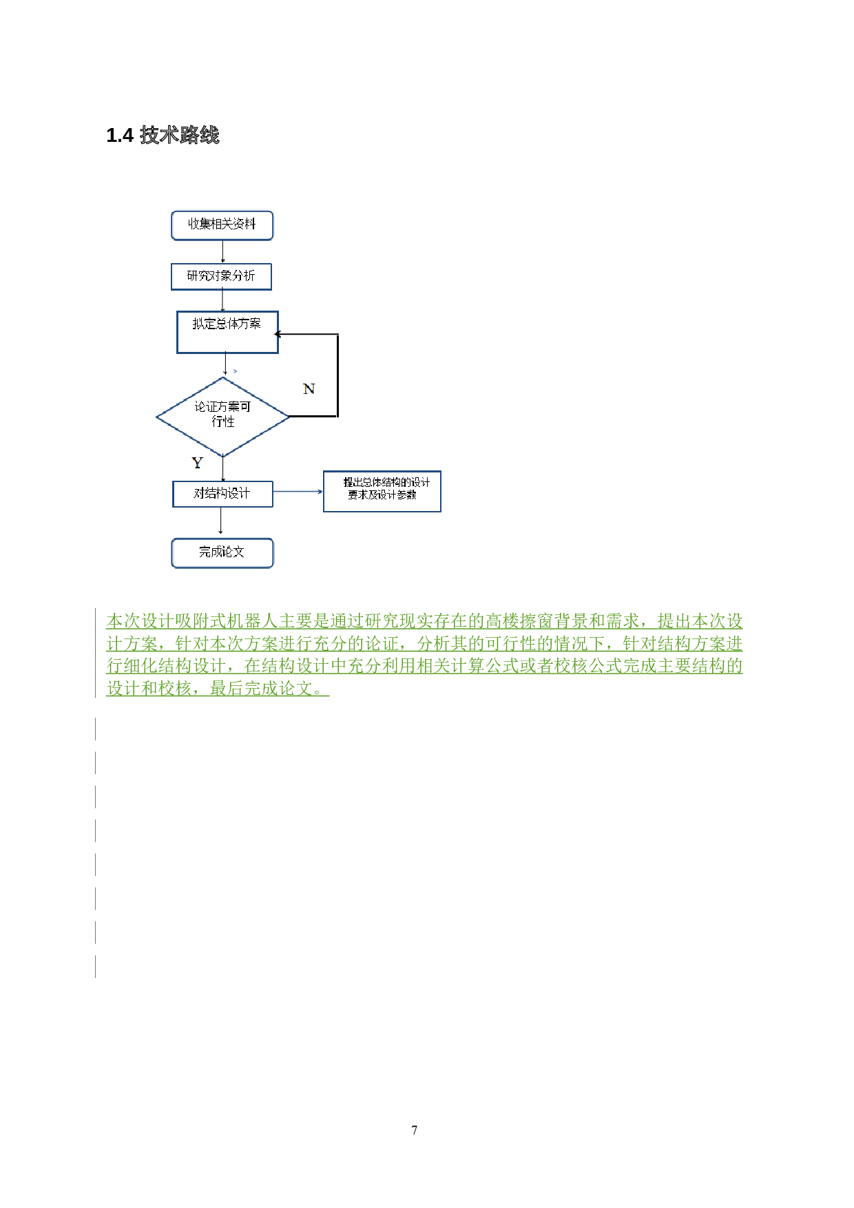
吸附式玻璃清洁机器人——机身结构设计-12301字.docx 第7页
吸附式玻璃清洁机器人——机身结构设计-12301字.docx 第8页
吸附式玻璃清洁机器人——机身结构设计-12301字.docx 第9页
吸附式玻璃清洁机器人——机身结构设计-12301字.docx 第10页
剩余37页未读, 下载浏览全部
摘 要 随着现代城市化的快速发展,城市高层及超高层建筑成为普遍现象,玻璃幕墙面这些外墙表面会堆积污垢而逐渐失去光泽,从而影响建筑的整体美观性或者导致侵蚀破坏,所以必须对这些外墙面进行定期清理 。 广泛应用 于 高楼外墙主要结构面。 采用人工 清洗这些尘土 , 强度 高 ,危险性 大 ; 因此,需要设计 一种能代替人工清洗的机器人,而且还要保证有一定的清洗质量、可控性、安全性等方面的要求。 经过查找有关参考文献,在简单阐述全吸附式玻璃清洗机器人的国内研发状况的基础上,对全吸附式玻璃清洗机器人的发展总体方案做出了设
吸附式玻璃清洁机器人——机身结构设计-12301字.docx