文库 机械管理与电气自动化 自动化

荒漠植被修复装置设计-19810字.docx

2022及前全 DOCX   61页   下载0   2026-01-12   浏览2   收藏0   点赞0   评分-   32501字   20.00
温馨提示:当前文档最多只能预览 10 页,若文档总页数超出了 10 页,请下载原文档以浏览全部内容。
荒漠植被修复装置设计-19810字.docx 第1页
荒漠植被修复装置设计-19810字.docx 第2页
荒漠植被修复装置设计-19810字.docx 第3页
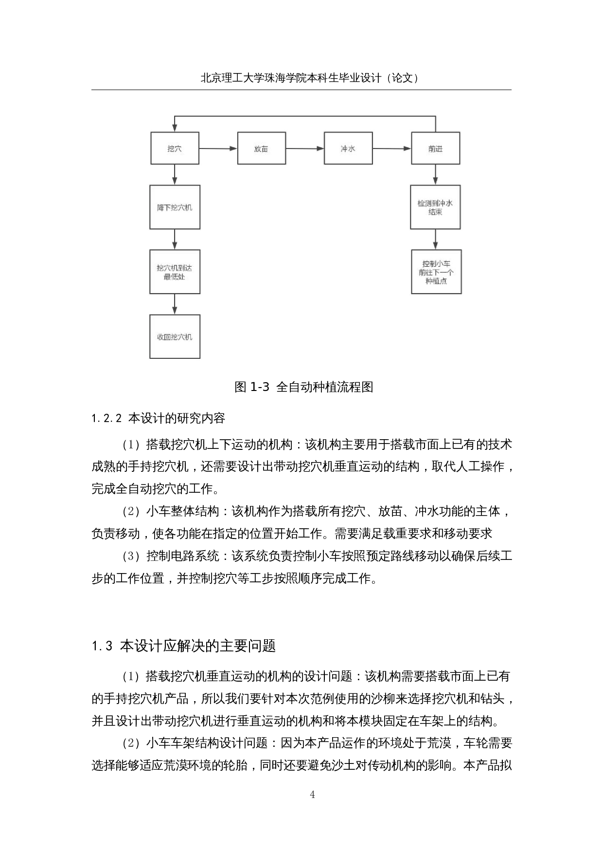
荒漠植被修复装置设计-19810字.docx 第4页
荒漠植被修复装置设计-19810字.docx 第5页
荒漠植被修复装置设计-19810字.docx 第6页
荒漠植被修复装置设计-19810字.docx 第7页
荒漠植被修复装置设计-19810字.docx 第8页
荒漠植被修复装置设计-19810字.docx 第9页
荒漠植被修复装置设计-19810字.docx 第10页
剩余51页未读, 下载浏览全部
北京理工大学珠海学院本科生毕业设计(论文) 荒漠植被修复装置--挖穴机结构设计 摘要 荒漠植被修复装置是一辆针对退化中的荒地进行植被修复的种植小车,以能够 更换不同的模块来完成不同植株的种植为目标,来满足荒漠治理的需求。本设计, 是以沙柳为范例,针对挖穴机构和小车进行结构设计。 本挖穴机构将搭载市面上已商业化的手持式汽油挖穴机,通过单片机控制电机 带动绞盘拉动挖穴机垂直运动来完成挖穴工作,还可以根据不同植株的需求跟换不 同直径的钻头以满足工作需要。模块化设计不仅方便更换损坏的部件,还能够为在 不同的地区
荒漠植被修复装置设计-19810字.docx