文库 地质与地理 地理

人类活动对内蒙古东部地区植被净初级生产力的影响研究-14487字.docx

2022及前全 DOCX   32页   下载0   2026-01-15   浏览1   收藏0   点赞0   评分-   24937字   20.00
温馨提示:当前文档最多只能预览 10 页,若文档总页数超出了 10 页,请下载原文档以浏览全部内容。
人类活动对内蒙古东部地区植被净初级生产力的影响研究-14487字.docx 第1页
人类活动对内蒙古东部地区植被净初级生产力的影响研究-14487字.docx 第2页
人类活动对内蒙古东部地区植被净初级生产力的影响研究-14487字.docx 第3页
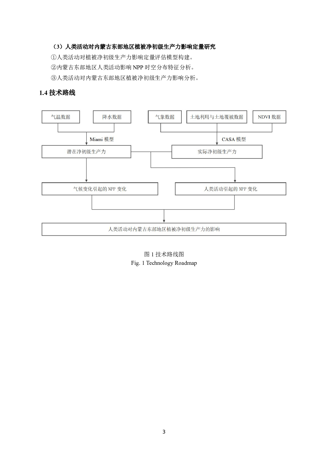
人类活动对内蒙古东部地区植被净初级生产力的影响研究-14487字.docx 第4页
人类活动对内蒙古东部地区植被净初级生产力的影响研究-14487字.docx 第5页
人类活动对内蒙古东部地区植被净初级生产力的影响研究-14487字.docx 第6页
人类活动对内蒙古东部地区植被净初级生产力的影响研究-14487字.docx 第7页
人类活动对内蒙古东部地区植被净初级生产力的影响研究-14487字.docx 第8页
人类活动对内蒙古东部地区植被净初级生产力的影响研究-14487字.docx 第9页
人类活动对内蒙古东部地区植被净初级生产力的影响研究-14487字.docx 第10页
剩余22页未读, 下载浏览全部
【 摘要 】 植被净初级生产力( Net Primary Productivity, N PP ) 是陆地生态系统碳循环研究的关键变量 。 随着社会和经济的快速发展,人类活动对陆地生态系统的影响日益加剧 ,探究 人类活动对 陆地生态系统 植被 N PP 的影响 , 对 于区域 应对气候变化措施 的制定以及 经济社会可持续发展研究 有重要意义 。 本文 以内蒙古东部地区为研究区,分别 利用 C ASA 模型 和 Miami 模型 估算 研究区 的实际 N PP(ANPP) 和 潜在 N PP (PNPP) , 并 构建 人类活动对陆地生态系统 N PP 影响定量 分析 模型 , 探讨了 人类活动对 内蒙古东部地
人类活动对内蒙古东部地区植被净初级生产力的影响研究-14487字.docx