文库 经济学 会计学

山东朗进科技股份有限公司营运资金管理问题研究-12980字.docx

2022及前全 DOCX   22页   下载0   2026-01-14   浏览2   收藏0   点赞0   评分-   16782字   20.00
温馨提示:当前文档最多只能预览 10 页,若文档总页数超出了 10 页,请下载原文档以浏览全部内容。
山东朗进科技股份有限公司营运资金管理问题研究-12980字.docx 第1页
山东朗进科技股份有限公司营运资金管理问题研究-12980字.docx 第2页
山东朗进科技股份有限公司营运资金管理问题研究-12980字.docx 第3页
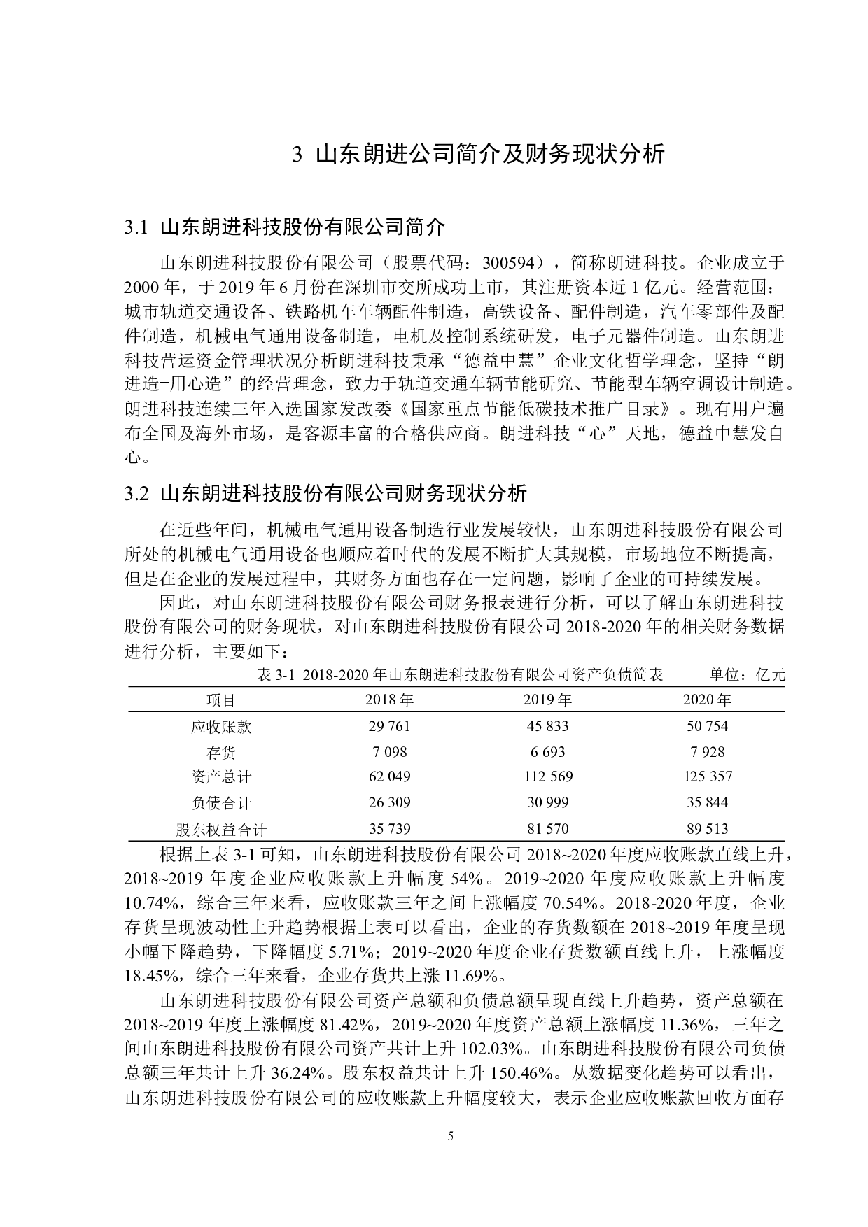
山东朗进科技股份有限公司营运资金管理问题研究-12980字.docx 第4页
山东朗进科技股份有限公司营运资金管理问题研究-12980字.docx 第5页
山东朗进科技股份有限公司营运资金管理问题研究-12980字.docx 第6页
山东朗进科技股份有限公司营运资金管理问题研究-12980字.docx 第7页
山东朗进科技股份有限公司营运资金管理问题研究-12980字.docx 第8页
山东朗进科技股份有限公司营运资金管理问题研究-12980字.docx 第9页
山东朗进科技股份有限公司营运资金管理问题研究-12980字.docx 第10页
剩余12页未读, 下载浏览全部
山东朗进科技股份有限公司 营运资金管理问题研究 摘 要 国内综合实力不断增强,经济竞争也日趋严重,企业作为经济的主体,起到带动经济的主要作用。因此,企业的经济发展对个人和国家来说均至关重要。企业的发展离不开营运资金的管理,营运资金管理作为财务管理的关键部分,其合理性使用能够令企业长期可持续的高效发展。反之,一个企业没有恰到好处的营运资金管理,则会为企业带来巨大的损失。 文章 主要 以山东朗进科技股份有限公司为研究对象,对 公司 2018-2020 年的财务数据进行分析, 发掘山东朗进科技股份有限公司营运资金管
山东朗进科技股份有限公司营运资金管理问题研究-12980字.docx