文库 计算机 物联网工程

基于STM32单片机的智能手环检测系统的设计与实现-15560字.docx

2022及前全 DOCX   39页   下载0   2026-01-08   浏览5   收藏0   点赞0   评分-   24194字   20.00
温馨提示:当前文档最多只能预览 10 页,若文档总页数超出了 10 页,请下载原文档以浏览全部内容。
基于STM32单片机的智能手环检测系统的设计与实现-15560字.docx 第1页
基于STM32单片机的智能手环检测系统的设计与实现-15560字.docx 第2页
基于STM32单片机的智能手环检测系统的设计与实现-15560字.docx 第3页
基于STM32单片机的智能手环检测系统的设计与实现-15560字.docx 第4页
基于STM32单片机的智能手环检测系统的设计与实现-15560字.docx 第5页
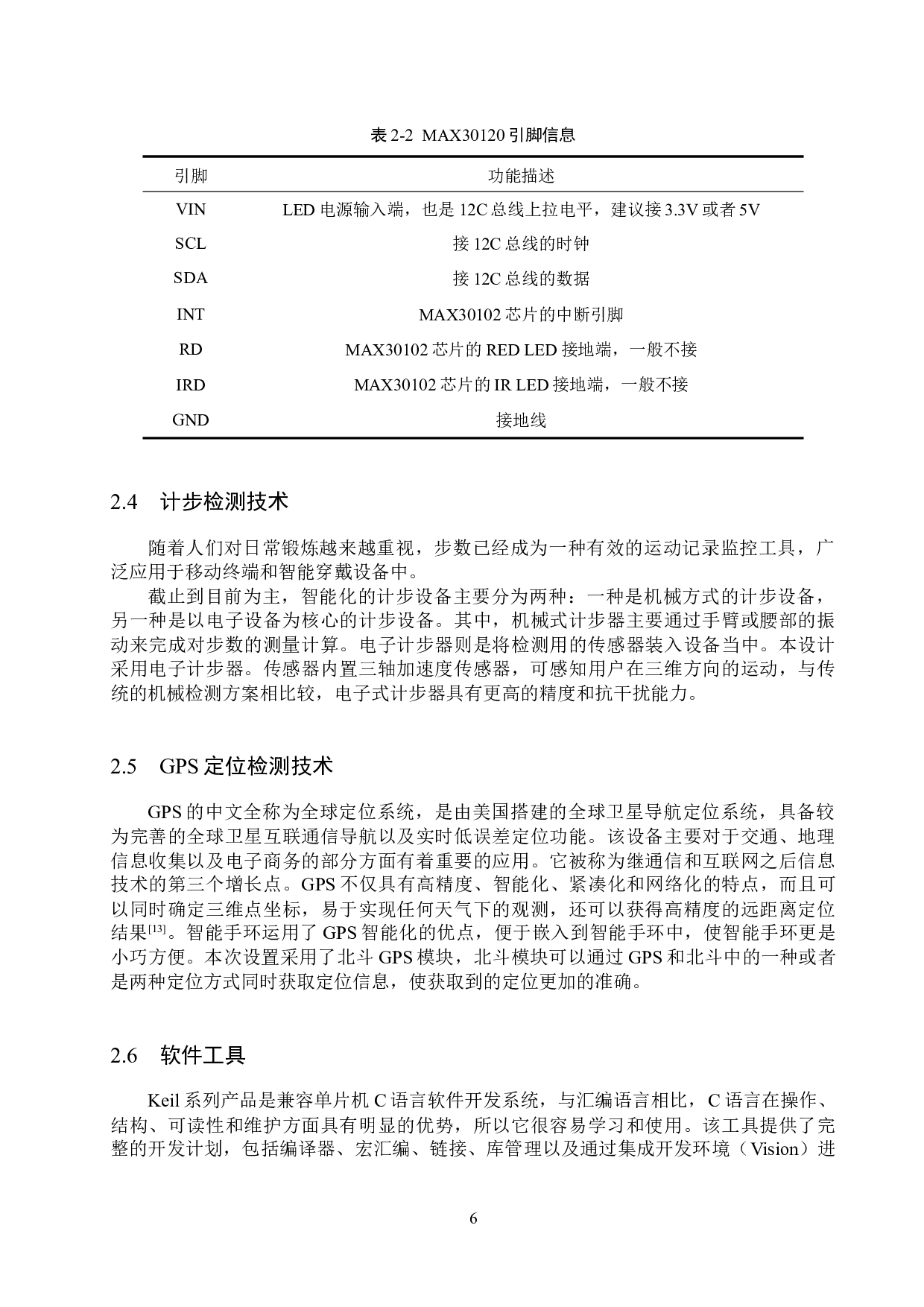
基于STM32单片机的智能手环检测系统的设计与实现-15560字.docx 第6页
基于STM32单片机的智能手环检测系统的设计与实现-15560字.docx 第7页
基于STM32单片机的智能手环检测系统的设计与实现-15560字.docx 第8页
基于STM32单片机的智能手环检测系统的设计与实现-15560字.docx 第9页
基于STM32单片机的智能手环检测系统的设计与实现-15560字.docx 第10页
剩余29页未读, 下载浏览全部
摘 要 随着现代社会经济条件的快速发展,人们的生活水平不断提高,生活节奏也在加快。留给人们锻炼的时间逐渐减少,走路与跑步成为人们日常生活中为数不多的运动,对家人健康的关注也在逐渐减少,因此,对高精度便携式生物医学信号检测设备的需求逐渐增加,心率、温度以及计步成为人们关注的焦点。通过移动应用实时关注使用者的情况,在发生紧急情况时,通过移动应用程序及时发现问题并提供有效的解决方案。为解决上述问题我们需要此类智能手环检测系统。 针对人们对高精度检测设备的需求,设计了基于 STM32 单片机的智能手环检测系
基于STM32单片机的智能手环检测系统的设计与实现-15560字.docx