文库 经济学 会计学

关于变动成本法在我国企业中应用的探讨-5623字.pdf

2022及前全 PDF   11页   下载0   2026-01-14   浏览2   收藏0   点赞0   评分-   10747字   20.00
温馨提示:当前文档最多只能预览 10 页,若文档总页数超出了 10 页,请下载原文档以浏览全部内容。
关于变动成本法在我国企业中应用的探讨-5623字.pdf 第1页
关于变动成本法在我国企业中应用的探讨-5623字.pdf 第2页
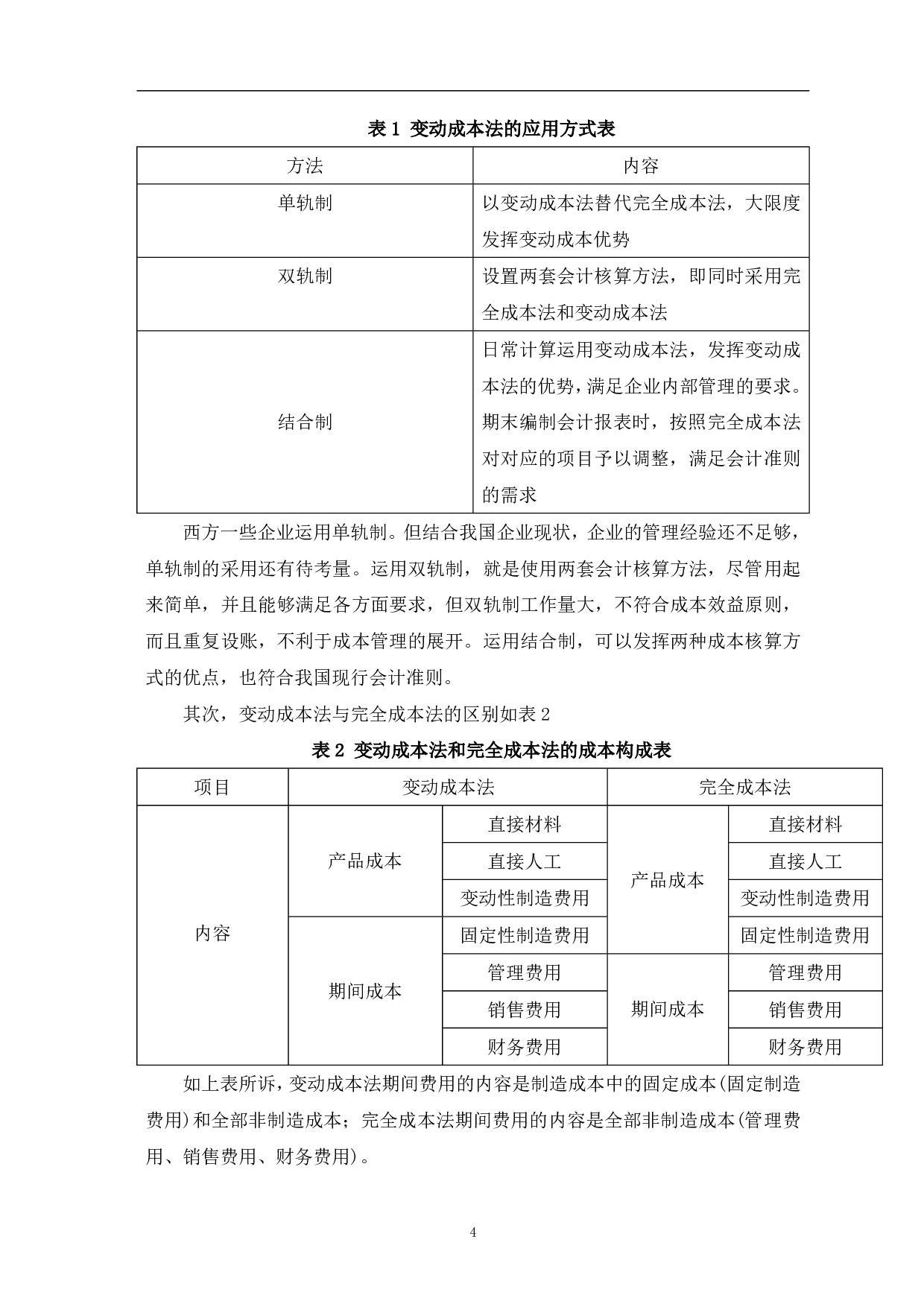
关于变动成本法在我国企业中应用的探讨-5623字.pdf 第3页
关于变动成本法在我国企业中应用的探讨-5623字.pdf 第4页
关于变动成本法在我国企业中应用的探讨-5623字.pdf 第5页
关于变动成本法在我国企业中应用的探讨-5623字.pdf 第6页
关于变动成本法在我国企业中应用的探讨-5623字.pdf 第7页
关于变动成本法在我国企业中应用的探讨-5623字.pdf 第8页
关于变动成本法在我国企业中应用的探讨-5623字.pdf 第9页
关于变动成本法在我国企业中应用的探讨-5623字.pdf 第10页
剩余1页未读, 下载浏览全部
 ???B?O? ??????d:?????? {??DE???B????????????????????? ?? ()???&?()?+deJ? ??;? ABC?????H??? ()A ?IJ??L t????Dabc? ??? Abstract In the operation process of modern enterprises, cost is a pivotal concept. Only with the advantages of cost and price, can enterprises be in a favo
关于变动成本法在我国企业中应用的探讨-5623字.pdf