文库 建筑与工程管理 建筑学

中央空调系统设计及气流组织形式-25162字.docx

DOCX   84页   下载0   2025-10-28   浏览37   收藏0   点赞0   评分-   54978字   6积分
温馨提示:当前文档最多只能预览 10 页,若文档总页数超出了 10 页,请下载原文档以浏览全部内容。
中央空调系统设计及气流组织形式-25162字.docx 第1页
中央空调系统设计及气流组织形式-25162字.docx 第2页
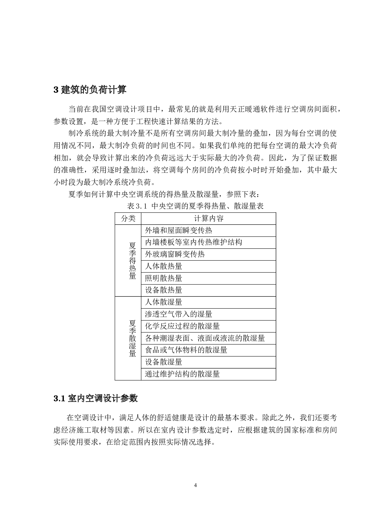
中央空调系统设计及气流组织形式-25162字.docx 第3页
中央空调系统设计及气流组织形式-25162字.docx 第4页
中央空调系统设计及气流组织形式-25162字.docx 第5页
中央空调系统设计及气流组织形式-25162字.docx 第6页
中央空调系统设计及气流组织形式-25162字.docx 第7页
中央空调系统设计及气流组织形式-25162字.docx 第8页
中央空调系统设计及气流组织形式-25162字.docx 第9页
中央空调系统设计及气流组织形式-25162字.docx 第10页
剩余74页未读, 下载浏览全部
中央空调系统设计及气流组织形式优化 摘 要 本设计为医院住院综合楼,位于广东省茂名市,根据要求设计中央空调系统,为室内医护人员及病患设计一个安全健康的室内环境。总的建筑面积约为26428㎡,地面上的面积为22313㎡,总需要用到空调的面积为13972.55㎡,地上共15层,建筑高度为57.6米,使用功能有住院、门诊、办公、病房。 空调设计中,地上一层~十五层主要采用水机系统,末端制冷量约为1546.2kw。节能方面考虑,使用了3台830KW的螺杆机,主机同开率为93.14%。 设计说明包含: 通过天正计算出系统的房间冷负荷;分析各类空调系统形式
中央空调系统设计及气流组织形式-25162字.docx