文库 经济学 会计学

格力电器财务报表分析-10798字.pdf

2022及前全 PDF   19页   下载0   2026-01-14   浏览2   收藏0   点赞0   评分-   16776字   20.00
温馨提示:当前文档最多只能预览 10 页,若文档总页数超出了 10 页,请下载原文档以浏览全部内容。
格力电器财务报表分析-10798字.pdf 第1页
格力电器财务报表分析-10798字.pdf 第2页
格力电器财务报表分析-10798字.pdf 第3页
格力电器财务报表分析-10798字.pdf 第4页
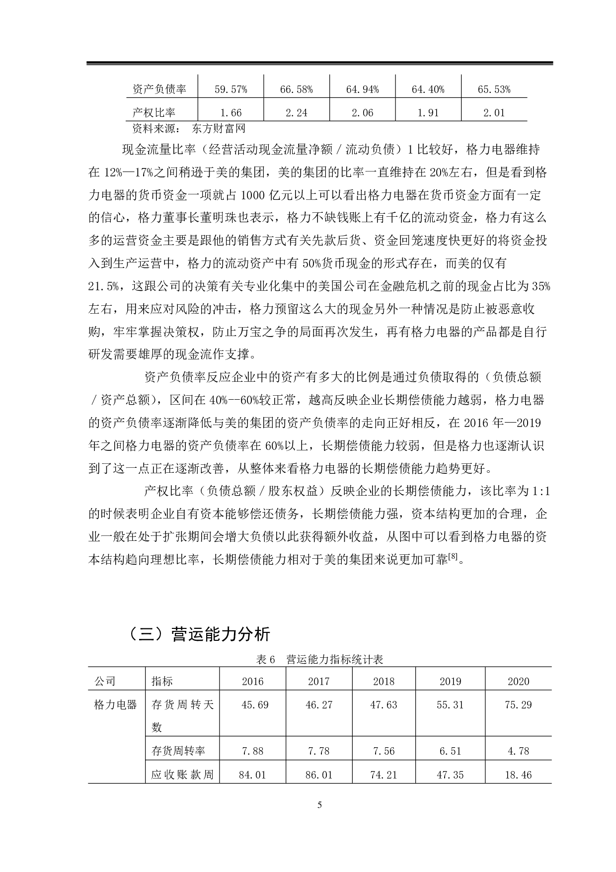
格力电器财务报表分析-10798字.pdf 第5页
格力电器财务报表分析-10798字.pdf 第6页
格力电器财务报表分析-10798字.pdf 第7页
格力电器财务报表分析-10798字.pdf 第8页
格力电器财务报表分析-10798字.pdf 第9页
格力电器财务报表分析-10798字.pdf 第10页
剩余9页未读, 下载浏览全部
目 录 摘 要 ············································································ Ⅰ Abstract ············································································· Ⅱ 一、绪论 ·············································································· 1 (一)研究背景 ····································································· 1 (二)研究意义 ····································································· 1 (三)企业简介 ·······························
格力电器财务报表分析-10798字.pdf