文库 农业 农业经济管理

农副产品价格指数统计和编制系统-12070字.docx

DOCX   43页   下载0   2025-10-29   浏览43   收藏0   点赞0   评分-   22579字   6积分
温馨提示:当前文档最多只能预览 10 页,若文档总页数超出了 10 页,请下载原文档以浏览全部内容。
农副产品价格指数统计和编制系统-12070字.docx 第1页
农副产品价格指数统计和编制系统-12070字.docx 第2页
农副产品价格指数统计和编制系统-12070字.docx 第3页
农副产品价格指数统计和编制系统-12070字.docx 第4页
农副产品价格指数统计和编制系统-12070字.docx 第5页
农副产品价格指数统计和编制系统-12070字.docx 第6页
农副产品价格指数统计和编制系统-12070字.docx 第7页
农副产品价格指数统计和编制系统-12070字.docx 第8页
农副产品价格指数统计和编制系统-12070字.docx 第9页
农副产品价格指数统计和编制系统-12070字.docx 第10页
剩余33页未读, 下载浏览全部
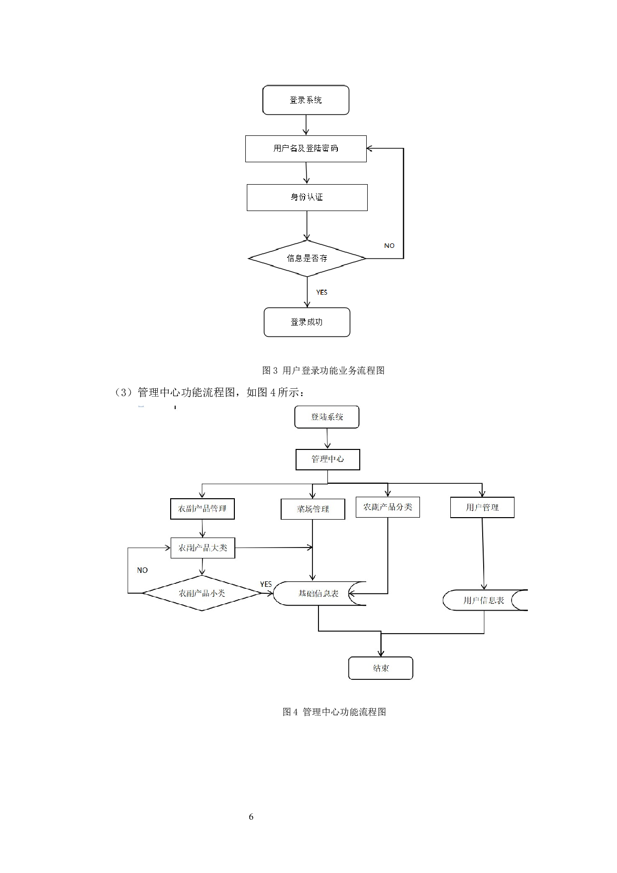
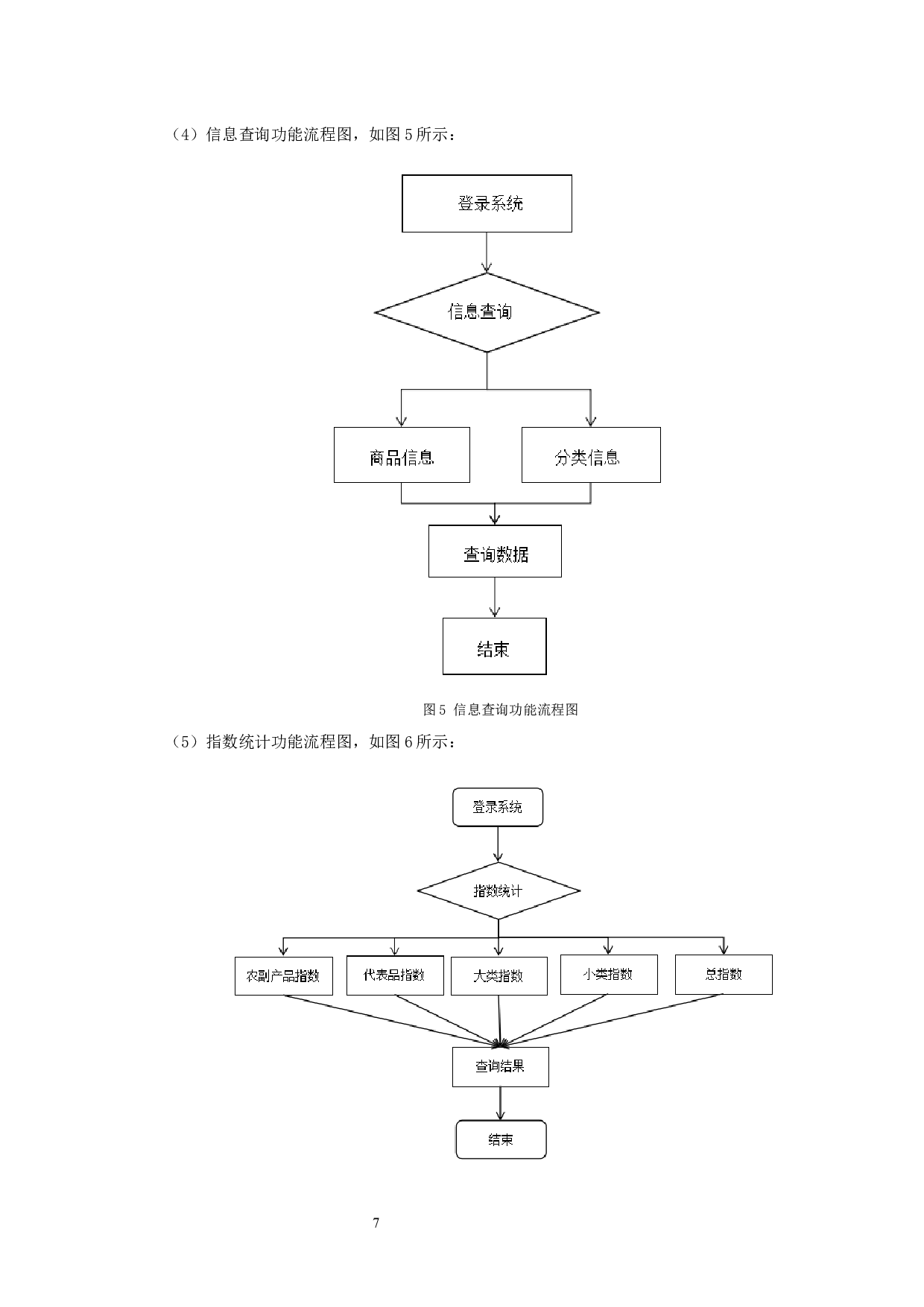
农副产品价格指数统计和监测系统 摘要 农副产品价格指数统计与监测系统计算和展示了农副产品价格指数的变化,方便发展与改革委员会对农副产品市场的管理,促进农副市场上农副产品经济合理健康发展。本文主要描述了在分析业务逻辑和收集相关数据,整理该系统的需求分析后,建立新的系统来展示农副产品价格指数走势。理解系统逻辑构和创建数据库和基本的运行环境,首先确定本次设计的需求, 在首页应该可展示农副产品的价格走势,在指数统计模块中,实现模糊查询或具体查询在不同分类下的指数趋势 变化 。 关键字 农副产品价格指数
农副产品价格指数统计和编制系统-12070字.docx