文库 计算机 物联网工程

基于51单片机的养殖厂孵化监控系统的设计与实现-13107字.docx

2022及前全 DOCX   37页   下载0   2026-01-09   浏览9   收藏0   点赞0   评分-   18401字   20.00
温馨提示:当前文档最多只能预览 10 页,若文档总页数超出了 10 页,请下载原文档以浏览全部内容。
基于51单片机的养殖厂孵化监控系统的设计与实现-13107字.docx 第1页
基于51单片机的养殖厂孵化监控系统的设计与实现-13107字.docx 第2页
基于51单片机的养殖厂孵化监控系统的设计与实现-13107字.docx 第3页
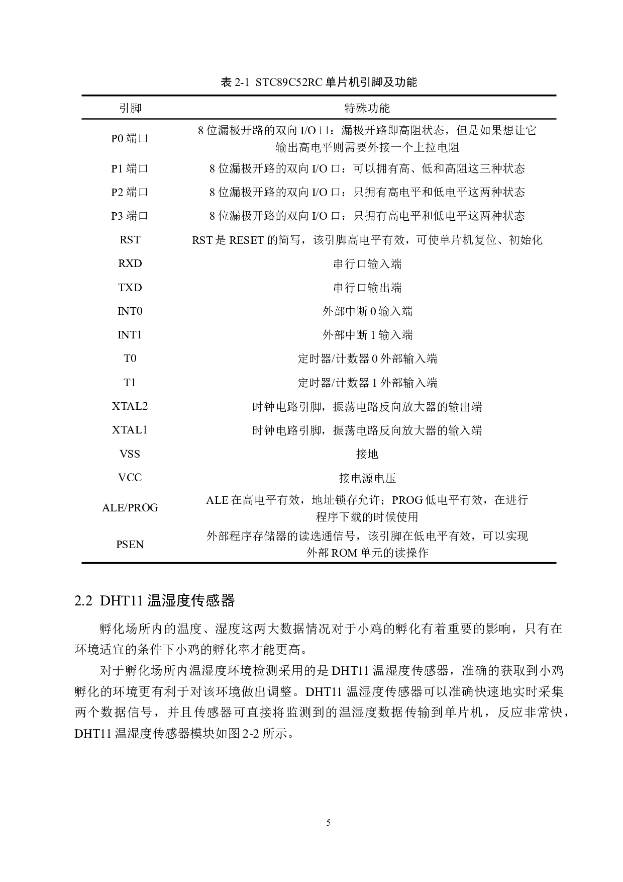
基于51单片机的养殖厂孵化监控系统的设计与实现-13107字.docx 第4页
基于51单片机的养殖厂孵化监控系统的设计与实现-13107字.docx 第5页
基于51单片机的养殖厂孵化监控系统的设计与实现-13107字.docx 第6页
基于51单片机的养殖厂孵化监控系统的设计与实现-13107字.docx 第7页
基于51单片机的养殖厂孵化监控系统的设计与实现-13107字.docx 第8页
基于51单片机的养殖厂孵化监控系统的设计与实现-13107字.docx 第9页
基于51单片机的养殖厂孵化监控系统的设计与实现-13107字.docx 第10页
剩余27页未读, 下载浏览全部
摘 要 目前许多大型养殖场主要运营模式还是依靠人工手动孵化以及检测,这种模式耗费大量人力资源,同时孵化品质层次不齐,这样就造成了成品率不够高,营收无法最大化。随着物联网的发展,为了提高孵化成品率以及营收最大化,有必要设计一种孵化流程智能化的孵化监控系统。 本文在单片机技术、WIFI技术和传感器技术的基础上,采用C语言进行开发,该系统共有 五 个模块,分别是温湿度 监测 模块、WIFI通信 功能 模块、自动翻蛋 功能 模块、显示功能模块和控制功能模块。其中, 本设计中的 对大型养殖场智能集中孵化系统 主 要控制 部分
基于51单片机的养殖厂孵化监控系统的设计与实现-13107字.docx