文库 军队文职 公共科目

法律-军队文职三色笔记.pdf

PDF   53页   下载0   2025-10-31   浏览31   收藏0   点赞0   评分-   3600字   6积分
温馨提示:当前文档最多只能预览 10 页,若文档总页数超出了 10 页,请下载原文档以浏览全部内容。
法律-军队文职三色笔记.pdf 第1页
法律-军队文职三色笔记.pdf 第2页
法律-军队文职三色笔记.pdf 第3页
法律-军队文职三色笔记.pdf 第4页
法律-军队文职三色笔记.pdf 第5页
法律-军队文职三色笔记.pdf 第6页
法律-军队文职三色笔记.pdf 第7页
法律-军队文职三色笔记.pdf 第8页
法律-军队文职三色笔记.pdf 第9页
法律-军队文职三色笔记.pdf 第10页
剩余43页未读, 下载浏览全部
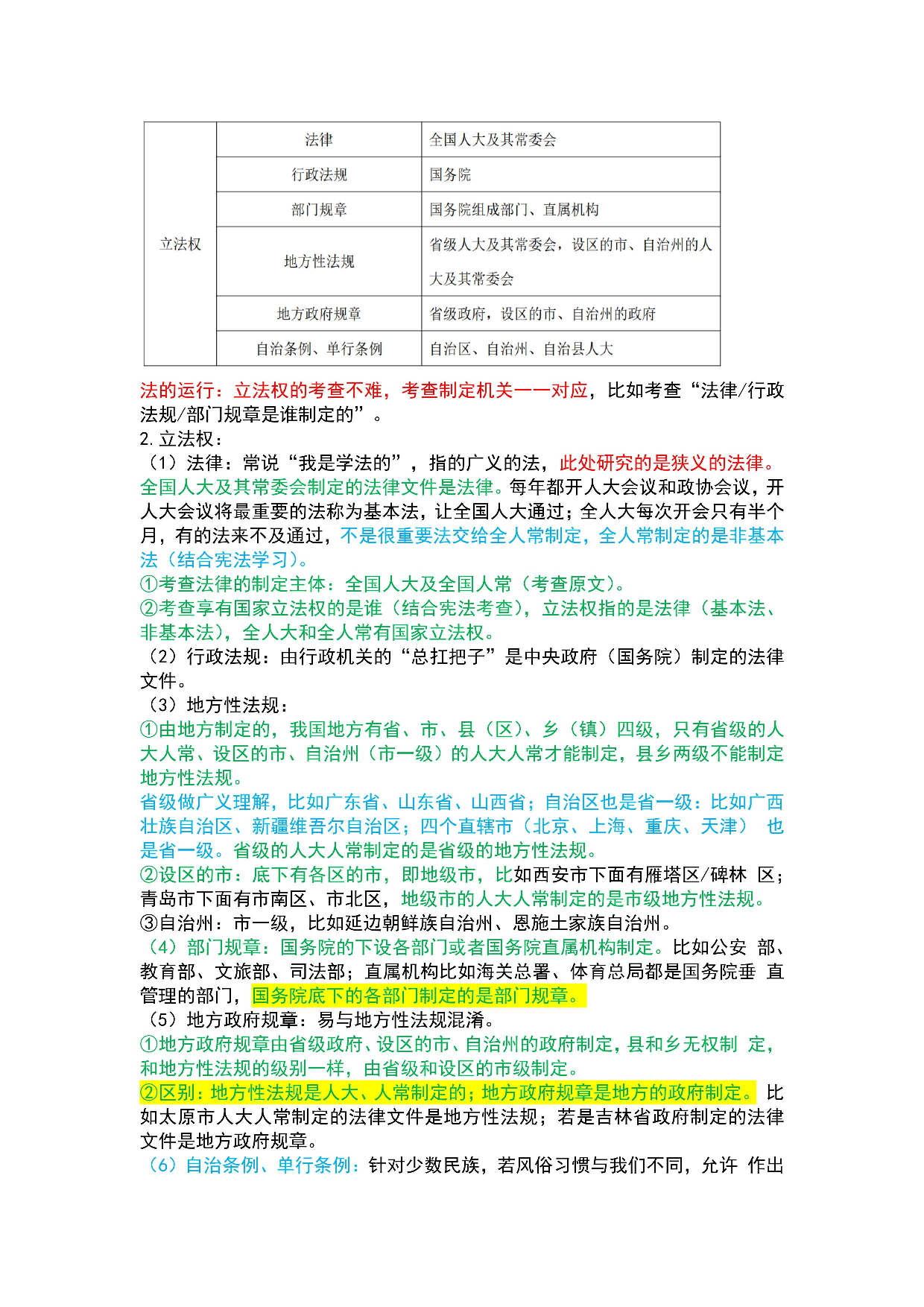
民法三色笔 2025军队文职 记 第一节总则 普点1:民法的基本原则 平等原则、自愿原则、公平原则、诚实信用原则、不得违反法律和公序良俗的原 则、有利于节约资源和保护生态环境的原则(简称绿色原则) 平等原则 民事主体在民事活动中的法律地位一律平等 自愿原则 意思自治 民事主体从事民事活动,应当遵循公平原 则,合理确定各方的权利和义务 公平原则 民法的基 本原则 帝王条款诚实信用原则 不得违反法律和公序良俗原则 绿色原则 新增的原则 【冲刺提升】 法律适用:处理民事纠纷,应当依照法律;法律没有规定的,可以适用习惯,但 是不得违
法律-军队文职三色笔记.pdf