文库 计算机 软件系统设计

基于Web的学生宿舍管理系统的设计与实现-12634字.docx

2022及前全 DOCX   53页   下载0   2026-01-13   浏览3   收藏0   点赞0   评分-   18377字   20.00
温馨提示:当前文档最多只能预览 10 页,若文档总页数超出了 10 页,请下载原文档以浏览全部内容。
基于Web的学生宿舍管理系统的设计与实现-12634字.docx 第1页
基于Web的学生宿舍管理系统的设计与实现-12634字.docx 第2页
基于Web的学生宿舍管理系统的设计与实现-12634字.docx 第3页
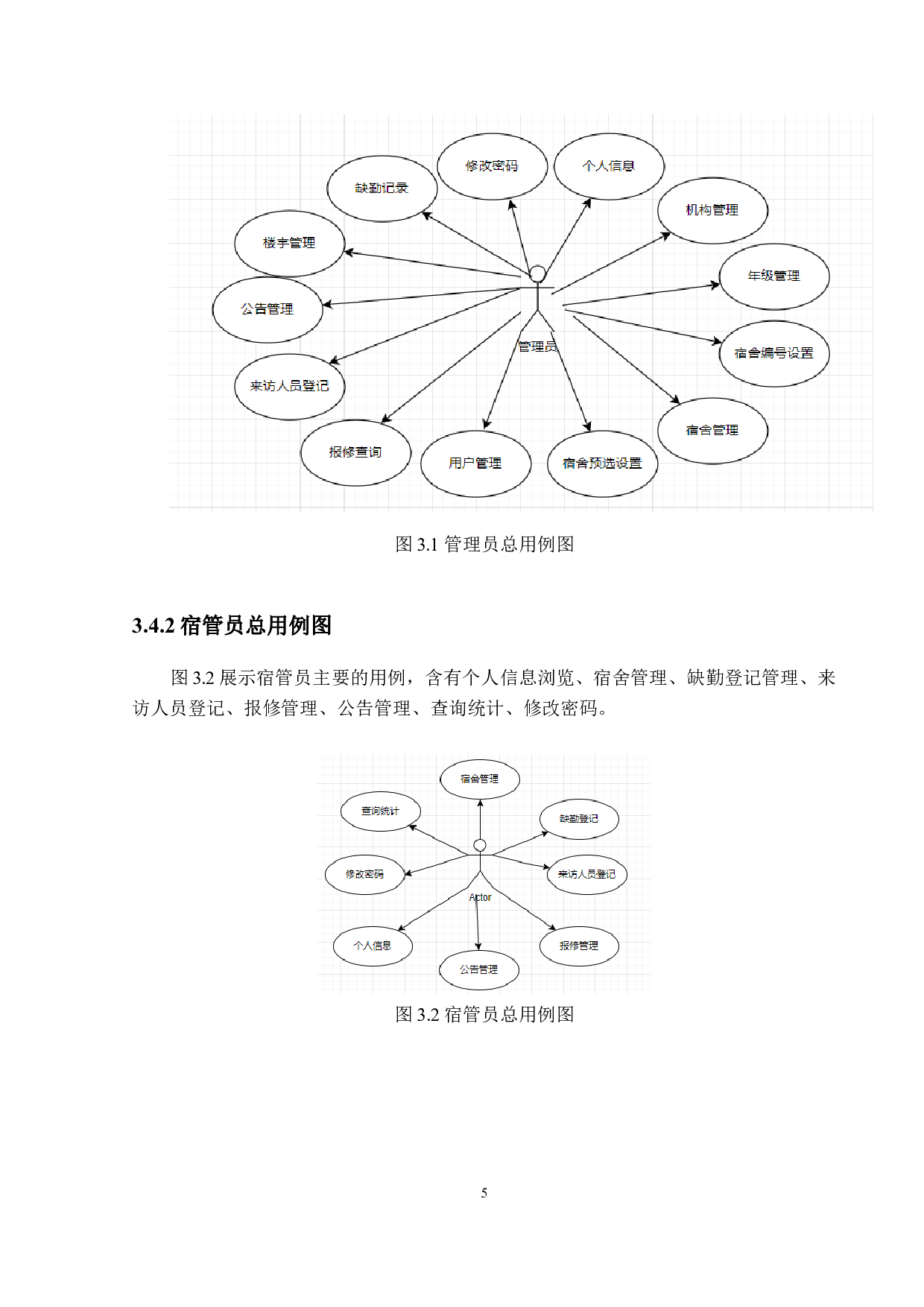
基于Web的学生宿舍管理系统的设计与实现-12634字.docx 第4页
基于Web的学生宿舍管理系统的设计与实现-12634字.docx 第5页
基于Web的学生宿舍管理系统的设计与实现-12634字.docx 第6页
基于Web的学生宿舍管理系统的设计与实现-12634字.docx 第7页
基于Web的学生宿舍管理系统的设计与实现-12634字.docx 第8页
基于Web的学生宿舍管理系统的设计与实现-12634字.docx 第9页
基于Web的学生宿舍管理系统的设计与实现-12634字.docx 第10页
剩余43页未读, 下载浏览全部
基于 W eb 的学生宿舍管理系统的设计与实现 摘 要 随着时代的高速发展让社会变得更加科技化然后步入互联网时代,让人们都意识到互联网的强大与重要性。与此同时让各个高校的学生宿舍管理需要面临这个时代的考验。 我们可以想象下学校有多少栋楼 ,是不是数量非常庞大。更何况还要继续分成宿舍、床位等等,这样一下子信息量变得非常庞大了 。 而平常的我们只能依靠一个小本还需要每个人自己主动去登记。就算统计好了但每次要查看什么信息时还需要专门去一次办公室查看 登记信息 , 但人数很多时,宿管员的工作量庞大的不敢想象。 尚且我们
基于Web的学生宿舍管理系统的设计与实现-12634字.docx