文库 旅游与环境 环境工程

环保工程设计-废气系统设计-14838字.docx

2022及前全 DOCX   39页   下载0   2026-01-12   浏览2   收藏0   点赞0   评分-   21064字   20.00
温馨提示:当前文档最多只能预览 10 页,若文档总页数超出了 10 页,请下载原文档以浏览全部内容。
环保工程设计-废气系统设计-14838字.docx 第1页
环保工程设计-废气系统设计-14838字.docx 第2页
环保工程设计-废气系统设计-14838字.docx 第3页
环保工程设计-废气系统设计-14838字.docx 第4页
环保工程设计-废气系统设计-14838字.docx 第5页
环保工程设计-废气系统设计-14838字.docx 第6页
环保工程设计-废气系统设计-14838字.docx 第7页
环保工程设计-废气系统设计-14838字.docx 第8页
环保工程设计-废气系统设计-14838字.docx 第9页
环保工程设计-废气系统设计-14838字.docx 第10页
剩余29页未读, 下载浏览全部
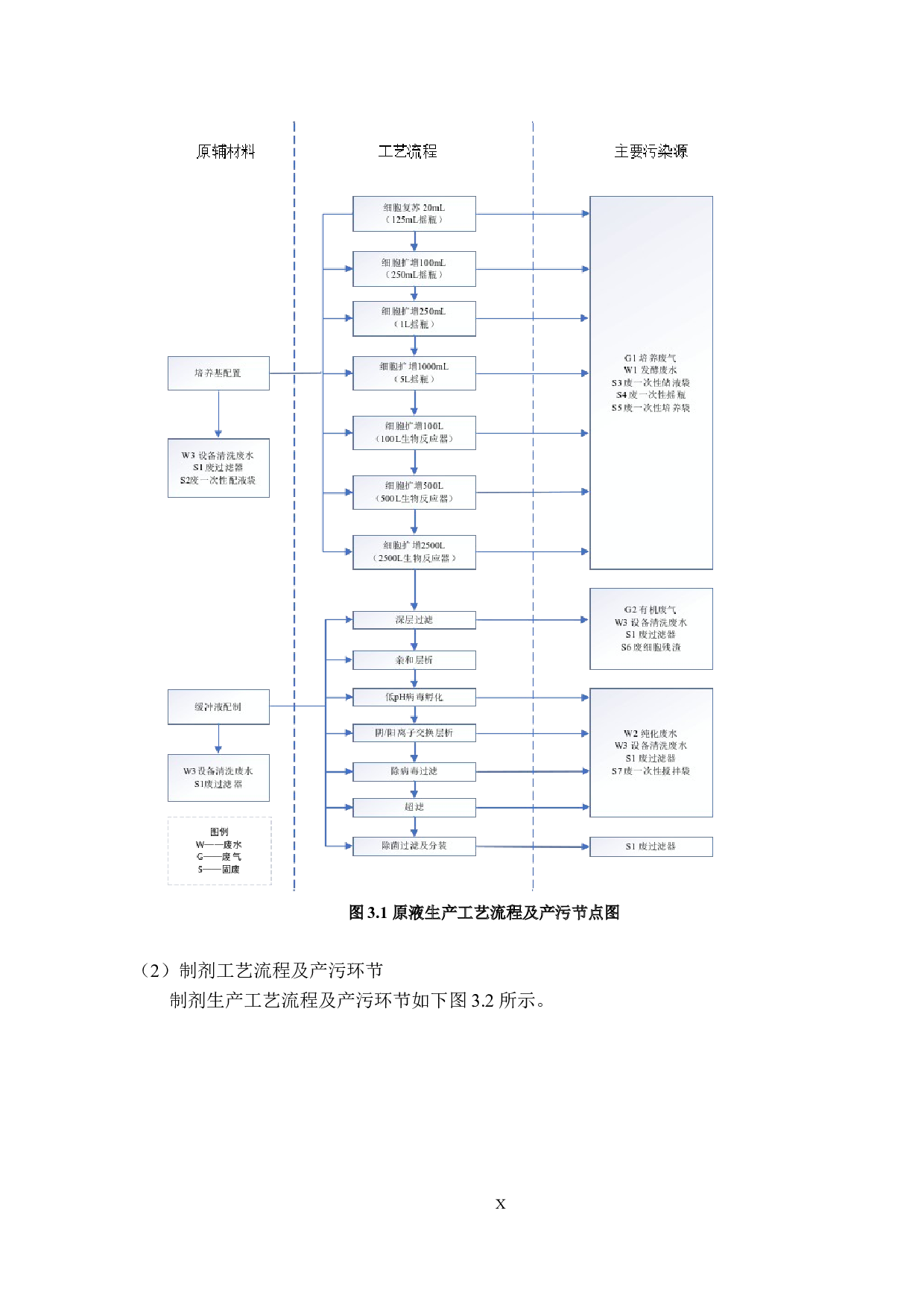
绿竹生物制药(珠海市)有限公司环保工程设计 - 废 气 系统设计 摘 要 本文为绿竹生物制药(珠海市)有限公司的废气 治 理工程设计 方案。 废气的主要来源是生产过程中有机溶剂的使用,均为挥发性有机物 。以非甲烷总烃 计 , 采用合理的废气处理工艺, 设计一套 成熟可靠、科学 有效、经济 的 废气处理系统 。 经过 综合分析厂区在生产中所排放废气种类和含量 分析,发现公司 所排放的废气具有低浓度、大风量的特点。 废气 产生浓度为 2 00mg/ m 3 ,处理风量为 1 1370 m 3 /h 。在处理工艺选取上, 对 吸附法、催化燃烧法、生物处理
环保工程设计-废气系统设计-14838字.docx