文库 机械管理与电气自动化 自动化

榴莲采摘机设计-底盘和移动装置设计-8115字.docx

2022及前全 DOCX   41页   下载0   2026-01-12   浏览2   收藏0   点赞0   评分-   12242字   20.00
温馨提示:当前文档最多只能预览 10 页,若文档总页数超出了 10 页,请下载原文档以浏览全部内容。
榴莲采摘机设计-底盘和移动装置设计-8115字.docx 第1页
榴莲采摘机设计-底盘和移动装置设计-8115字.docx 第2页
榴莲采摘机设计-底盘和移动装置设计-8115字.docx 第3页
榴莲采摘机设计-底盘和移动装置设计-8115字.docx 第4页
榴莲采摘机设计-底盘和移动装置设计-8115字.docx 第5页
榴莲采摘机设计-底盘和移动装置设计-8115字.docx 第6页
榴莲采摘机设计-底盘和移动装置设计-8115字.docx 第7页
榴莲采摘机设计-底盘和移动装置设计-8115字.docx 第8页
榴莲采摘机设计-底盘和移动装置设计-8115字.docx 第9页
榴莲采摘机设计-底盘和移动装置设计-8115字.docx 第10页
剩余31页未读, 下载浏览全部
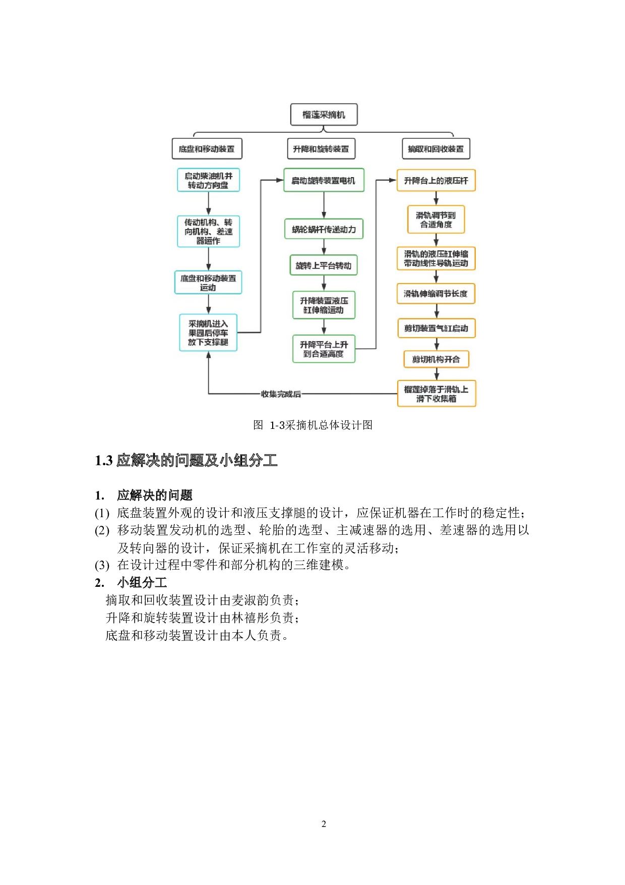
榴莲采摘机设计-底盘和移动装置设计 摘要 榴莲生长在高度15-20米左右的树上,并且在树上呈无规律分布,其特殊的生长环境导致采摘工作需要消耗巨大的人工成本,同时还具有较大的危险性。因为榴莲具有很高的经济价值,市场需求大,所以研发一款多功能的榴莲采摘机是非常有意义的。 榴莲采摘机由小组共同完成,本设计是榴莲采摘机的 底盘和移动装置 , 底盘和移动装置 是保证榴莲采摘机移动灵活性和工作稳定性的重要部分。 本设计的底盘和移动装置 以 货车底盘为基础并加以改造, 采用橡胶轮胎与地面接触,通过 柴油发动机作为动力,在 转向
榴莲采摘机设计-底盘和移动装置设计-8115字.docx