文库 机械管理与电气自动化 机械工程

一种自动多位置动态轮椅的设计-8346字.docx

2022及前全 DOCX   37页   下载0   2026-01-12   浏览2   收藏0   点赞0   评分-   9304字   20.00
温馨提示:当前文档最多只能预览 10 页,若文档总页数超出了 10 页,请下载原文档以浏览全部内容。
一种自动多位置动态轮椅的设计-8346字.docx 第1页
一种自动多位置动态轮椅的设计-8346字.docx 第2页
一种自动多位置动态轮椅的设计-8346字.docx 第3页
一种自动多位置动态轮椅的设计-8346字.docx 第4页
一种自动多位置动态轮椅的设计-8346字.docx 第5页
一种自动多位置动态轮椅的设计-8346字.docx 第6页
一种自动多位置动态轮椅的设计-8346字.docx 第7页
一种自动多位置动态轮椅的设计-8346字.docx 第8页
一种自动多位置动态轮椅的设计-8346字.docx 第9页
一种自动多位置动态轮椅的设计-8346字.docx 第10页
剩余27页未读, 下载浏览全部
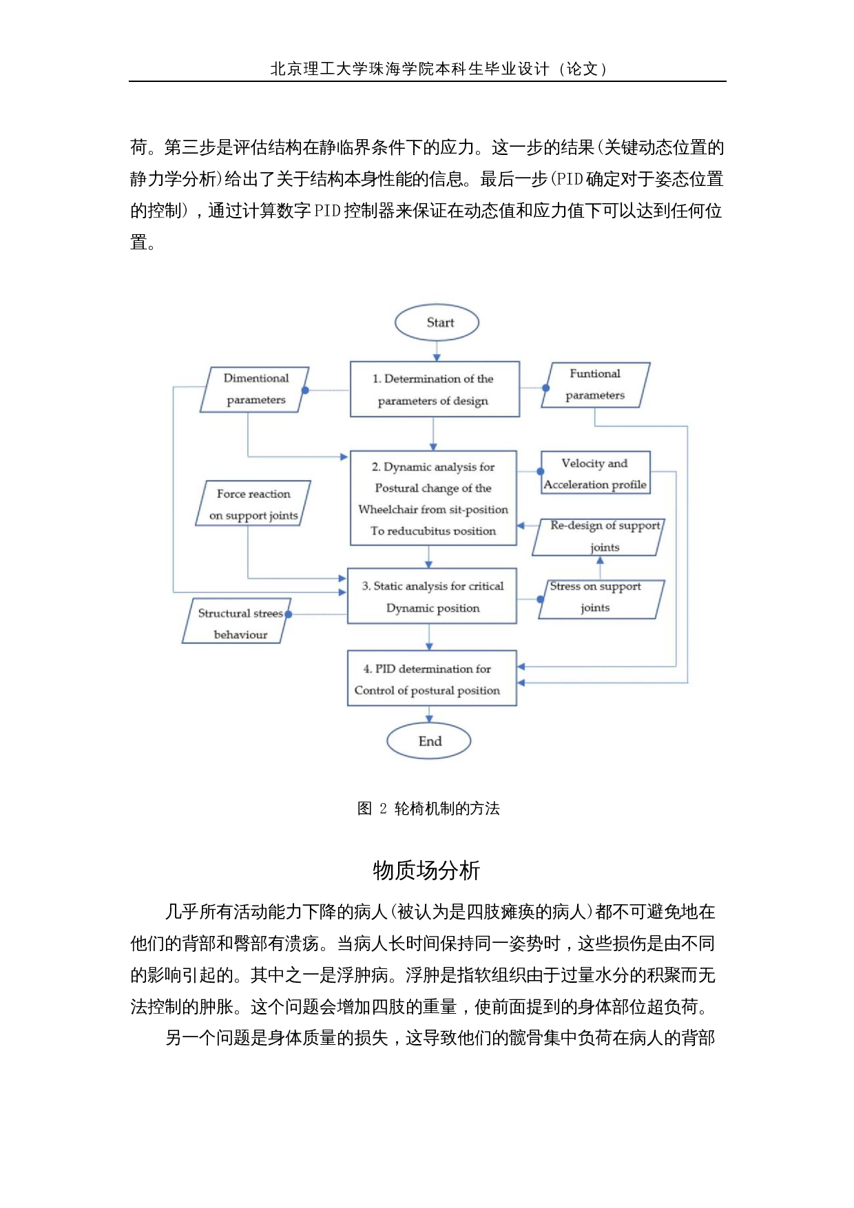
北京理工大学珠海学院本科生毕业设计(论文) 过连接在轮椅主机上的四杆机构实现各种位置。提议的目标之一是使用标准轮 椅并修改其结构。提出的方法分为四个步骤。第一种是使用创造性问题解决理 论 (TRIZ) 的分析工具来设计解决方案。其次,利用所提设计的尺寸和功能参数 对四杆机构进行了动态仿真。在静态条件下,对主要轮椅部件进行了有限元分 析。最后,利用多体仿真的方法设计了 PID 控制器。这项工作的主要贡献包括 一种轮椅的机械设计和控制,这种轮椅能够采取多种位置,直到它成为一个担 架。这一运动是由一个四杆机构产生的,
一种自动多位置动态轮椅的设计-8346字.docx