文库 地质与地理 地理

基于混合像元分解的多源影像估算植被覆盖度差异研究-11421字.docx

2022及前全 DOCX   26页   下载0   2026-01-15   浏览0   收藏0   点赞0   评分-   16608字   20.00
温馨提示:当前文档最多只能预览 10 页,若文档总页数超出了 10 页,请下载原文档以浏览全部内容。
基于混合像元分解的多源影像估算植被覆盖度差异研究-11421字.docx 第1页
基于混合像元分解的多源影像估算植被覆盖度差异研究-11421字.docx 第2页
基于混合像元分解的多源影像估算植被覆盖度差异研究-11421字.docx 第3页
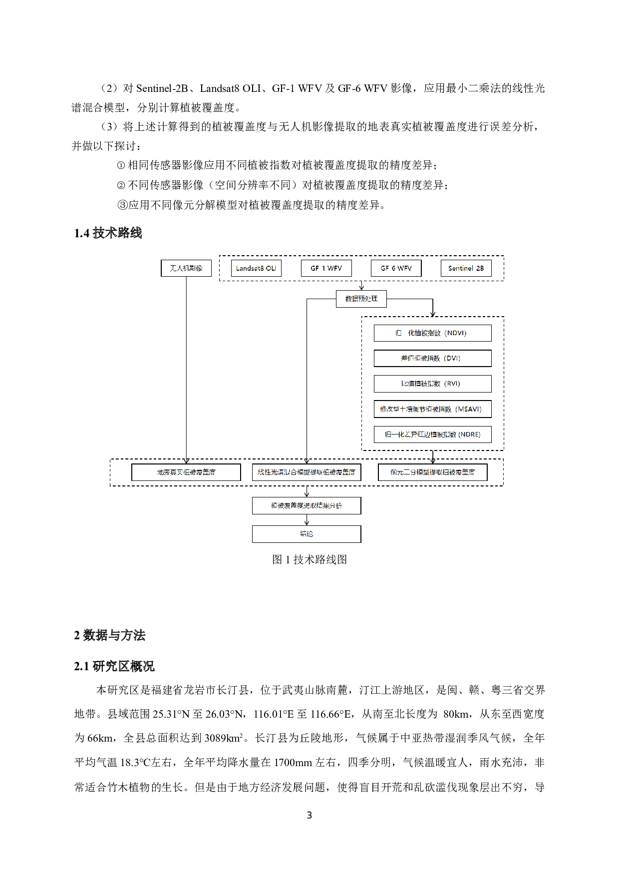
基于混合像元分解的多源影像估算植被覆盖度差异研究-11421字.docx 第4页
基于混合像元分解的多源影像估算植被覆盖度差异研究-11421字.docx 第5页
基于混合像元分解的多源影像估算植被覆盖度差异研究-11421字.docx 第6页
基于混合像元分解的多源影像估算植被覆盖度差异研究-11421字.docx 第7页
基于混合像元分解的多源影像估算植被覆盖度差异研究-11421字.docx 第8页
基于混合像元分解的多源影像估算植被覆盖度差异研究-11421字.docx 第9页
基于混合像元分解的多源影像估算植被覆盖度差异研究-11421字.docx 第10页
剩余16页未读, 下载浏览全部
【 摘要 】 快速精准的获取区域的植被覆盖度,对水土流失区的环境监测、流失防治及水土保持工作具有重要意义。本文以Landsat8 OLI、GF-1 WFV、GF-6 WFV及Sentinel-2B多源遥感数据,利用线性光谱混合模型和不同植被指数的像元二分模型,提取植被覆盖度,并对所有提取结果的精度进行对比评价分析。结果表明:(1)对比所用全部提取植被覆盖度的方法,精度最高的为使用Sentinel-2B影像采用归一化植被指数的像元二分模型和使用Landsat8 OLI影像采用线性光谱混合模型,提取结果的均方根误差分别为0.1113、0.1192,相对误差分别为20.72%、20.30%
基于混合像元分解的多源影像估算植被覆盖度差异研究-11421字.docx