添加到电脑桌面
添加到电脑桌面,以后点击桌面图标一键打开,无需搜索,非常快捷!
立即添加
资源篮
0
普通会员
限时优惠
登录
文档分类
计算机
金融/投资/证券
医药卫生
汽车/机械
外语学习
法律/法规/法学
研究生考试
电子工程
经济/贸易/财会
建筑/施工
幼儿/小学教育
文学/历史
教师资格考试
学术论文
上传下载
我要上传
上传规定
关于下载
下载须知
上传说明
投稿帮助
关于积分
关于提现
新手攻略
文档认领
特殊渠道特权
VIP收益说明
协议条款
用户协议
隐私政策
商户服务协议
上传积分文档协议
会员服务协议
文库
经济学
会计学
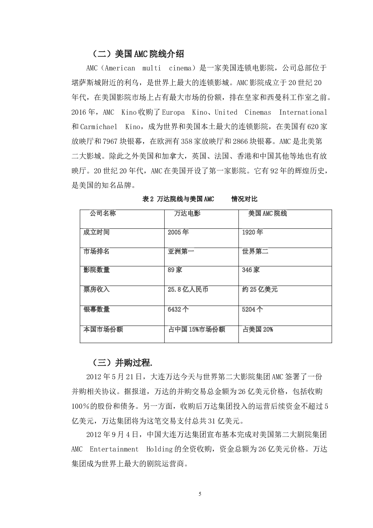
万达集团跨国并购美国AMC财务风险分析及对策研究-12372字.doc
2022及前全
DOC
23页
下载0
2026-01-14
浏览1
收藏0
点赞0
评分-
20.00
温馨提示:当前文档最多只能预览 10 页,若文档总页数超出了 10 页,请下载原文档以浏览全部内容。
剩余13页未读,
下载浏览全部
收藏
已收藏
喜欢
已喜欢
文档描述
万达集团跨国并购美国AMC财务风险分析及对策研究-12372字.doc
ruan
这个人很懒,什么都没留下
个人认证
查看用户
该文档于
上传
推荐文档
最新文档
A公司环境成本控制研究-14112字.docx
张晴奡论文附录.zip
K煤炭公司社会责任会计信息披露问题研究-16821字.docx
中英文附录.zip
LD房地产公司纳税筹划问题研究-17749字.doc
党英杰附录.zip
万科集团财务风险研究-20561字.doc
附录 蔡雯露.zip
三诺生物传感股份有限公司连续并购的风险案例研究-18497字.doc
毕业论文附录-孙琪.zip