添加到电脑桌面
添加到电脑桌面,以后点击桌面图标一键打开,无需搜索,非常快捷!
立即添加
资源篮
0
普通会员
限时优惠
登录
文档分类
计算机
金融/投资/证券
医药卫生
汽车/机械
外语学习
法律/法规/法学
研究生考试
电子工程
经济/贸易/财会
建筑/施工
幼儿/小学教育
文学/历史
教师资格考试
学术论文
上传下载
我要上传
上传规定
关于下载
下载须知
上传说明
投稿帮助
关于积分
关于提现
新手攻略
文档认领
特殊渠道特权
VIP收益说明
协议条款
用户协议
隐私政策
商户服务协议
上传积分文档协议
会员服务协议
文库
公务员考试
其他
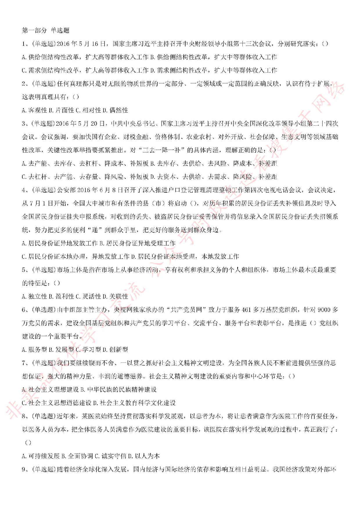
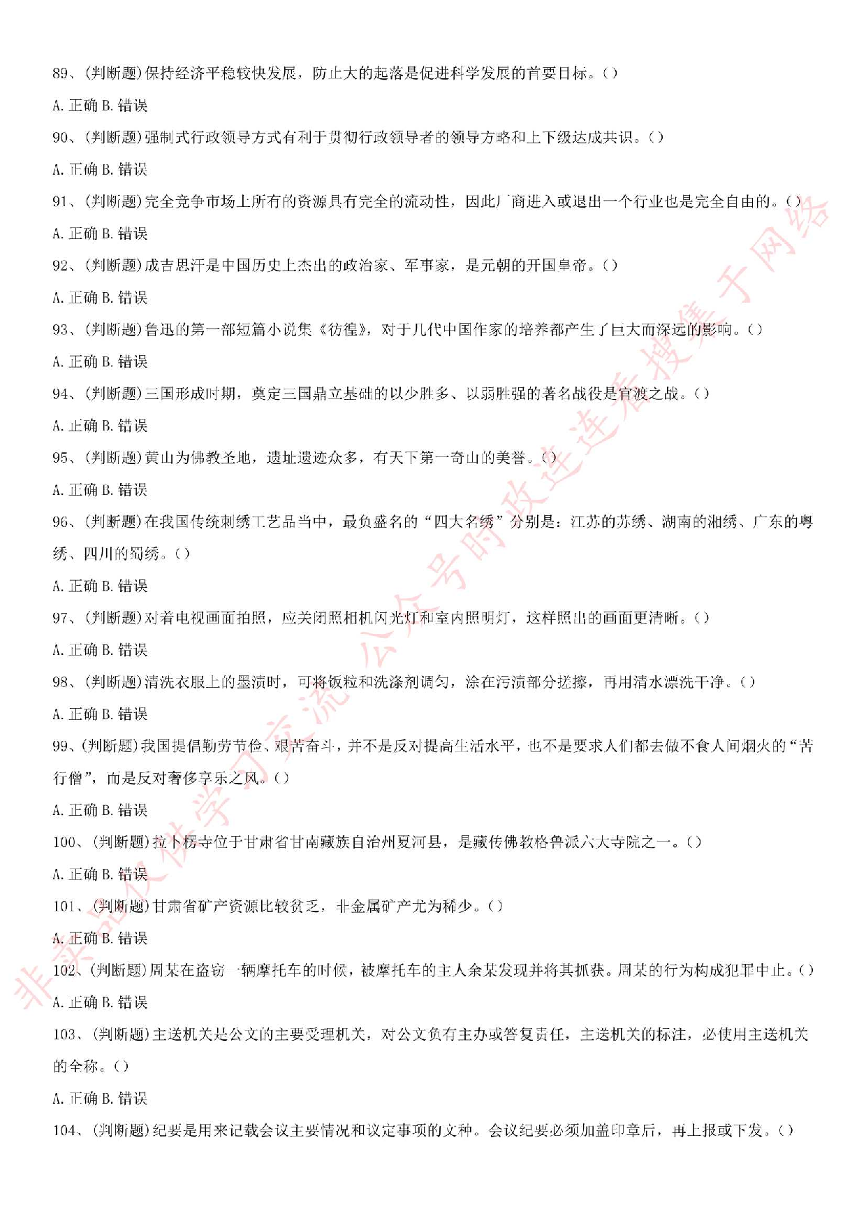
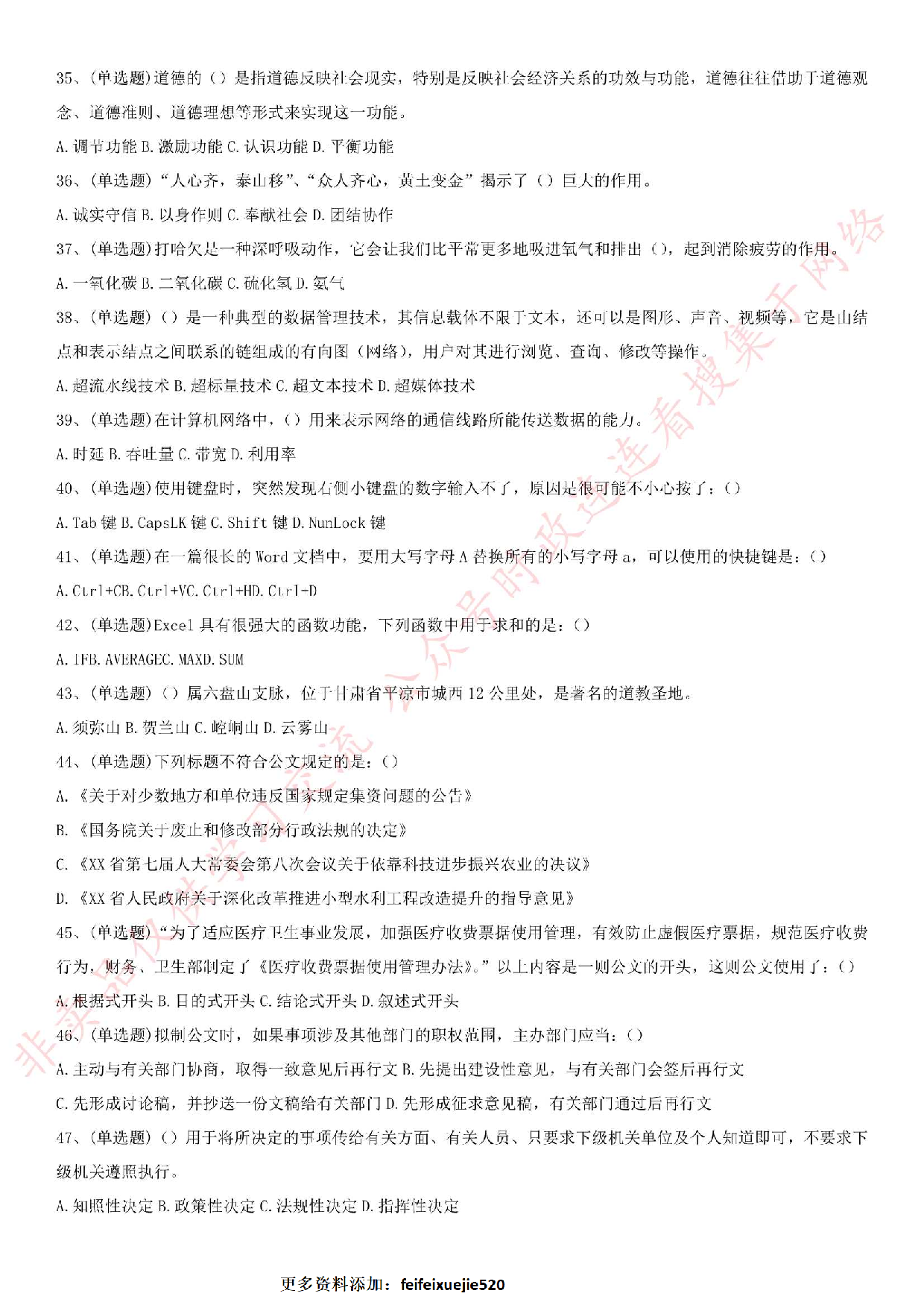
2016年甘肃省兰州市事业单位考试真题(工勤技能类).pdf
PDF
32页
下载0
2025-10-23
浏览8
收藏0
点赞0
评分-
6积分
温馨提示:当前文档最多只能预览 10 页,若文档总页数超出了 10 页,请下载原文档以浏览全部内容。
剩余22页未读,
下载浏览全部
收藏
已收藏
喜欢
已喜欢
文档描述
2016年甘肃省兰州市事业单位考试真题(工勤技能类).pdf
zijunshi
这个人很懒,什么都没留下
个人认证
查看用户
该文档于
上传
推荐文档
最新文档
2019年甘肃省兰州市事业单位考试(其它类)真题.pdf
2019年甘肃省兰州市事业单位考试真题(管理类).pdf
2019年湖南省长沙市岳麓区事业单位公开招聘考试精选题.pdf
2019年江苏省连云港市灌南县公开招聘事业单位工作人员笔试试卷(精选).pdf
2019年广州白云区人民政府黄石街道办事处政府雇员考试真题.pdf
2019年广州市荔湾区党建工作指导员招聘考试真题.pdf
2019年广东省自然资源厅所属事业单位公开招聘考试精选题.pdf
2019年广东省肇庆市端州区事业单位考试笔试试题.pdf
2019年广东省广州市残疾人联合会直属事业单位第一次公开招聘工作人员考试《综合能力测试》试卷.pdf
2019年安徽省检察机关招聘书记员考试题.pdf