添加到电脑桌面
添加到电脑桌面,以后点击桌面图标一键打开,无需搜索,非常快捷!
立即添加
资源篮
0
普通会员
限时优惠
登录
文档分类
计算机
金融/投资/证券
医药卫生
汽车/机械
外语学习
法律/法规/法学
研究生考试
电子工程
经济/贸易/财会
建筑/施工
幼儿/小学教育
文学/历史
教师资格考试
学术论文
上传下载
我要上传
上传规定
关于下载
下载须知
上传说明
投稿帮助
关于积分
关于提现
新手攻略
文档认领
特殊渠道特权
VIP收益说明
协议条款
用户协议
隐私政策
商户服务协议
上传积分文档协议
会员服务协议
文库
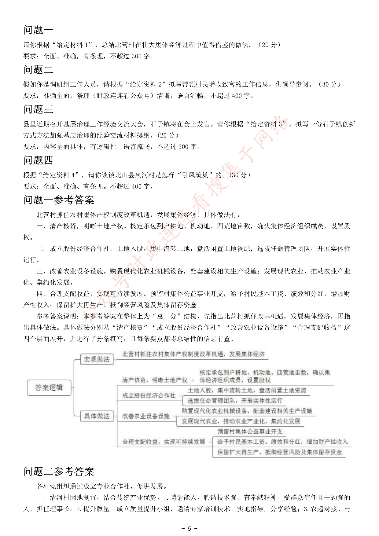
公务员考试
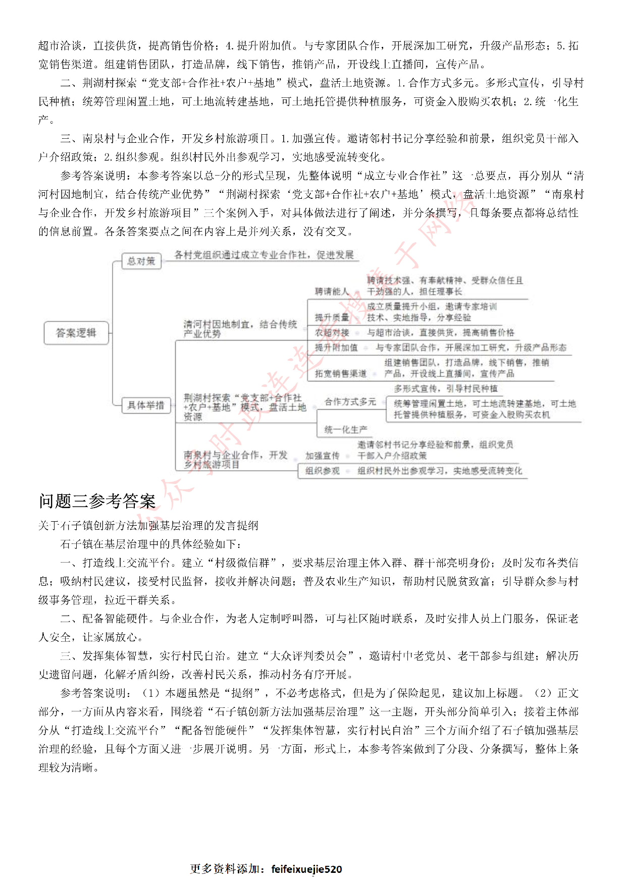
申论
2021年公务员多省联考《申论》题(甘肃乡镇卷).pdf
PDF
7页
下载0
2025-10-23
浏览40
收藏0
点赞0
评分-
6积分
收藏
已收藏
喜欢
已喜欢
文档描述
2021年公务员多省联考《申论》题(甘肃乡镇卷).pdf
zijunshi
这个人很懒,什么都没留下
个人认证
查看用户
该文档于
上传
推荐文档
【人物版】申论核心规范词1000词.pdf
最新文档
【协议版】申论规范表达4页.pdf
【人物版】申论核心规范词1000词.pdf
【乡镇版】申论规范表达8页.pdf
~$18年421联考《申论》真题(贵州B卷)及答案.doc
2024年国考申论真题卷(行政执法).pdf
2024年国考申论真题卷(副省).pdf
2024年国家公务员录用考试申论【执法类】真题+解析.pdf
2024年国家公务员录用考试申论【执法类】真题+解析 (1).pdf
2024年国家公务员录用考试申论【地市级】真题+解析.pdf
2024年国家公务员录用考试申论【地市级】真题+解析 (1).pdf