文库 建筑与工程管理 工程造价

基于BIM技术的平阳社区卫生服务中心工程项目施工图预算-18918字.pdf

2022及前全 PDF   52页   下载0   2026-01-15   浏览3   收藏0   点赞0   评分-   41667字   20.00
温馨提示:当前文档最多只能预览 10 页,若文档总页数超出了 10 页,请下载原文档以浏览全部内容。
基于BIM技术的平阳社区卫生服务中心工程项目施工图预算-18918字.pdf 第1页
基于BIM技术的平阳社区卫生服务中心工程项目施工图预算-18918字.pdf 第2页
基于BIM技术的平阳社区卫生服务中心工程项目施工图预算-18918字.pdf 第3页
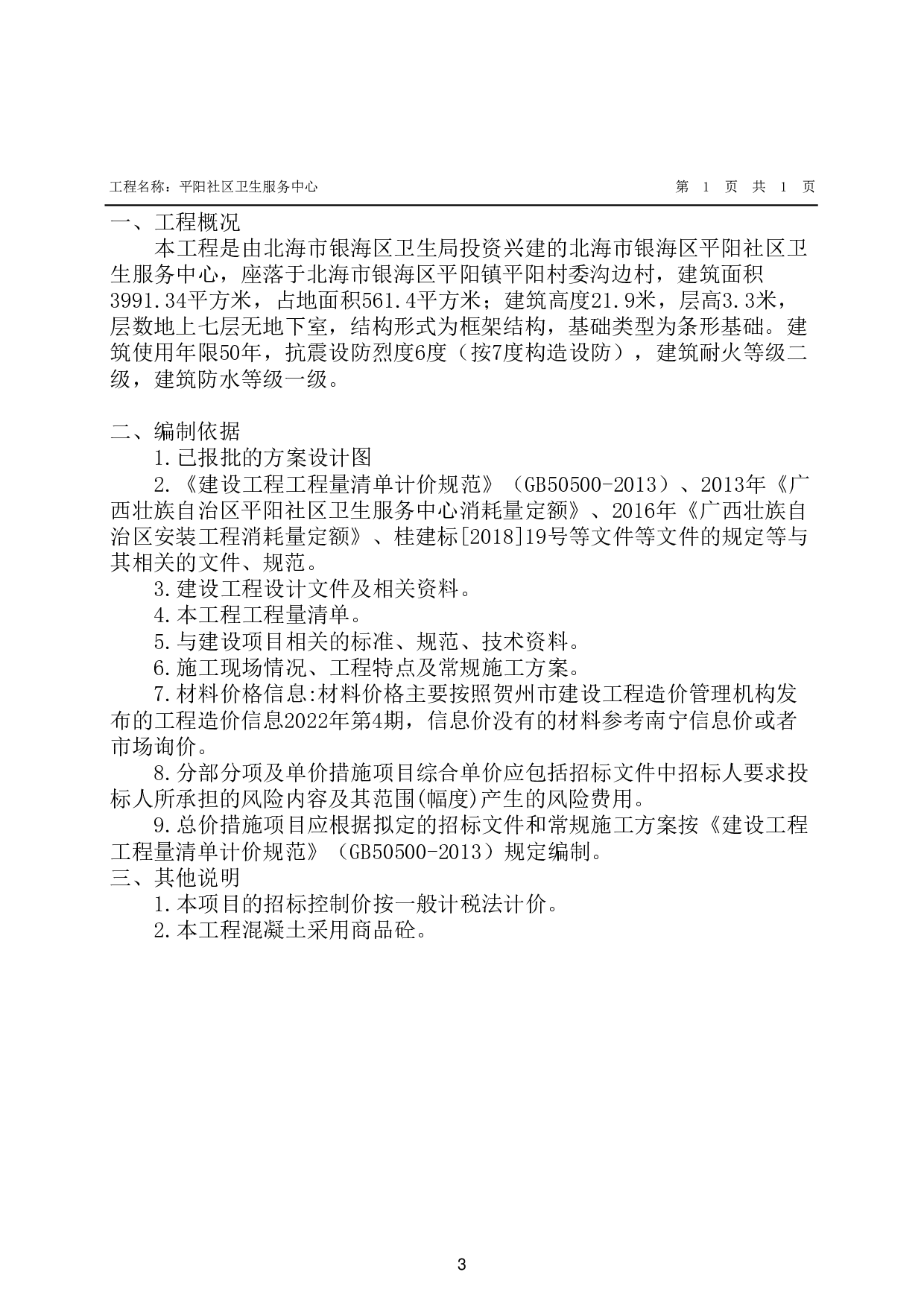
基于BIM技术的平阳社区卫生服务中心工程项目施工图预算-18918字.pdf 第4页
基于BIM技术的平阳社区卫生服务中心工程项目施工图预算-18918字.pdf 第5页
基于BIM技术的平阳社区卫生服务中心工程项目施工图预算-18918字.pdf 第6页
基于BIM技术的平阳社区卫生服务中心工程项目施工图预算-18918字.pdf 第7页
基于BIM技术的平阳社区卫生服务中心工程项目施工图预算-18918字.pdf 第8页
基于BIM技术的平阳社区卫生服务中心工程项目施工图预算-18918字.pdf 第9页
基于BIM技术的平阳社区卫生服务中心工程项目施工图预算-18918字.pdf 第10页
剩余42页未读, 下载浏览全部
图预算 作 者王宗哲 指导教师韩尚嵩 摘要: 本设计是根据建筑施工图纸、结构施工图纸、相关专业法律法规及 各项取费标准,建设地区的自然和技术经济条件等资料,编制而成的建筑工程预 算造价文件。本项目工程编制范围为北海市银海区平阳社区卫生服务中心工程项 目钢筋土建整个工程总价,建筑面积3991.34平方米,层数地上七层无地下室, 结构形式为框架结构,基础类型为条形基础,单方造价为1905.85元。本设计主 要由三大部分组成:项目的招标控制价、包括土方工程、基础工程、首层或中间 层及顶层的工程量(钢筋工程、混凝土工程、模板工程、
基于BIM技术的平阳社区卫生服务中心工程项目施工图预算-18918字.pdf