文库 经济学 会计学

基于区块链技术的会计监督优化研究——以瑞幸咖啡财务造假为例-25943字.pdf

2022及前全 PDF   42页   下载0   2026-01-14   浏览2   收藏0   点赞0   评分-   36888字   20.00
温馨提示:当前文档最多只能预览 10 页,若文档总页数超出了 10 页,请下载原文档以浏览全部内容。
基于区块链技术的会计监督优化研究——以瑞幸咖啡财务造假为例-25943字.pdf 第1页
基于区块链技术的会计监督优化研究——以瑞幸咖啡财务造假为例-25943字.pdf 第2页
基于区块链技术的会计监督优化研究——以瑞幸咖啡财务造假为例-25943字.pdf 第3页
基于区块链技术的会计监督优化研究——以瑞幸咖啡财务造假为例-25943字.pdf 第4页
基于区块链技术的会计监督优化研究——以瑞幸咖啡财务造假为例-25943字.pdf 第5页
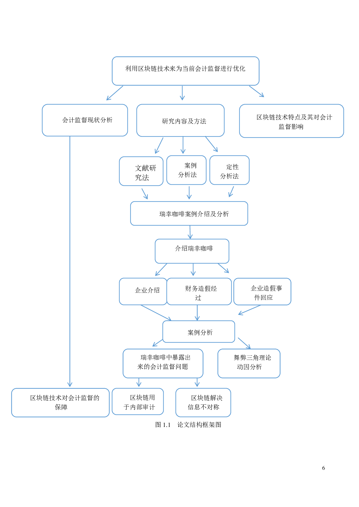
基于区块链技术的会计监督优化研究——以瑞幸咖啡财务造假为例-25943字.pdf 第6页
基于区块链技术的会计监督优化研究——以瑞幸咖啡财务造假为例-25943字.pdf 第7页
基于区块链技术的会计监督优化研究——以瑞幸咖啡财务造假为例-25943字.pdf 第8页
基于区块链技术的会计监督优化研究——以瑞幸咖啡财务造假为例-25943字.pdf 第9页
基于区块链技术的会计监督优化研究——以瑞幸咖啡财务造假为例-25943字.pdf 第10页
剩余32页未读, 下载浏览全部
本科生毕业设计(论文) 基于区块链技术的会计监督优化研究 ——以瑞幸咖啡财务造假为例 学 院 管理学院 专业班别 18级会计(3)班 学 号 3118004364 姓 名 黄嘉骏 指导老师 罗薇 2022年5月 Abstract In the era of rapid development of science and technology, the digital era has entered the public's attention, and the representative of digitization is high-tech such as blockchain, big data and cloud computing. The emergence of these high-tech products also puts forward new challenges fo
基于区块链技术的会计监督优化研究——以瑞幸咖啡财务造假为例-25943字.pdf