文库 地质与地理 地理

江苏省建设用地碳排放时空分布特征研究.pdf-10744字.docx

2022及前全 DOCX   23页   下载0   2026-01-15   浏览0   收藏0   点赞0   评分-   19840字   20.00
温馨提示:当前文档最多只能预览 10 页,若文档总页数超出了 10 页,请下载原文档以浏览全部内容。
江苏省建设用地碳排放时空分布特征研究.pdf-10744字.docx 第1页
江苏省建设用地碳排放时空分布特征研究.pdf-10744字.docx 第2页
江苏省建设用地碳排放时空分布特征研究.pdf-10744字.docx 第3页
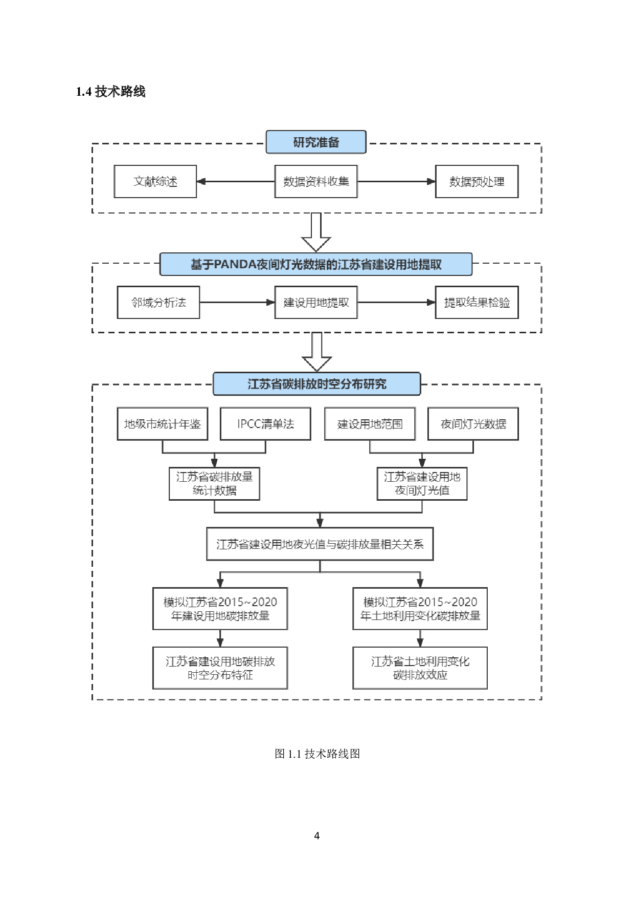
江苏省建设用地碳排放时空分布特征研究.pdf-10744字.docx 第4页
江苏省建设用地碳排放时空分布特征研究.pdf-10744字.docx 第5页
江苏省建设用地碳排放时空分布特征研究.pdf-10744字.docx 第6页
江苏省建设用地碳排放时空分布特征研究.pdf-10744字.docx 第7页
江苏省建设用地碳排放时空分布特征研究.pdf-10744字.docx 第8页
江苏省建设用地碳排放时空分布特征研究.pdf-10744字.docx 第9页
江苏省建设用地碳排放时空分布特征研究.pdf-10744字.docx 第10页
剩余13页未读, 下载浏览全部
【 摘要 】 随着经济快速增长以及全球工业化的飞速发展,温室气体排放导致的全球气候变暖问题受全球各国普遍关注。城镇建设用地是人类活动最为集中的区域,建设用地在利用和扩张的过程中承载和拉动着大量的碳排放,如何准确估算建设用地碳排放量并分析其时空分布特征是合理制定碳减排措施的关键。 本文以江苏省为研究区,利用 IPCC 方 法及能源消耗统计数据,计算 2015~2020 年江苏省建设用地碳排放量,构建基于夜间灯光数据的建设用地碳排放反演模型,得到江苏省建设用地碳排放反演结果并分析其时空分布特征。结果表明: ( 1 )基于夜间
江苏省建设用地碳排放时空分布特征研究.pdf-10744字.docx