文库 历史文化与思想政治 社会工作

养老服务管理系统的设计与实现-12498字.docx

DOCX   32页   下载0   2025-10-29   浏览41   收藏0   点赞0   评分-   15119字   6积分
温馨提示:当前文档最多只能预览 10 页,若文档总页数超出了 10 页,请下载原文档以浏览全部内容。
养老服务管理系统的设计与实现-12498字.docx 第1页
养老服务管理系统的设计与实现-12498字.docx 第2页
养老服务管理系统的设计与实现-12498字.docx 第3页
养老服务管理系统的设计与实现-12498字.docx 第4页
养老服务管理系统的设计与实现-12498字.docx 第5页
养老服务管理系统的设计与实现-12498字.docx 第6页
养老服务管理系统的设计与实现-12498字.docx 第7页
养老服务管理系统的设计与实现-12498字.docx 第8页
养老服务管理系统的设计与实现-12498字.docx 第9页
养老服务管理系统的设计与实现-12498字.docx 第10页
剩余22页未读, 下载浏览全部
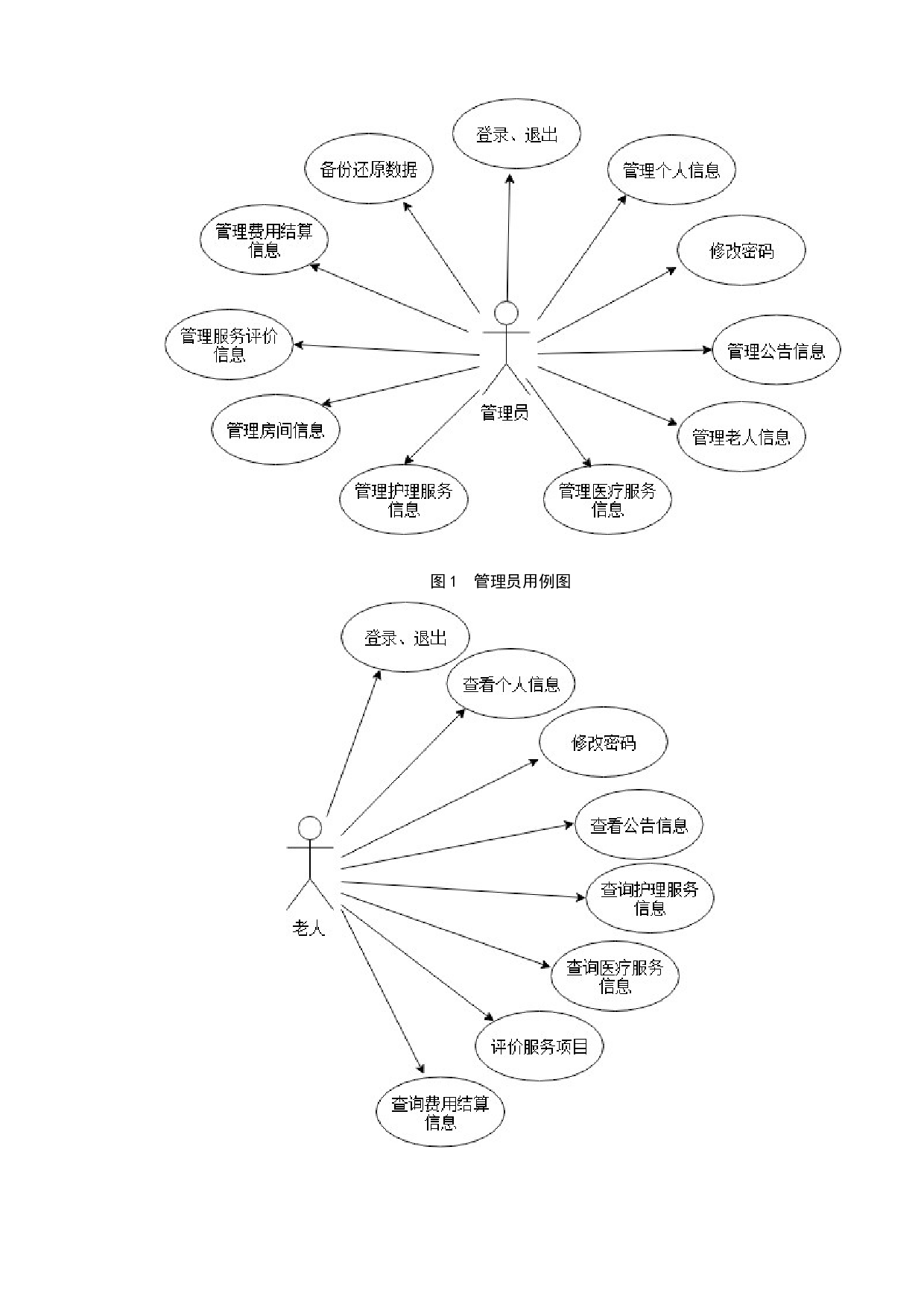
目 录 内容摘要: 1 一、绪论 1 (一)研究背景与目的 1 (二)国内外研究现状 2 (三)系统建设意义 3 (四)研究主要工作 3 二、系统可行性分析 3 (一)法律可行性 3 (二)经济可行性 4 (三)技术可行性 4 三、系统需求分析 4 (一)系统概述 4 (二)系统总体需求分析 4 (三)系统功能模块分析 5 (四)系统非功能性需求 6 四、系统设计方案 7 (一)系统总体设计 7 (二)系统功能设计 8 (三)数据库设计 14 五、系统实现 18 (一)开发环境的配置 18 (二)系统的具体实现 18 六、总结 28 参考文献: 28 Abstract: 30 后 记
养老服务管理系统的设计与实现-12498字.docx