文库 经济学 国际经济与贸易

基于区块链技术应用的陕西省农产品出口贸易结构优化研究-16434字.docx

2022及前全 DOCX   15页   下载0   2026-01-12   浏览2   收藏0   点赞0   评分-   19856字   20.00
温馨提示:当前文档最多只能预览 10 页,若文档总页数超出了 10 页,请下载原文档以浏览全部内容。
基于区块链技术应用的陕西省农产品出口贸易结构优化研究-16434字.docx 第1页
基于区块链技术应用的陕西省农产品出口贸易结构优化研究-16434字.docx 第2页
基于区块链技术应用的陕西省农产品出口贸易结构优化研究-16434字.docx 第3页
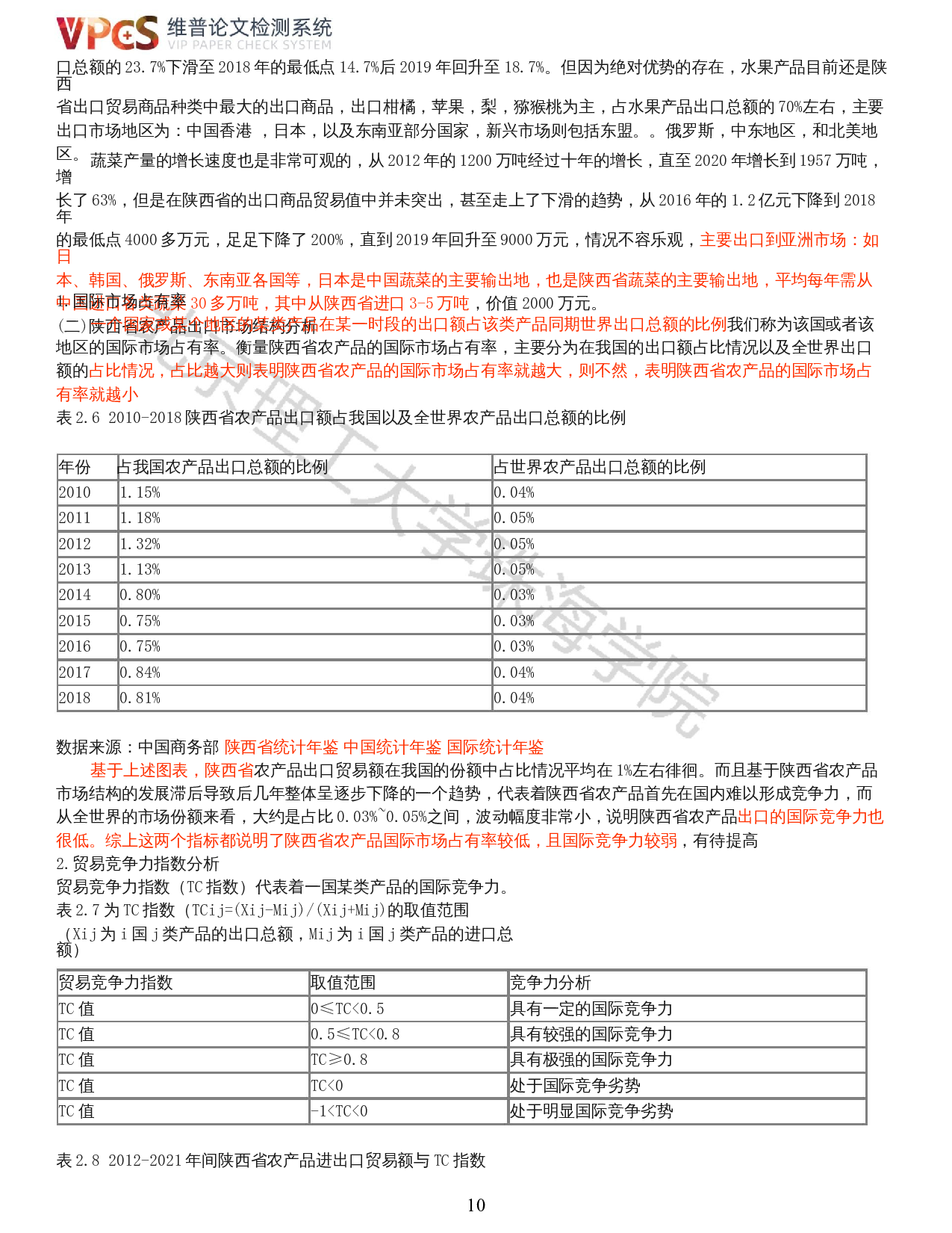
基于区块链技术应用的陕西省农产品出口贸易结构优化研究-16434字.docx 第4页
基于区块链技术应用的陕西省农产品出口贸易结构优化研究-16434字.docx 第5页
基于区块链技术应用的陕西省农产品出口贸易结构优化研究-16434字.docx 第6页
基于区块链技术应用的陕西省农产品出口贸易结构优化研究-16434字.docx 第7页
基于区块链技术应用的陕西省农产品出口贸易结构优化研究-16434字.docx 第8页
基于区块链技术应用的陕西省农产品出口贸易结构优化研究-16434字.docx 第9页
基于区块链技术应用的陕西省农产品出口贸易结构优化研究-16434字.docx 第10页
剩余5页未读, 下载浏览全部
attention in China. Its significance can fundamentally change the current business model, production relations and the existing trust mechanism of human society, which will bring a huge subversion to the society and even the whole world. In recent years, the national western development strategy has injected strong vitality and vitality into Shaanxi's economic development, and Shaanxi's ec
基于区块链技术应用的陕西省农产品出口贸易结构优化研究-16434字.docx