文库 管理学 人力资源管理

人力资源管理系统的设计与开发-12563字.docx

DOCX   46页   下载0   2025-10-29   浏览7   收藏0   点赞0   评分-   36266字   6积分
温馨提示:当前文档最多只能预览 10 页,若文档总页数超出了 10 页,请下载原文档以浏览全部内容。
人力资源管理系统的设计与开发-12563字.docx 第1页
人力资源管理系统的设计与开发-12563字.docx 第2页
人力资源管理系统的设计与开发-12563字.docx 第3页
人力资源管理系统的设计与开发-12563字.docx 第4页
人力资源管理系统的设计与开发-12563字.docx 第5页
人力资源管理系统的设计与开发-12563字.docx 第6页
人力资源管理系统的设计与开发-12563字.docx 第7页
人力资源管理系统的设计与开发-12563字.docx 第8页
人力资源管理系统的设计与开发-12563字.docx 第9页
人力资源管理系统的设计与开发-12563字.docx 第10页
剩余36页未读, 下载浏览全部
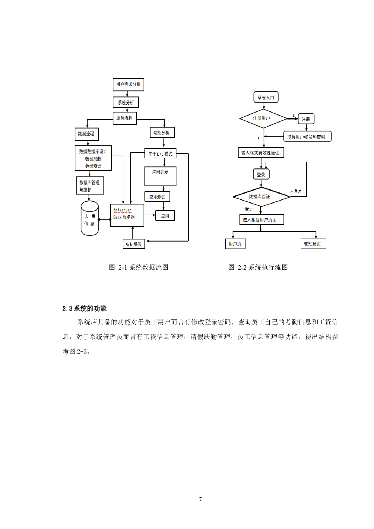
目 录 引言 4 1 系统分析 5 1.1系统的需求分析 5 1.2系统的可行性分析 5 1. 3 系统的功能分析 5 1.4系统开发步骤 6 2 系统设计 7 2.1 概述 7 2 . 2 系统的数据流图 7 2 . 3系统的功能 8 2 . 4数据库设计 9 2 .5用户界面设计 12 3系统编码与实现 14 3.1 开发平台的选择 14 3.2 开发工具的选择 14 3.3 系统的初始化 15 3.4创建系统用户管理模块 15 3. 5 创建 企业员工查询信息 模块 19 4系统运行与 调试 22 4 .1 系统的配置 22 4 .2 系统的运行 22 4 .3 系统的 调试 22 结论 23 致谢 24 参考文献 25 人力资源管理系统的设计与开发
人力资源管理系统的设计与开发-12563字.docx