文库 教师资格考试 综合素质

2015年下半年教师资格证考试《综合素质》(中学)题.pdf

初高中职 PDF   5页   下载0   2025-11-05   浏览32   收藏0   点赞0   评分-   5456字   6积分
2015年下半年教师资格证考试《综合素质》(中学)题.pdf 第1页
2015年下半年教师资格证考试《综合素质》(中学)题.pdf 第2页
2015年下半年教师资格证考试《综合素质》(中学)题.pdf 第3页
2015年下半年教师资格证考试《综合素质》(中学)题.pdf 第4页
2015年下半年教师资格证考试《综合素质》(中学)题.pdf 第5页
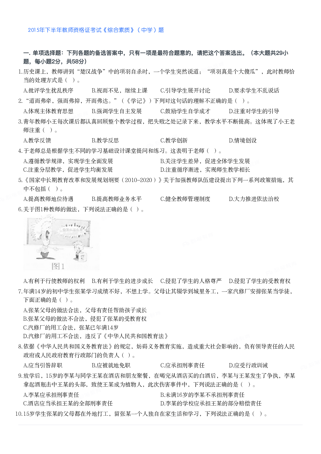
2015年下半年教师资格证考试《综合素质》(中学)题 下列各题的备选答案中,只有⼀项是最符合题意的,请把这个答案选出。(本⼤题共29⼩ 题,每⼩题2分,共58分) 历史课上,教师讲到“楚汉战争”中的项羽自杀时,一个学生突然说道:“项羽真是个大傻瓜”,此时教师恰 当的处理方式是( )。 批评学生扰乱秩序 视而不见,继续上课 引导学生展开讨论 要求学生不乱说话 “道而弗牵,强而弗抑,开而弗达。”(《学记》)下列对这句话的理解不正确的是( )。 体现主体教育思想 强调学生自主发展 鼓励学生自学成才 注重对学生的引导 青年教师小王每
2015年下半年教师资格证考试《综合素质》(中学)题.pdf