文库 计算机 物联网工程

基于51单片机的游泳池水位监测系统的设计与实现-14816字.docx

2022及前全 DOCX   32页   下载0   2026-01-08   浏览10   收藏0   点赞0   评分-   19732字   20.00
温馨提示:当前文档最多只能预览 10 页,若文档总页数超出了 10 页,请下载原文档以浏览全部内容。
基于51单片机的游泳池水位监测系统的设计与实现-14816字.docx 第1页
基于51单片机的游泳池水位监测系统的设计与实现-14816字.docx 第2页
基于51单片机的游泳池水位监测系统的设计与实现-14816字.docx 第3页
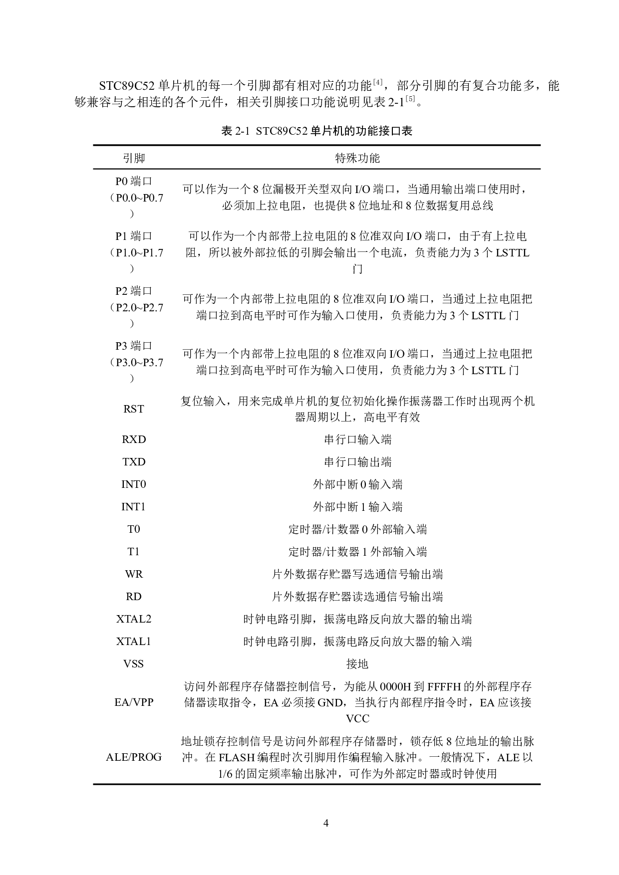
基于51单片机的游泳池水位监测系统的设计与实现-14816字.docx 第4页
基于51单片机的游泳池水位监测系统的设计与实现-14816字.docx 第5页
基于51单片机的游泳池水位监测系统的设计与实现-14816字.docx 第6页
基于51单片机的游泳池水位监测系统的设计与实现-14816字.docx 第7页
基于51单片机的游泳池水位监测系统的设计与实现-14816字.docx 第8页
基于51单片机的游泳池水位监测系统的设计与实现-14816字.docx 第9页
基于51单片机的游泳池水位监测系统的设计与实现-14816字.docx 第10页
剩余22页未读, 下载浏览全部
摘 要 随着社会的不断发展,不少的公园和一些旅游景点都会有河流,但危险也随之而来。每年都会有人失足掉入水中,但又不会游泳。随着这样的事情发生人们也越来越重视自己的生命和身体健康。有很多人去学习游泳。所以室内游泳池也日益增多从而对游泳池的规定也严格了起来。因为学习游泳的人是不同年龄段的,所以应该控制好水位的增长的减少,以免发生意外所以对于水位、水质还有温度的把控尤为重要。 为了提高对水位水温的控制,研究了一个游泳池水位监测系统。 该系统主要 是 由继电器模块 用于加热加水功能、 L C D 显示模块 用于显
基于51单片机的游泳池水位监测系统的设计与实现-14816字.docx